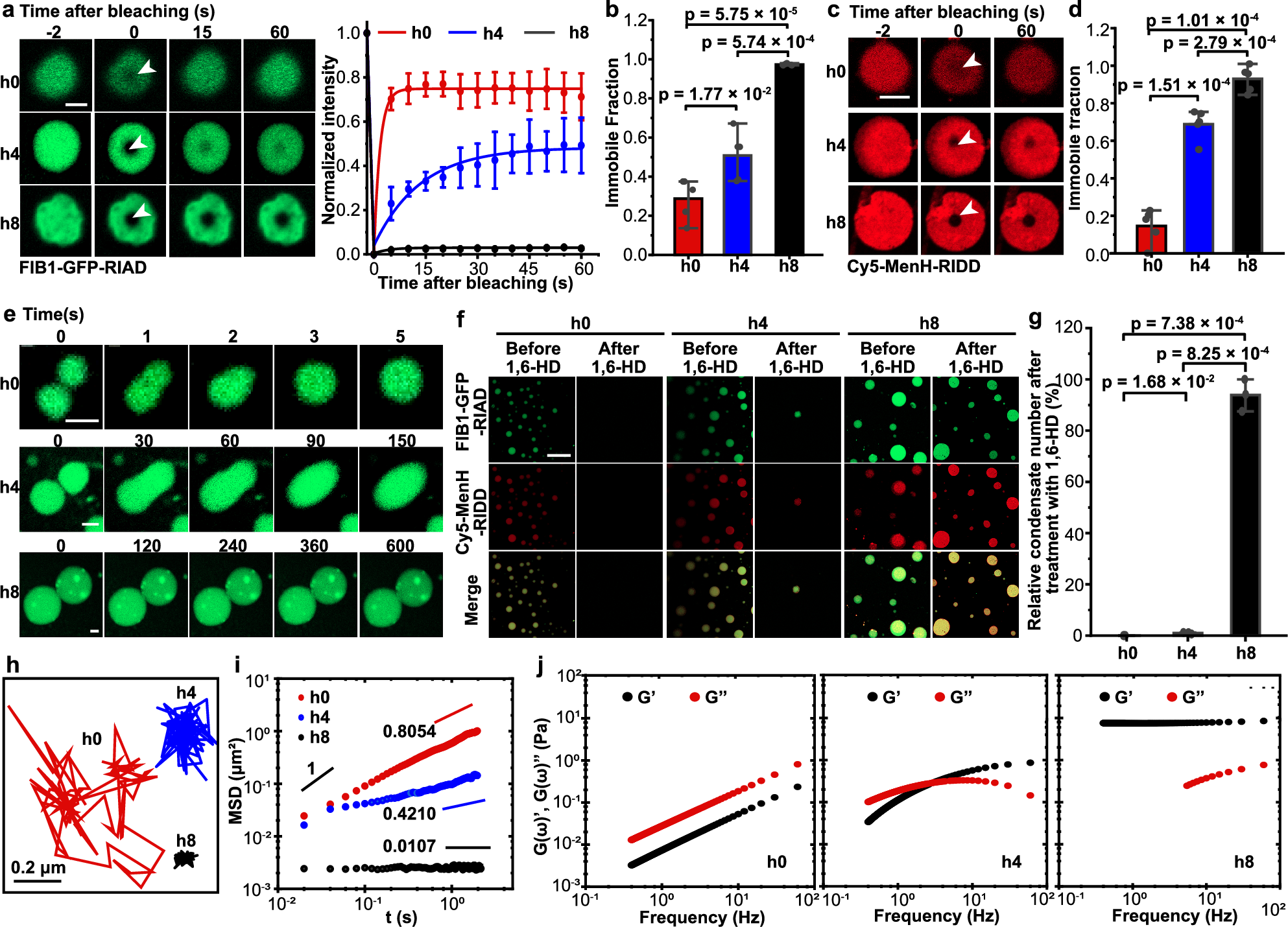
Fig. 2: Aging of catalytic condensate leads to a transition from a viscous liquid state to an elastic solid state via a Maxwell fluid phase.
From: Time-dependent catalytic activity in aging condensates

a FRAP analysis of the phase-forming scaffold (FIB1-GFP-RIAD) in catalytic condensate at h0, h4 and h8, showing a progressive reduction in molecular mobility. Representative images of condensate before bleaching, during bleaching, and after bleaching are shown (left). FRAP recovery curves for FIB1-GFP-RIAD in h0, h4 and h8 condensates are presented (right). Bleached regions are indicated by white arrows. Scale bar, 2 μm. b Immobile fractions of FIB1-GFP-RIAD derived from a. c FRAP analysis of enzyme MenH-RIDD in h0, h4 and h8 catalytic condensates. Representative images of condensates obtained during FRAP experiments are shown. Bleached regions are indicated by white arrows. Scale bar, 2 μm. d Immobile fractions of the enzyme are presented. e, Confocal fluorescence images of catalytic condensate fusion. At h0, adjacent condensates coalesce within 3 s to form a larger single condensate, whereas 8-hour-aged condensates resist fusion. Scale bars, 2 μm. f Confocal images of catalytic condensates before and after 1,6-hexanediol (HD) treatment. Representative confocal images are shown. Scale bar, 20 μm. g Quantification of relative condensate number after treatment with 1,6-HD. Relative numbers are expressed as percentages compared to the condensate count before treatment. Data are presented as mean ± SD from three independent experiments (n = 3). h Representative probe particle trajectories in h0, h4 and h8 catalytic condensates in particle tracking microrheology (PTM). i Averaged MSDs versus lag time τ for probe particles in h0, h4 and h8 condensates. j Storage modulus G′(ω) and loss modulus G″(ω) as a function of frequency ω in h0, h4 and h8 condensates that are determined from PTM. For a–d, data are represented as mean ± SD from five independent experiments (n = 5). For c and f, a 1:9 (v/v) ratio of Cy5-labeled to unlabeled MenH-RIDD was used to visualize the enzymes. Catalytic condensates consist of 6 μM phase-forming scaffolds (FIB1-GFP-RIAD) and 1 μM of enzymes (MenH-RIDD) in condensate formation buffer. Source data are provided as a Source Data file.