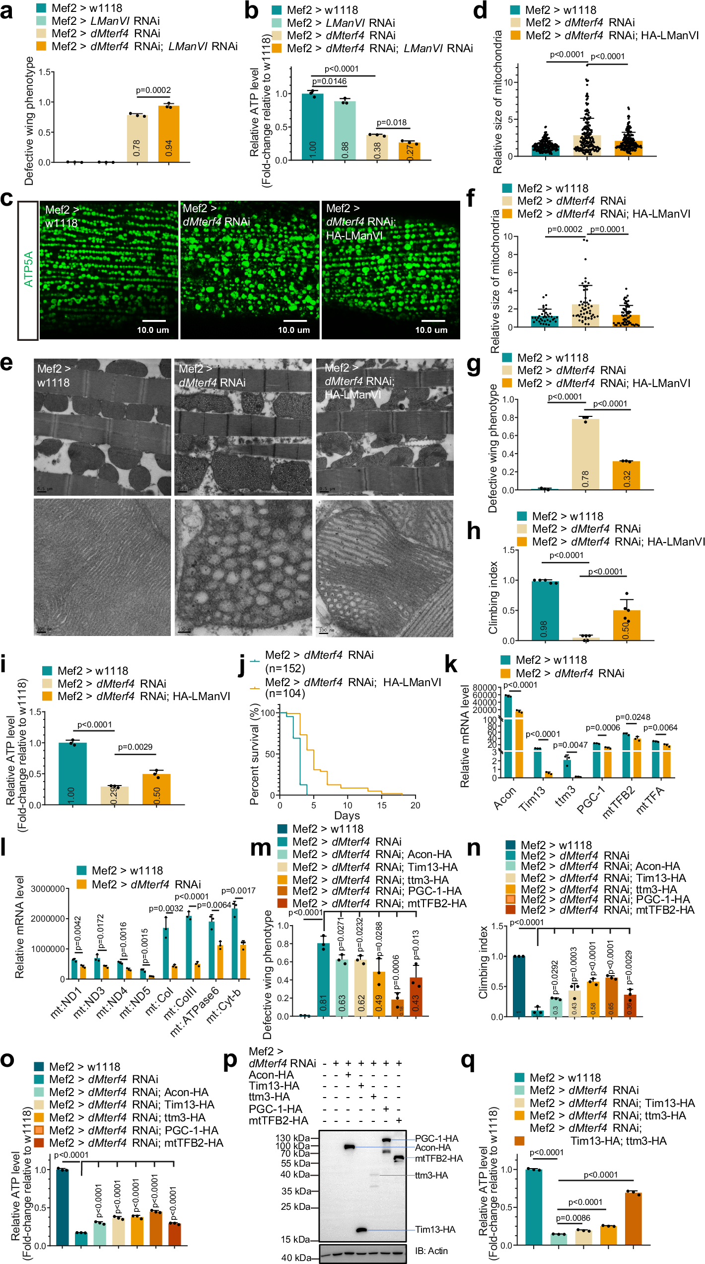
Fig. 5: dMterf4 RNAi-initiated downregulation of LManVI aggravates its RNAi-mediated mitochondrial defect.

a, b Knockdown of LManVI in dMterf4 RNAi background aggravated abnormal wing postures (a) and showed lower ATP levels (b). c Overexpression of HA-LManVI in dMterf4 RNAi background partially rescued abnormal mitochondrial morphology. d Quantification of (c), n = 184, 181, and 183 (from left to right). e Top and lower panels showed mitochondrial morphologies of WT, dMterf4 RNAi, overexpression of HA-LManVI in dMterf4 RNAi background conditions by TEM, and their corresponding higher magnification of images, respectively. f Quantification of (e), n = 36, 51, and 59. g–j Overexpression of HA-LManVI in dMterf4 RNAi background partially rescued abnormal wing postures (g), climbing defects (h), decreased ATP levels (i), and shortened lifespan (j). k, l Knockdown of dMterf4 decreased mRNA levels of indicated nuclear-encoded (k) and mitochondria-encoded (l) genes. m–p Overexpression of indicated transgenes in dMterf4 RNAi background partially rescued abnormal wing postures (m), climbing defects (n), and decreased ATP levels (o). q Simultaneous overexpression of Tim13-HA and ttm3-HA in dMterf4 RNAi background rescued decreased ATP levels much better. All data were performed with three biological replicates (n = 3) (except h, n = 5). Sample sizes: n = 100 flies (a, g, h, m, and n), 6, 3, 10, and 40 fly thoraxes for (b, c, i, o, q), (e), (k, l), and (p) were used in each replicate, respectively. For lifespan, sample sizes were shown in the figure (j). The error bars are mean ± SD. For the statistics, two-tailed unpaired t-test (k and l), or one-way ANOVA with Tukey’s multiple comparisons test (a, b, d, f–i, m–o, and q) was used. *p < 0.05, **p < 0.01, ***p < 0.001, ****p < 0.0001, ns means no significant difference. Data points indicate biological replicates (a, b, g–i, k–o, and q), or individual mitochondria (d, f). The plotted value on the column represents the mean of biological replicates (a, b, g, h, i, m, n). Scale bars: c, 10 μm; e, 0.5 μm and 100 nm. Source data were provided as a Source Data file.