Fig. 6: YAP charge patterning drives YAP/Med1 co-condensation.
From: YAP charge patterning mediates signal integration through transcriptional co-condensates

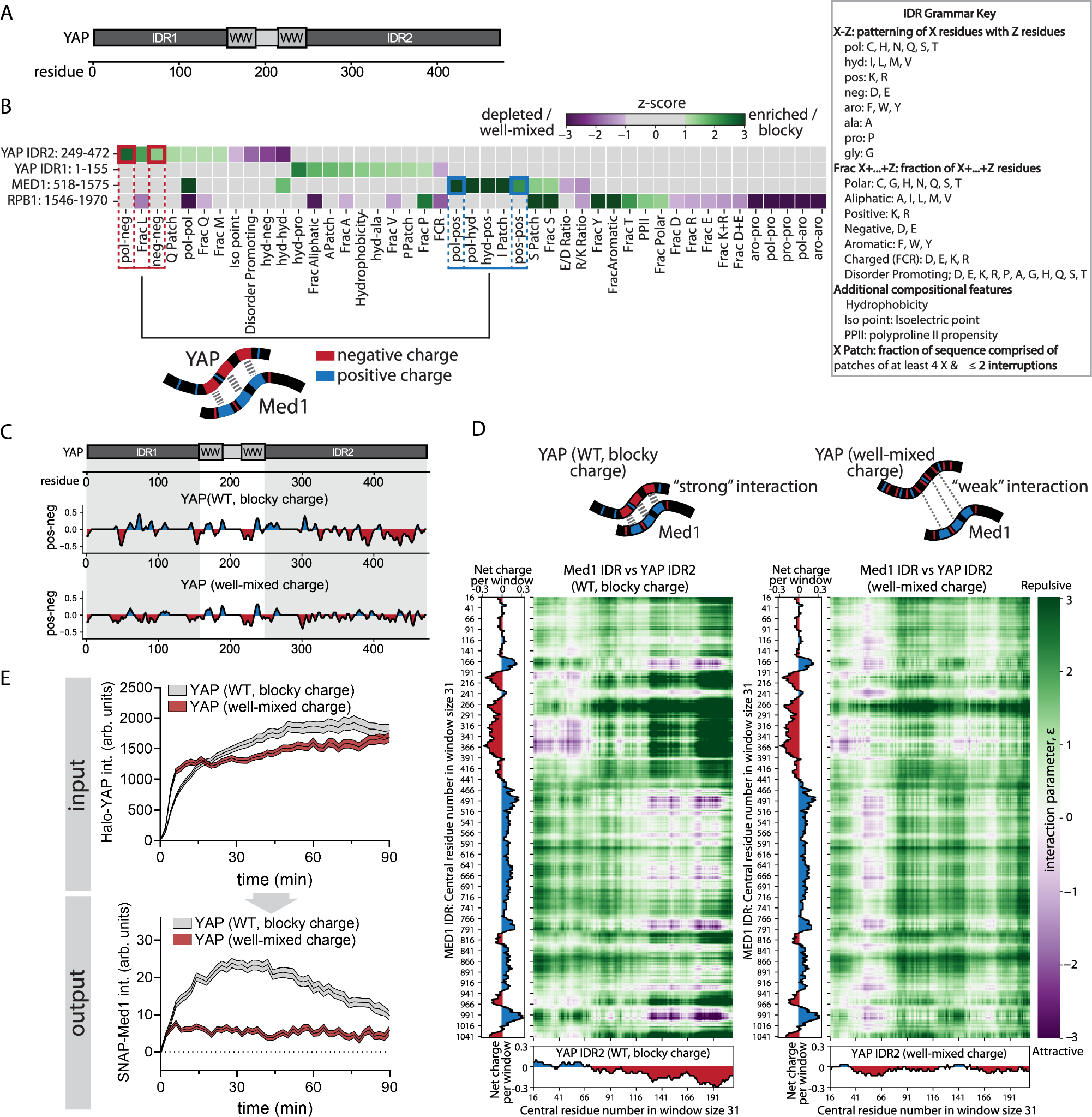
A YAP protein contains 2 IDRs (IDR1, residues1-155; IDR2, residues 249-472), which are separated by two WW domains. B NARDINI+ analysis of sequence features across the YAP IDRs 1 and 2, the Med1 IDR and the Pol2 subunit RPB1 IDR. See IDR Grammar Key (right) for features analyzed that showed exceptional grammars. YAP and Med1 are significantly enriched for negative and positive charge blocks, respectively. Note that RPB1 is not significantly enriched in charge-based features. C YAP sequence engineering to test the requirement of negative charge blocks in YAP IDR2 (as opposed to overall charge of YAP) for Med1 recruitment. The blocks of negative charge in the YAP IDRs (WT protein, blocky charge, top panel) were dispersed throughout both IDRs (well-mixed charge construct, bottom panel) while maintaining the total protein net charge. Graph shows the mean net charge per residue along the sequence of the WT YAP protein (top graph) and the well-mixed charge variant (bottom graph). The structured domains (WW domain) were left unchanged. D Predicted intermolecular interaction maps for the Med1 IDR and YAP IDR2 of the WT (blocky charge pattern, left map) and engineered well-mixed charge YAP variant (right map).42 Attractive (magenta) and repulsive (green) interaction strengths are predicted based on the chemical physics of the Mpipi force field. Note the alignment of the precited interactions with the IDR charge patterns of Med1 (left graph) and native YAP IDR2 (bottom graph) but weaker interactions in the well-mixed YAP charge construct. E Med1 recruitment to acute YAP condensate formation using the synthetic condensate system (see Fig. 4A), comparing the WT blocky-charge protein with the engineered well-mixed charge variant (see C). Top (input): Recruitment of Halo-YAP variants (WT blocky charge vs well-mixed charge) to synthetic condensates. Bottom (output): Endogenous SNAP-Med1 response to the acute YAP condensate recruitment (top graph). SNAP-Med1 and Halo-YAP variants were imaged simultaneously. Shown are mean +/− SEM of pooled time-series from N = 5 independent experiments. Wildtype YAP (blocky negative charge distribution) efficiently recruits Med1, but well-mixed YAP fails to do so, indicating that the negative charge pattern of YAP determines its specific interaction with Med1.