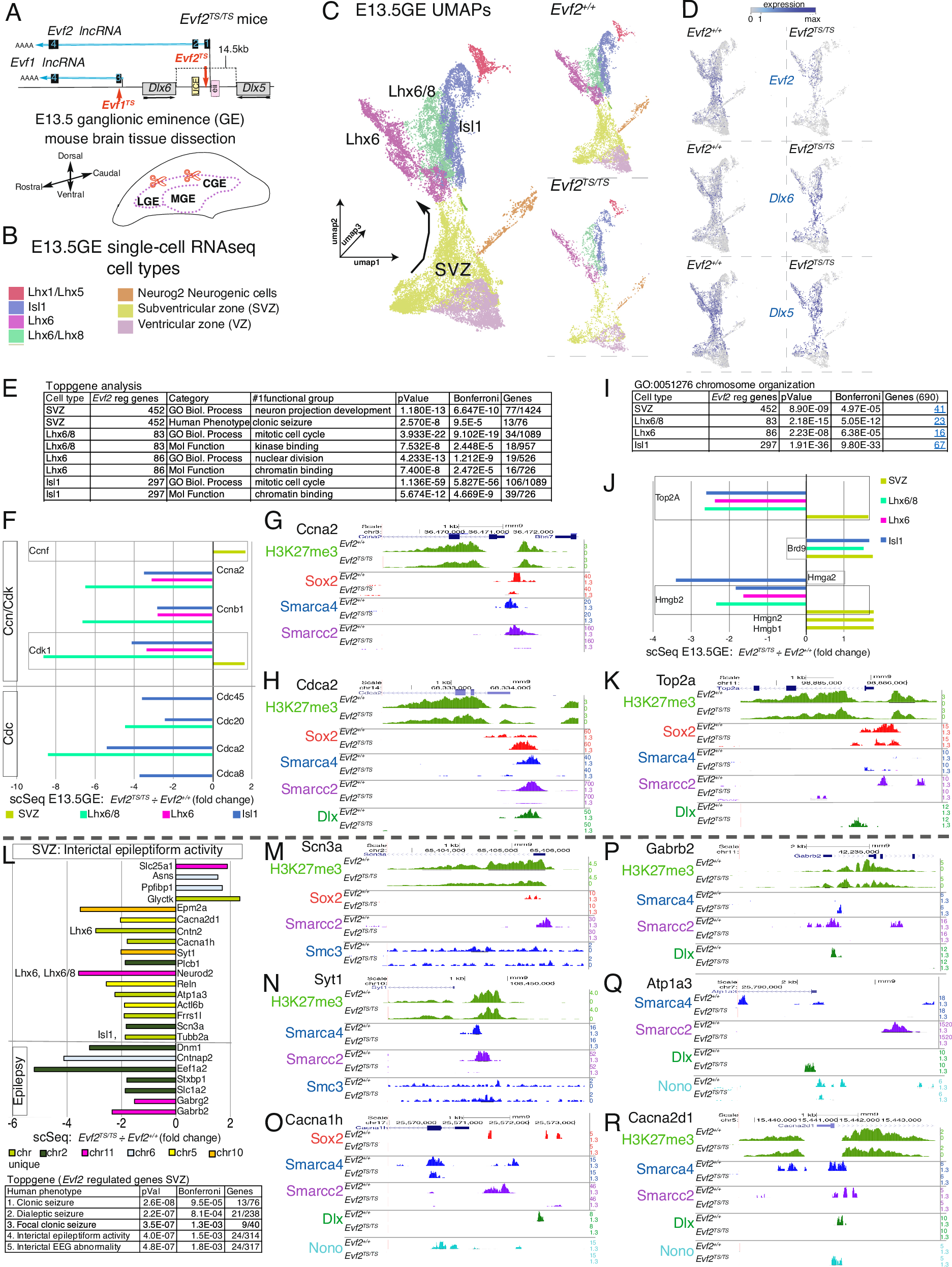
Fig. 1: Single-cell sequencing of E13.5 ganglionic eminences reveals Evf2-regulated shared and unique functional gene networks among subpopulations, with the SVZ predicting adult effects on epileptiform activity genes.

A 10Xgenomics scRNAseq datasets generated from embryonic brain tissues dissected as shown: E13.5GEs (lateral/medial/caudal, LGE/MGE/CGE). Mice containing a triplepolyA transcription stop signal inserted into Evf2 exon1 (Evf2TS/TS, described in45) are compared with wildtypes (Evf2+/+). B Colors assigned to major scRNAseq E13.5GE subpopulations. C UMAP identifies clustering of major subpopulations (VZ, SVZ, and Lhx6 + , Lhx6/8 + , or Isl1+ clusters), Evf2 activation in cells transiting from cycling progenitor zones (VZ, light pink, and SVZ, yellow). Arrow represents transition from the SVZ to differentiated populations. D UMAPs comparing Evf2+/+ and Evf2TS/TS subpopulations, and overlapping Evf2 co-expression with Dlx5 and Dlx6. E. Toppgene analysis of SVZ and SVZ-derived subpopulations, identifying shared and distinct functional groups (cell cycle genes, chromosomal organization, clonic seizures). F In Evf2TS/TS, cell cycle target genes (8) decrease in differentiated populations, while 2/8 increase in the subventricular zone. G, H Evf2 regulation of histone modification (H3K27me3, native ChIPseq), and/or Evf2-RNP recruitment (SMARCA4, SMARCC2, SOX2, DLX, Cut&Run) at cell cycle genes, peaks comparing Evf2+/+ vs. Evf2TS/TS. I Toppgene analysis of Evf2 regulated genes involved in chromosomal organization. J Evf2 differential regulation of genes involved in chromosomal organization among E13.5GE subpopulations. K. Evf2 regulation of histone modification (H3K27me3, ChIPseq), and Evf2-RNP recruitment (SMARCA4, SMARCC2, SOX2, DLX, Cut&Run) at chromosome organization regulator Top2a gene, peaks comparing Evf2+/+ vs. Evf2TS/TS. L Toppgene analysis of Evf2-regulated genes in E13.5GE SVZ and human phenotypes associated with seizures. Relative expression of 24 genes involved in interictal epileptiform activity and the subset of epilepsy genes, colors corresponding to chromosomal assignment. M–R Evf2 regulation of histone modification (H3K27me35), and Evf2-RNP recruitment (SMARCA4, SOX2, DLX, SMC34,5, SMARCC2, NONO [Cut&Run, this work, see Fig. 2C]) at 6 genes involved in interictal epileptiform activity, as indicated in peaks comparing Evf2+/+ vs. Evf2TS/TS. Toppgene hypergeometric distribution calculation of p values (two-tailed, E, I, L).