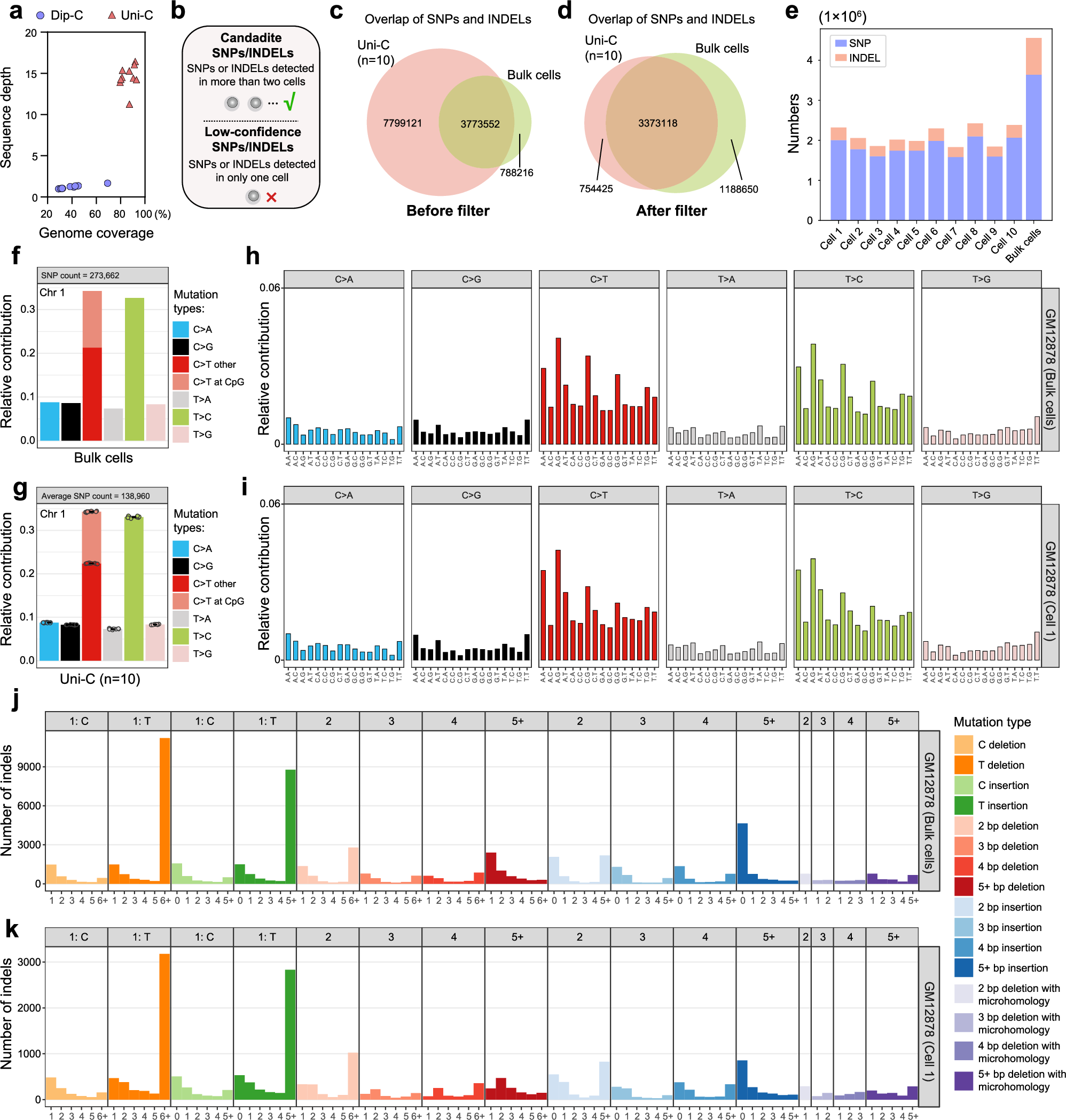
Fig. 2: Identification of SNPs and INDELs using single-cell genomic sequencing data from the Uni-C dataset.

a Comparison of sequencing depth and genome coverage for each GM12878 cell in the Uni-C and Dip-C datasets, with 10 cells selected from each. b Filtering criteria for low-confidence single-cell SNPs and INDELs. Variants appearing in two or more single cells are considered candidate mutations, whereas those appearing in only one cell are regarded as low-confidence candidates and therefore are excluded. c Overlap of SNPs and INDELs detected in 10 GM12878 Uni-C libraries with those detected in bulk GM12878 cells before filtering. SNPs/INDELs that were detected in both the single-cell and bulk datasets were classified as true positives, while those found exclusively in the single-cell data were deemed false positives. d Overlap of SNPs and INDELs detected in 10 GM12878 Uni-C libraries with those detected in bulk GM12878 cells after filtering. e Number of SNPs and INDELs detected in each Uni-C library and bulk cells. f Bulk mutation spectrum derived from a large population of GM12878 cells (no biological replicates applicable). g Mutation spectrum across n = 10 single GM12878 cells (independent biological replicates). Each colored segment of the bars represents the mean relative contribution of a specific mutation type to the total mutation count. Error bars indicate standard deviation (SD), and dots represent individual cells. Data are presented as mean ± SD. h, i Ninety-six mutation profiles on chromosome 1 in GM12878 bulk cells and single cells. The height indicates the relative frequency of each mutation type. j, k Indel spectra across GM12878 bulk cells and single cells. The histograms display the distribution of various indel types, categorized by the principal type of deletion or insertion and further by the number of repeat units or the length of microhomology. The x-axis represents the number of repeat units for multi-base indels and the microhomology length for microhomology deletions. Source data are provided as a Source Data file.