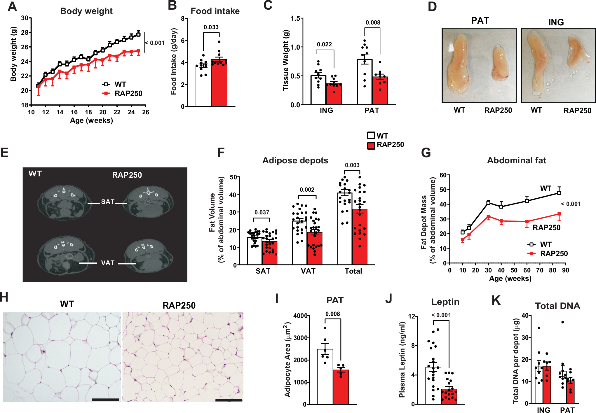
Fig. 1: RAP250+/− mice show a lean phenotype.
From: Identification of Neuritin 1 as a local metabolic regulator of brown adipose tissue

A Body weight curves for 12- to 25-week-old male mice. Data are expressed as grams of body weight (WT n = 6, black open symbols; RAP250+/− n = 5, red symbols, and labeled as RAP250). B Food intake as grams of daily intake in 20- to 30-week-old mice (n = 11). C Inguinal adipose tissue (ING) and Perigonadal adipose tissue (PAT). Data are expressed as grams of tissue weight (n = 10). D Representative images of PAT and ING depots from WT and RAP250+/− male mice. E Transversal gray scale image of mouse abdominal region showing the subcutaneous adipose mass (SAT) and visceral adipose mass (VAT); vertebrae are seen as the denser white structures; least dense areas represent the adipose mass, and the layer that separates the visceral compartment from the subcutaneous region can be observed. F MicroCT adipose volume estimation of SAT, VAT and total abdominal adipose volume (n = 24) of 30-week-old male mice. Data are expressed as percentage of fat volume (femoral head to L5 vertebra). G Progression of total abdominal fat volume in time, measured by microCT Scan, in the same cohort of mice (10 weeks n = 8; 15 weeks n = 7; 30 weeks WT n = 24 and RAP250+/− n = 25; 40 weeks n = 10; 60 weeks n = 16 for WT and n = 11 for RAP250+/−; 85 weeks n = 8 for WT and n = 6 for RAP250+/−). H PAT paraffin slices stained with Hematoxylin/Eosin (scale bar=100 µm). I PAT adipocyte cell size of 30-week-old male mice (n = 5, 52–200 cells counted per animal). J Plasma leptin in 16-h fasted 30-week-old male mice (n = 22 for WT, n = 18 for RAP250+/). K Total DNA in ING and PAT depots of male mice. Data are expressed as μg of DNA per depot (in ING depots n = 9 for WT and n = 6 for RAP250+/−, in PAT depots n = 10 for WT and n = 7 for RAP250+/−). Data are MEAN+/− SEM. Statistical differences according to a two-sided Student´s t test (B, C, F, I, J and K) and Ordinary two-way ANOVA (A and G). Source data are provided as a Source Data file.