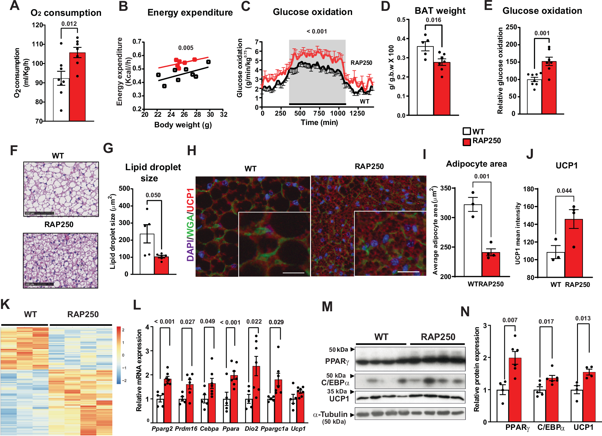
Fig. 3: RAP250 deficiency enhances energy expenditure and BAT activity.
From: Identification of Neuritin 1 as a local metabolic regulator of brown adipose tissue

A Whole-body oxygen consumption in male mice. Adjusted means based on a normalized mouse weight of 25.8071 g determined using ANCOVA (n = 8 for WT; n = 7 for RAP250+/). B Correlation between energy expenditure (kcal/h) and body weight (grams). Data were evaluated in dark phase in 30-week-old male mice on a normal diet (n = 8 for WT; n = 7 for RAP250+/). C Glucose oxidation profile over 24 h in 30-week-old male mice on a normal diet. Gray phase corresponds to dark phase. Data were evaluated in 30-week-old male mice on a normal diet (n = 8 for WT black symbols; n = 8 for RAP250+/− red symbols). D Brown adipose tissue weight. Data are expressed as percentage of tissue weight with respect total body weight (n = 5 for WT and n = 7 for RAP250+/−). E Glucose oxidation of isolated brown adipose cells (n = 9 from 3 independent experiments performed in triplicate). F Brown adipose tissue paraffin slices stained with Hematoxylin/Eosin (scale bar=100 µm) and lipid droplet size quantification (G). Data were evaluated in 20-week-old male mice (n = 5 for WT and n = 7 for RAP250+/−). H BAT sections stained with DAPI (blue), wheat germ agglutinin (WGA, green), and UCP1 (red). Scale bar 20 μm. I Quantification of adipocyte area and J quantification of UCP1 mean signal intensity (n = 3 for WT; n = 4 for RAP250+/−). K Heatmaps showing gene expression modulation in transcriptomic analysis performed in BAT from 20-week-old mice (n = 3 for WT and n = 4 for RAP250+/−). L Gene expression of brown adipogenic markers Pparg2, Prdm16, Cebpa, Ppara, Dio2, Ppargc1 and Ucp1 in BAT from 20-week-old mice. Data were normalized to ARP mRNA expression (n = 5 for WT, n = 7 for RAP250+/−). Representative images for UCP1, PPARγ, C/EBPα and α-Tubulin proteins in BAT extracts (M) from 20-week-old mice and quantification of protein expression (N). Data were normalized to α-Tubulin (n = 4 for WT, n = 7 for RAP250+/−). Data are MEAN+/− SEM. Statistical differences according to a two-sided Student´s t test (A, D, E, G, I, J, L and N) and Ordinary two-way ANOVA (C). Source data are provided as a Source Data file.