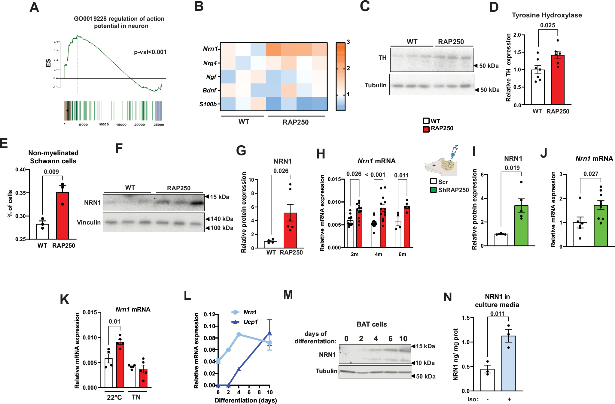
Fig. 5: Nrn1 is highly expressed in BAT from RAP250-deficient mice, and it is secreted upon catecholaminergic activation by brown adipose cells.
From: Identification of Neuritin 1 as a local metabolic regulator of brown adipose tissue

A Gene set enrichment analysis results of Regulation of action potential in neuron pathway (GO0019228) from Gene Ontology (GO) upregulated in BAT from RAP250+/− mice. B Heatmap of expression of specific neurotrophic and/or batokine genes in BAT from WT and RAP250 BAT (n = 3). Representative image for Tyrosine Hydroxylase (TH) expression (C) and quantification (D) in BAT extracts from 20 -week-old WT and RAP250-deficient mice (WT n = 7, RAP250+/− n = 6). E Percentage of non-myelinated Schwann cells in 20 -week-old WT and RAP250-deficient mice (n = 3). Representative image for NRN1 expression (F) and quantification (G) in BAT extracts from 20-week-old WT and RAP250-deficient mice (WT n = 4, RAP250+/− n = 6). H Nrn1 gene expression in BAT tissue from 2-, 4-, and 6-month-old WT and RAP250- deficient mice (2 m WT n = 11, RAP250+/− n = 12; 4 m WT n = 12, RAP250+/− n = 13; 6 m WT n = 4, RAP250+/− n = 5). NRN1protein quantification (Scr n = 3 and ShRAP250 n = 5) (I) and Nrn1 gene expression (Scr n = 6 and ShRAP250 n = 9) (J) in Scr or ShRAP250 AAVs into BAT. K Nrn1 gene expression in BAT from WT and RAP250-deficient mice at 22 °C and subjected to thermoneutrality (TN) (WT n = 4, RAP250+/− n = 5, WT TN n = 5, RAP250+/− TN n = 5). L Nrn1 and UCP1 mRNA expression during brown adipogenesis (d0 n = 3, d2 n = 2 and d4 n = 2 are from a representative experiment; for d10 n = 4 (UCP1 mRNA) and n = 6 (NRN1 mRNA) from 2 and 3 independent experiments performed by duplicate). M Representative image of NRN1 expression during brown adipogenesis at different days of differentiation (0, 2, 4, 6 and 10). N NRN1 expression in culture media from differentiated brown adipose cells under 2 hours of treatment without and with Isoproterenol (10uM). Data are expressed as total NRN1 in media (ng) corrected by total cell protein (mg) (Representative experiment performed in triplicate n = 3). Data are MEAN+/− SEM. Statistical differences according to a two-sided Student´s t test (D, E, G, H, I, J, K and N), and Enrichment score rotation based test (roastgsa) (A). Source data are provided as a Source Data file.