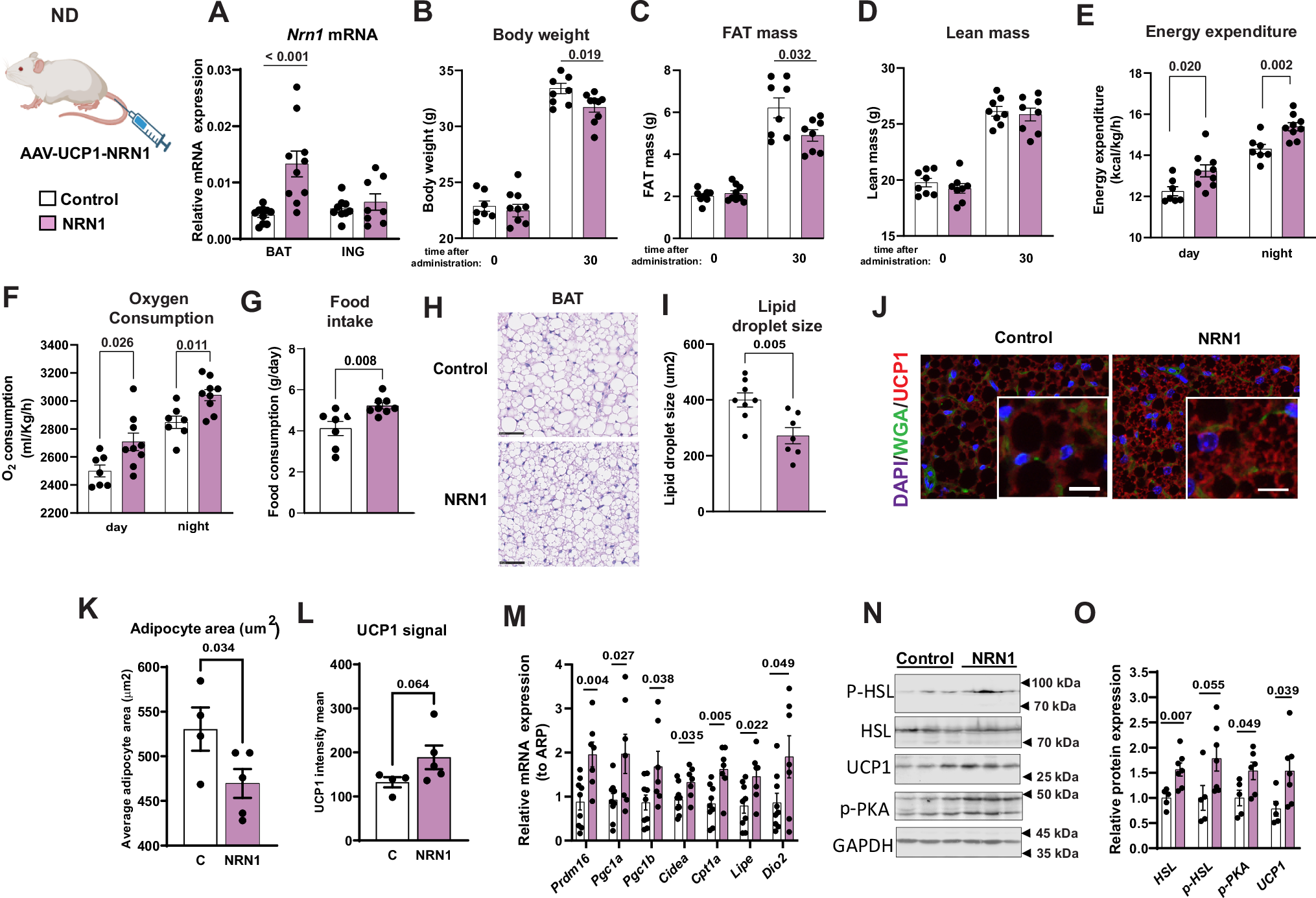
Fig. 6: Enhanced expression of Neuritin-1 in thermogenic adipose cells stimulates brown adipose tissue metabolism.
From: Identification of Neuritin 1 as a local metabolic regulator of brown adipose tissue

A Nrn1 gene expression in BAT and SAT from mice injected via the tail-vein with either AAV-UCP1 empty (Control) or AAV-UCP1-NRN1 vector under UCP1 promoter (BAT AAV-Control n = 9; BAT AAV-UCP1-NRN1 n = 7; SAT AAV-Control n = 8, SAT AAV-UCP1-NRN1 n = 6). Body weight (time 0 Control n = 7 and NRN1 n = 10; time 30 Control n = 9 and NRN1 = 9) (B), total fat mass (n = 8) (C) and lean mass (n = 8) (D) graphs for mice before administration of an AAV Control or AAV-UCP1-NRN1 at time 0 (8-week-old mice) and 30 weeks after administration. Energy expenditure (E) and oxygen consumption (F) graphs during day and night periods in mice injected with AAV-Control or AAV-UCP1-NRN1 protein 26 weeks after infection (AAV-Control n = 7; AAV-UCP1-NRN1 n = 9). G Food intake as grams of daily intake in mice infected with AAV-control and AAV-UCP1-NRN1 (AAV-Control n = 7; AAV-UCP1-NRN1 n = 9). Brown adipose tissue paraffin slices stained with Hematoxylin/Eosin (H) (scale bar=100 µm) and lipid droplet size quantification (I). Data were evaluated 30 weeks after infection for Control and overexpressing NRN1 under UCP1 promoter mice (AAV-Control n = 8; AAV-UCP1-NRN1 n = 7). J BAT sections stained with DAPI (blue), wheat germ agglutinin (WGA, green), and UCP1 (red). Scale bar 20 μm. K Quantification of adipocyte area and (L) of UCP1 mean signal intensity (n = 4 for AAV-Control; n = 5 for AAV-UCP1-NRN1). M Gene expression for Prdm16, Ppargc1a, Ppargc1b, Cidea, Cpt1a, Lipe and Dio2 in BAT 30 weeks after AAV infection with Control or NRN1 under the UCP1 promoter. Data were normalized to ARP mRNA (n = 9 for AAV-Control; n = 7 for AAV-UCP1-NRN1). Representative images for p-HSL, HSL, UCP1, proteins phosphorylated by PKA substrates (p-PKA) and GAPDH proteins in BAT extracts 30 weeks after AAV infection with Control or NRN1 under the UCP1 promoter (N) and quantification (O). Data were normalized to GAPDH expression (n = 6 for AAV-Control; n = 7 for AAV-UCP1-NRN1). Data are MEAN+/− SEM. Data are MEAN+/− SEM. Statistical differences according to a two-sided Student´s t test for all figures except one-sided Student´s t test (K and L). A Created in BioRender. Bausa, O. (2025) https://BioRender.com/rdnlgxb. Source data are provided as a Source Data file.