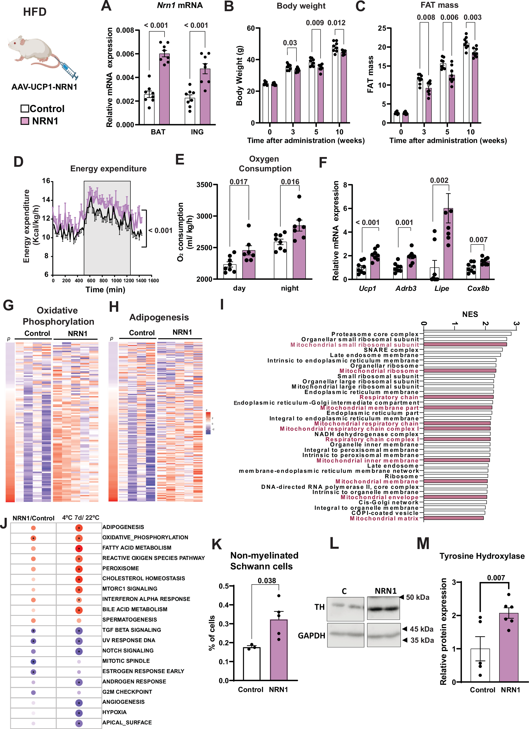
Fig. 7: Enhanced expression of Neuritin-1 in thermogenic adipose cells protects from HFD, promotes upregulation of many mitochondrial proteins and show similarity to the effects caused by chronic cold exposure.
From: Identification of Neuritin 1 as a local metabolic regulator of brown adipose tissue

A Nrn1 mRNA expression in BAT and SAT in mice injected via the tail-vein with either AAV Control or NRN1 vector under UCP1 promoter and subjected to a HFD for 15 weeks (AAV-Control n = 8, black symbols; AAV-UCP1-NRN1 n = 8, violet symbols). Body weight (B) and total fat mass (C) graphs for mice before administration of an AAV Control or NRN1 under the UCP1 promoter (AAV-UCP1-NRN1) at time 0 (8-week-old mice) and 3, 5, and 10 weeks after administration under HFD conditions (AAV-Control n = 8; AAV-UCP1-NRN1 n = 8). D Energy expenditure over 24 h in male mice infected with AAV empty vector or NRN1 under UCP1 on a HFD 13 weeks after administration. Gray phase corresponds to dark phase (AAV-Control n = 8; AAV-UCP1-NRN1 n = 7). E Oxygen consumption graph during day and night period in mice injected with AAV Control or AAV-UCP1-NRN1 (AAV-Control n = 8; AAV-UCP1-NRN1 n = 7). F Gene expression of Ucp1, Adrb3, Lipe and Cox8b in BAT 15 weeks after AAV infection with Control or NRN1 under the UCP1 promoter. Data were normalized to ARP mRNA (AAV-Control n = 8; AAV-UCP1-NRN1 n = 8). G and H Heatmaps showing z-scores of gene expression levels for Oxidative Phosphorylation (G) and Adipogenesis (H) Hallmarks in BAT from mice subjected to a normal diet infected with AAV empty vector or NRN1 under the control of the UCP1 promoter (n = 4 for Control and n = 5 for AAV-UCP1-NRN1). Color indicates (red: positive expression and blue: negative expression versus Control). Column p shows fold changes for individual genes. I Normalized scores of gene set enrichment analysis of top GO terms (Cellular Compartment) upregulated in BAT from mice AAV-NRN1 treated mice (adj. pval<0.05). In purple color, mitochondrial related pathways are shown. J Bubble chart of gene set enrichment analysis results showing pathways modified in response to NRN1 overexpression and upon cold exposure. Color indicates Normalized Enrichment Score (red: positive NES, blue: negative NES). Stars indicate p-value lower than 0.05. K Percentage of non-myelinated Schwann cells obtained by deconvolution analysis comparing control versus AAV-NRN1 treated mice in ND (AAV-Control n = 3; AAV-UCP1-NRN1 n = 5). Tyrosine Hydroxylase expression (L) and quantification (M) in BAT extracts from control and AAV-NRN1 treated mice in ND (AAV-Control n = 5; AAV-UCP1-NRN1 n = 7). Data are MEAN+/− SEM. Data are MEAN+/− SEM. Statistical differences according to a two-sided Student´s t test (A–F, K and M). In figure J the bubble size indicates statistical significance (bigger = lower adjusted P value). Inner asterisk indicates adjusted P value < 0.05. Source data are provided as a Source Data file.