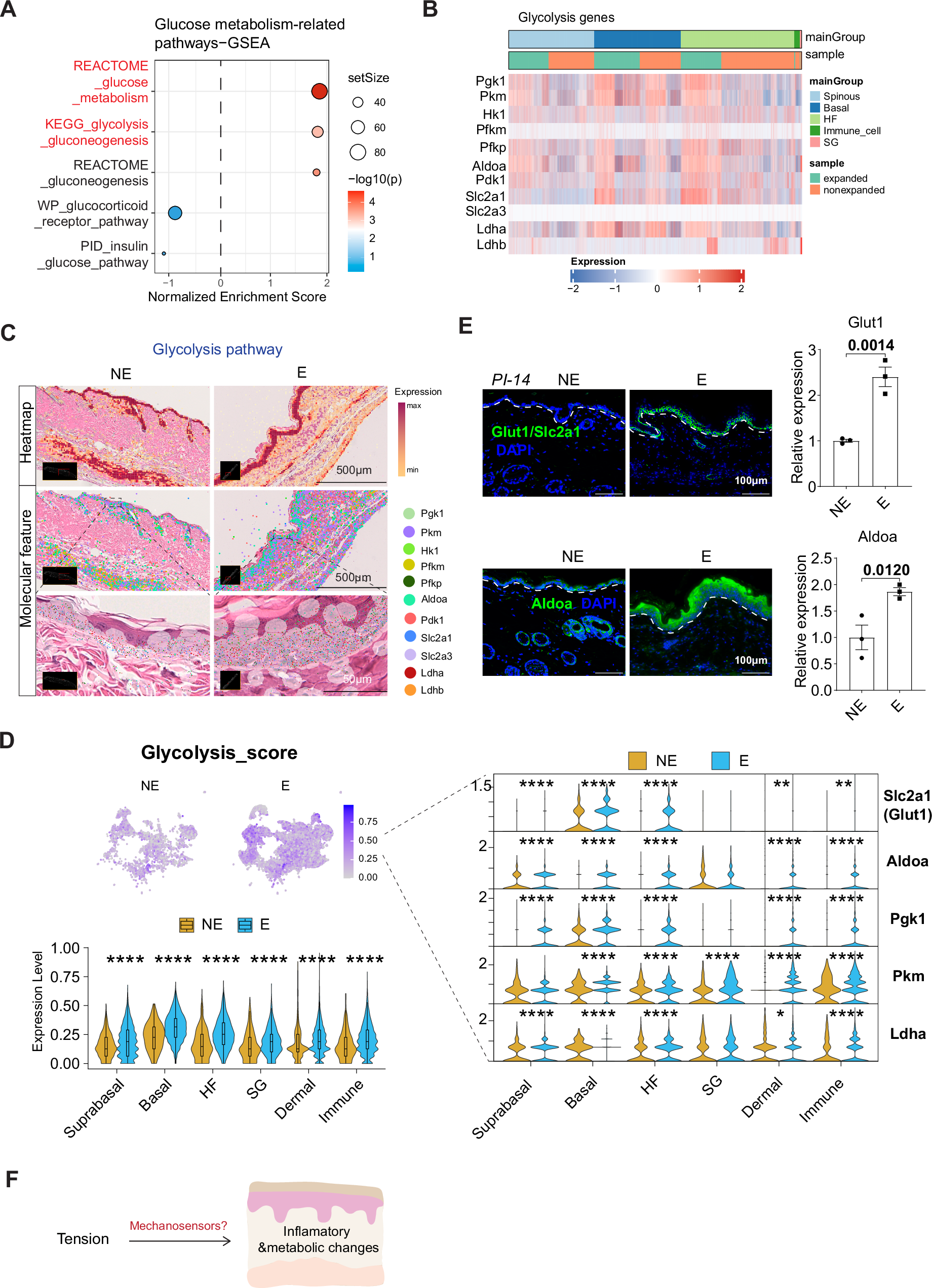
Fig. 3: Tension enhances the glycolysis pathway in the skin.
From: The mechanotransducer Piezo1 coordinates metabolism and inflammation to promote skin growth

A Glucose metabolic-related pathway enrichment analyses of stretched keratinocytes versus controls. Pathways with a positive score are increased after stretch. B Heatmap of glycolysis pathway-related gene expression levels. C upper: spatial heatmap of glycolysis pathway; middle: spatial plot of glycolysis-related genes; lower: high-resolution spatial map of glycolysis genes in NE and E skin. D The upper UMAP shows Glycolysis_score based on the expression of the gene panel list in (C). The left below violin plot shows Glycolysis_scores across various cell types between E and NE. The right violin plot shows the expression of the representative glycolysis genes in xenium clusters. E Immunofluorescence of glycolysis-related genes Glut1/Slc2a1 and Aldoa in the E and NE samples of the epidermis. Followed by expression level quantification. (n = 3). F Running summary. To perform univariate statistical analysis, the two-sided Student’s t-test was used. For multivariate analyses, the one-way ANOVA test was used. The Wilcoxon rank-sum test was used for all violin plots in this manuscript.