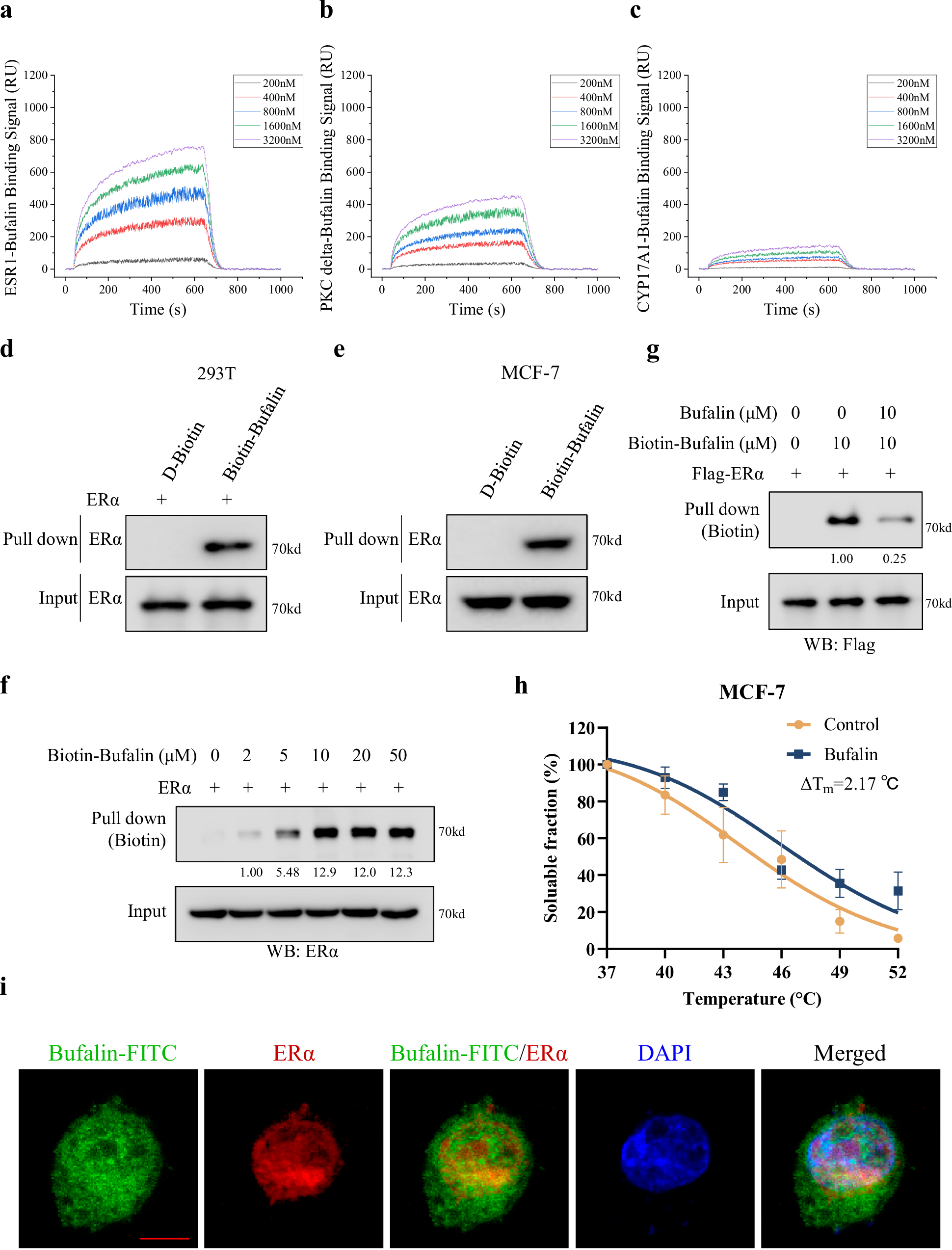
Fig. 2: Bufalin directly interacts with estrogen receptor α (ERα).

SPRi graph showing the interaction of Bufalin with ESR1 (a), PKC delta (b) and CYP17A1 (c) recombinant protein. d 293 T cell was transfected with ERα plasmid, after transfected 48 h, the cell lysates were incubated with D-Biotin or Biotin-Bufalin at 4 °C overnight, followed by pulling-down with streptavidin magnetic beads. The proteins bound to the magnetic beads were separated by SDS-PAGE, followed by western blot using ERα antibody. e MCF-7 cell lysates were incubated with D-Biotin or Biotin-Bufalin at 4 °C overnight, followed by pulling-down with streptavidin magnetic beads. The proteins bound to the magnetic beads were separated by SDS-PAGE, followed by western blot using ERα antibody. f 293 T cell was transfected with ERα plasmid, after transfected 48 h, the cell lysates were incubated with a series of concentrations of Biotin-Bufalin at 4 °C overnight, followed by pulling-down with streptavidin magnetic beads. The proteins bound to the magnetic beads were separated by SDS-PAGE, followed by western blot using ERα antibody. g 293 T cell was transfected with Flag-ERα plasmid, after transfected 48 h, the cells were incubated with Bufalin, then the cell lysates were incubated with Biotin-Bufalin at 4 °C, followed by pulling-down with streptavidin magnetic beads. The proteins bound to the magnetic beads were separated by SDS-PAGE, followed by western blot using Flag antibody. h The thermal shift assay experiment (CETSA) was used to evaluate the binding interaction between Bufalin and ERα, the data are presented as mean ± SD, n = 3 independent experiments. i. The cellular location of ERα and Biotin-Bufalin was examined by immunofluorescence staining in MCF-7 cells (Scale bar 5μm). Representative data are shown from n = 3 independent experiments with consistent results.