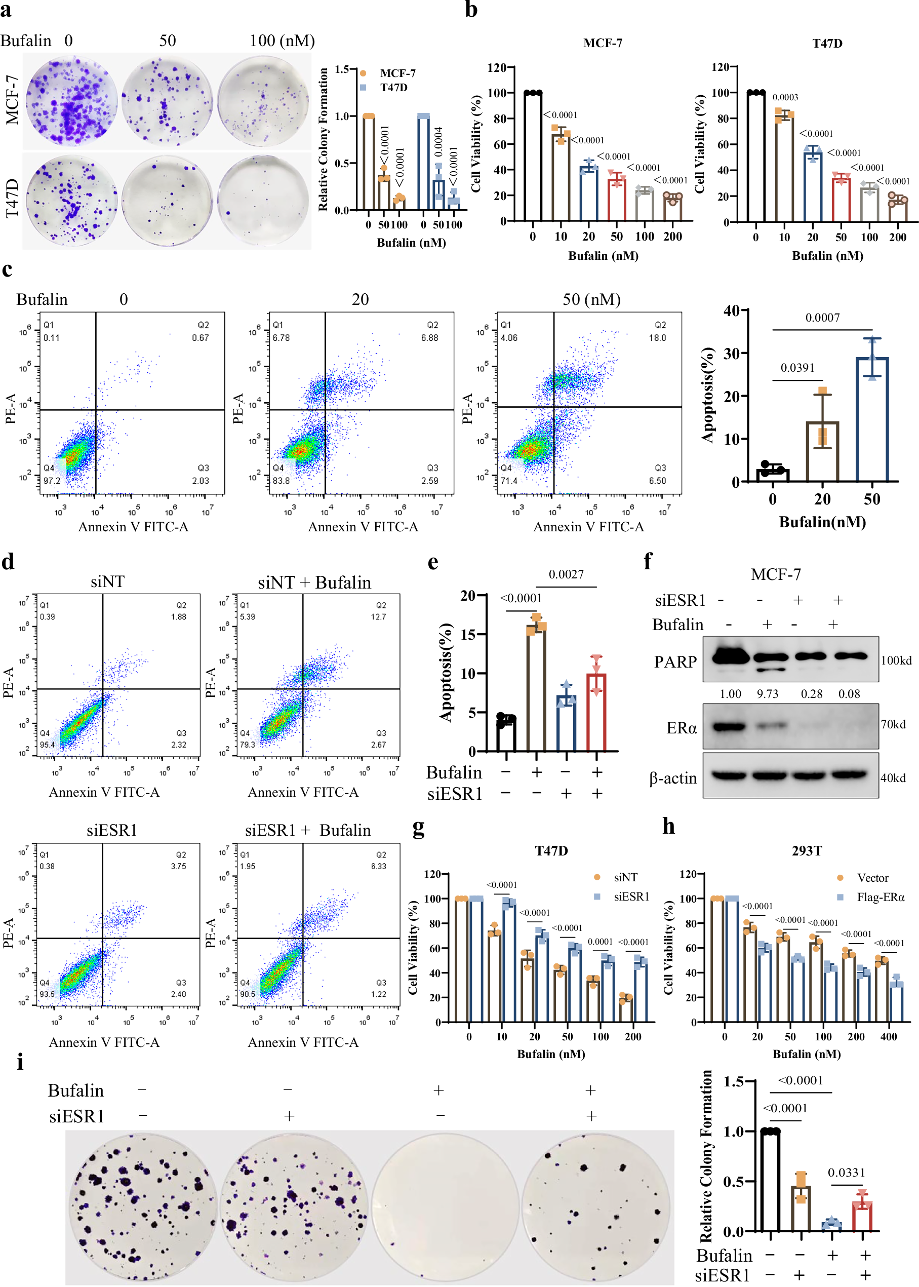
Fig. 6: Bufalin’s anti-cancer effects in ER+ cells are dependent on ERα.

a The colony formation assay was used to measure MCF-7 and T47D cell proliferation after treatment by Bufalin, the data are presented as mean ± SD, n = 3 independent experiments. One-way ANOVA was used for statistical analysis, P < 0.05 was considered to be statistically significant. b MCF-7 and T47D cells were treated with a series of concentrations of Bufalin, and cell viability was determined using the CCK-8 assay, the data are presented as mean ± SD, n = 3 independent experiments. One-way ANOVA was used for statistical analysis, P < 0.05 was considered to be statistically significant. c MCF-7 cells were treated with 20 or 50 nM Bufalin for 48 h, and the apoptosis was examined by measuring Annexin V staining, the data are presented as mean ± SD, n = 3 independent experiments. One-way ANOVA was used for statistical analysis, P < 0.05 was considered to be statistically significant. d, e MCF-7 cells were transfected with nontargeting siRNA or ESR1 siRNA followed by treatment with Bufalin for 48 h, and apoptosis was examined by measuring Annexin V staining, the data are presented as mean ± SD, n = 3 independent experiments. One-way ANOVA was used for statistical analysis, P < 0.05 was considered to be statistically significant. f MCF-7 cells were transfected with nontargeting siRNA or ESR1 siRNA followed by treatment with Bufalin for 48 h, and the ERα and PARP protein levels were measured by western blot, the samples derive from the same experiment and that gels/blots were processed in parallel. g T47D cells were transfected with nontargeting siRNA or ESR1 siRNA followed by treatment with Bufalin, and the cell viability was determined using the CCK-8 assay, the data are presented as mean ± SD, n = 3 independent experiments. Two-way ANOVA was used for statistical analysis, P < 0.05 was considered to be statistically significant. h 293 T cells were transfected with Flag-ERα plasmid followed by treatment with Bufalin, and the cell viability was determined using the CCK-8 assay, the data are presented as mean ± SD, n = 3 independent experiments. Two-way ANOVA was used for statistical analysis, P < 0.05 was considered statistically significant. i MCF-7 cells were transfected with nontargeting siRNA or ESR1 siRNA followed by treatment with Bufalin, and the colony formation assay was used to measure cell proliferation, the data are presented as mean ± SD, n = 3 independent experiments. One-way ANOVA was used for statistical analysis, P < 0.05 was considered to be statistically significant.