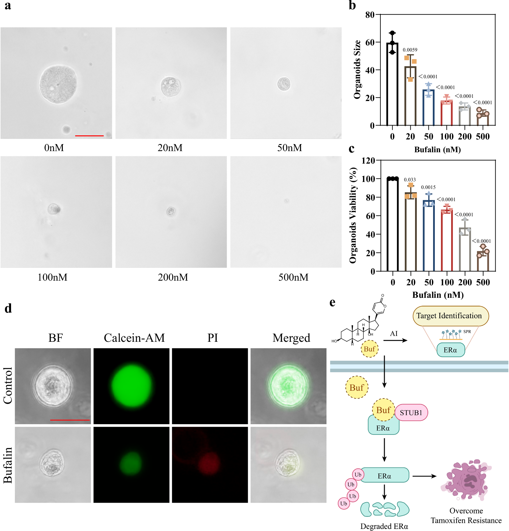
Fig. 9: Bufalin exerts significant anti-cancer activity in Tamoxifen-resistant patient-derived organoids.

a Representative images of Tamoxifen treatment relapsed patient-derived organoids after treatment by Bufalin (Scale bar 50 μm). Representative data are shown from n = 3 independent experiments with consistent results. b Statistics of tumor organoid size of formed organoids after Bufalin treatment, the data are presented as mean ± SD, n = 3 independent experiments. One-way ANOVA was used for statistical analysis, P < 0.05 was considered statistically significant. c The proliferation of Tamoxifen treatment relapsed patient-derived organoids treated with Bufalin, the data are presented as mean ± SD, n = 3 independent experiments. One-way ANOVA was used for statistical analysis, P < 0.05 was considered statistically significant. d The growth inhibition of Bufalin was demonstrated by Calcein-AM/PI fluorescence staining of PDO (Scale bar 50μm). BF: bright field. Representative data are shown from n = 3 independent experiments with consistent results. e Schematic of the proposed mechanism of Bufalin in ER-positive breast cancer. This study harnessed artificial intelligence combined with molecular docking to predict the molecular mechanism of Bufalin against tumor. Bufalin could bind to ERα and increase the interaction between ERα and the ubiquitin E3 ligase STUB1, leading to the degradation of ERα. Additionally, Bufalin could overcome Tamoxifen resistance in vitro and in vivo.