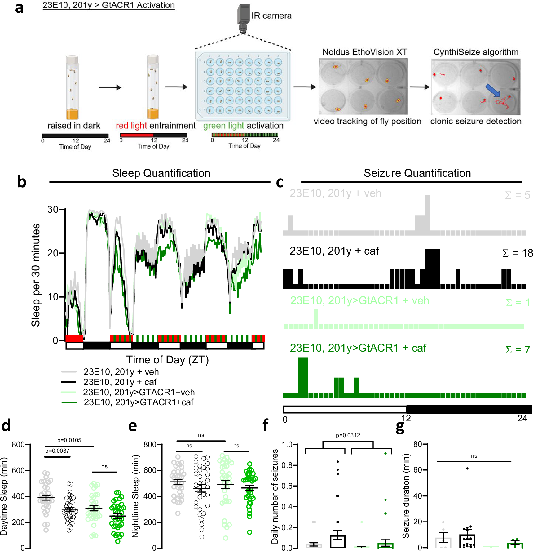
Fig. 6: Inhibition of sleep-promoting circuits protects against seizures in the setting of sleep loss.
From: Sleep drive, not total sleep amount, increases seizure risk

a Experimental protocol showing flies were raised in darkness, entrained in red light, then placed into 24- or 48-well plates for chronic video monitoring with green light stimulation. Fly positions over time were converted into XY coordinates, and a “CynthiSeize” algorithm was developed to identify seizures. Created in BioRender. Sehgal, A. (2025) https://BioRender.com/9siy0zu. b, d, e Sleep quantification after 23E10-Gal4, 201y-Gal4 > GtACR1 activation. Caffeine and 23E10-Gal4, 201y-Gal4 > GtACR1 decrease sleep. n = 34 flies/condition. c, f, g Seizure quantification after 23E10-Gal4, 201y-Gal4 > GtACR1 activation. Caffeine increases seizure frequency and this is blocked with 23E10-Gal4, 201y-Gal4 > GtACR1 activation. n = 34 flies/condition. One-way ANOVA with Dunnett’s T3 multiple comparisons adjustment, Kruskal-Wallis test with Dunn’s multiple comparisons adjustment, negative binomial model with Wald test (for daily number of seizures), or mixed effects model (for seizure durations) was used. Data are presented as mean values ± SEM. Source data are provided as a Source Data file.