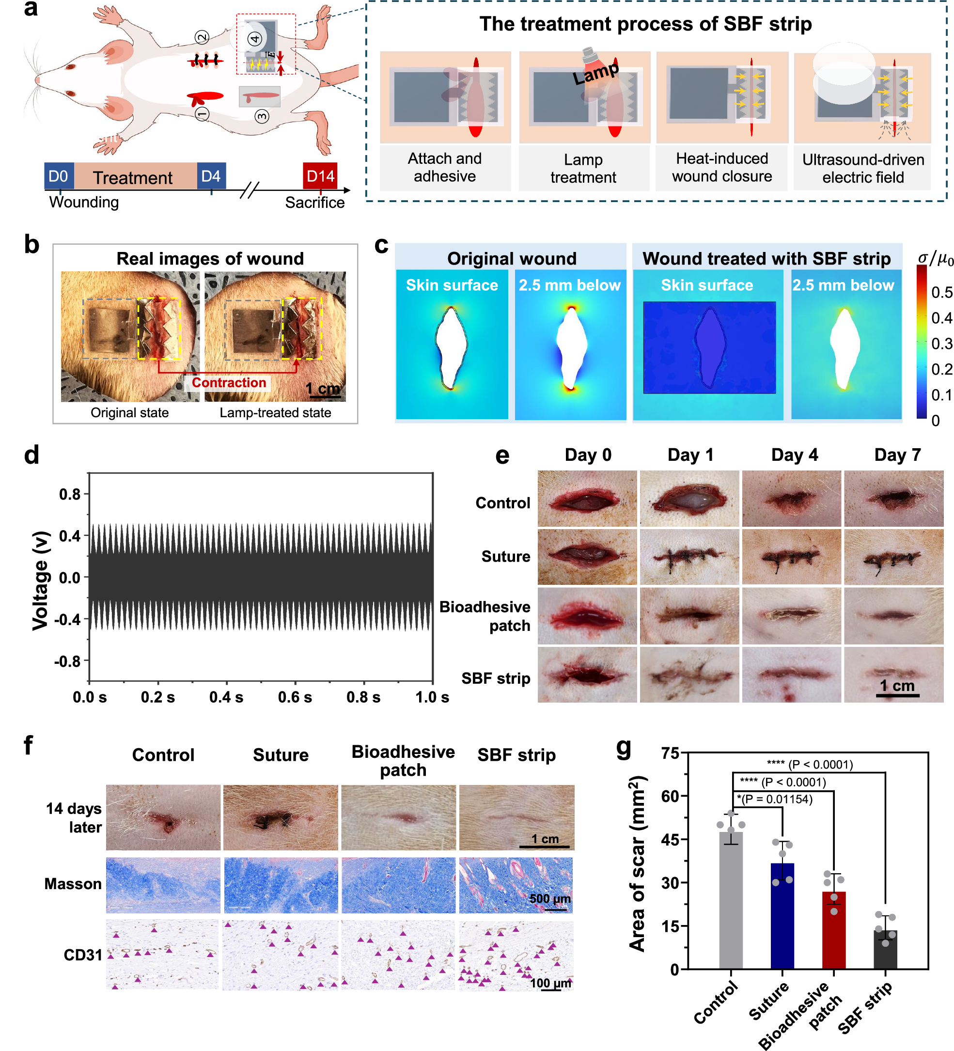
Fig. 5: In vivo assessments of SBF strip for sutureless wound treatment.
From: Self-contracting, battery-free triboelectric wound healing strip with strong wet adhesion

a Animal experiment setup and treatment protocol with SBF strip. b Snapshots of wound treated with SBF strip before and after lamp heating. c FEM simulation results to show the mechanical modulation on the skin surface and at 2.5 mm depth for an original wound and a SBF strip treated wound. (µ₀: shear modulus of the skin, σ/µ0: the normalized stress distribution). d Voltage output performance of SBF strip on rat skin under ultrasound (20 kHz, 0.5 W cm−2). e Sequential photographs of wound healing progress on Day 0, Day 1, Day 4, and Day 7 in various groups (n = 5). f Histological images of scar and wound tissues stained with Masson’s trichrome and CD31 immunostaining after 14 days. g Quantitative analysis of scar areas. Data are presented as mean ± SEM, with dots indicating individual data samples (n = 5 independent samples per group). Statistical analysis was performed using one-way ANOVA (exact P values are shown).