Fig. 3: Increased surface crowding inhibits p14-mediated cell-cell fusion, enabling fusion selectivity.
From: Cell surface crowding is a tunable energetic barrier to cell-cell fusion

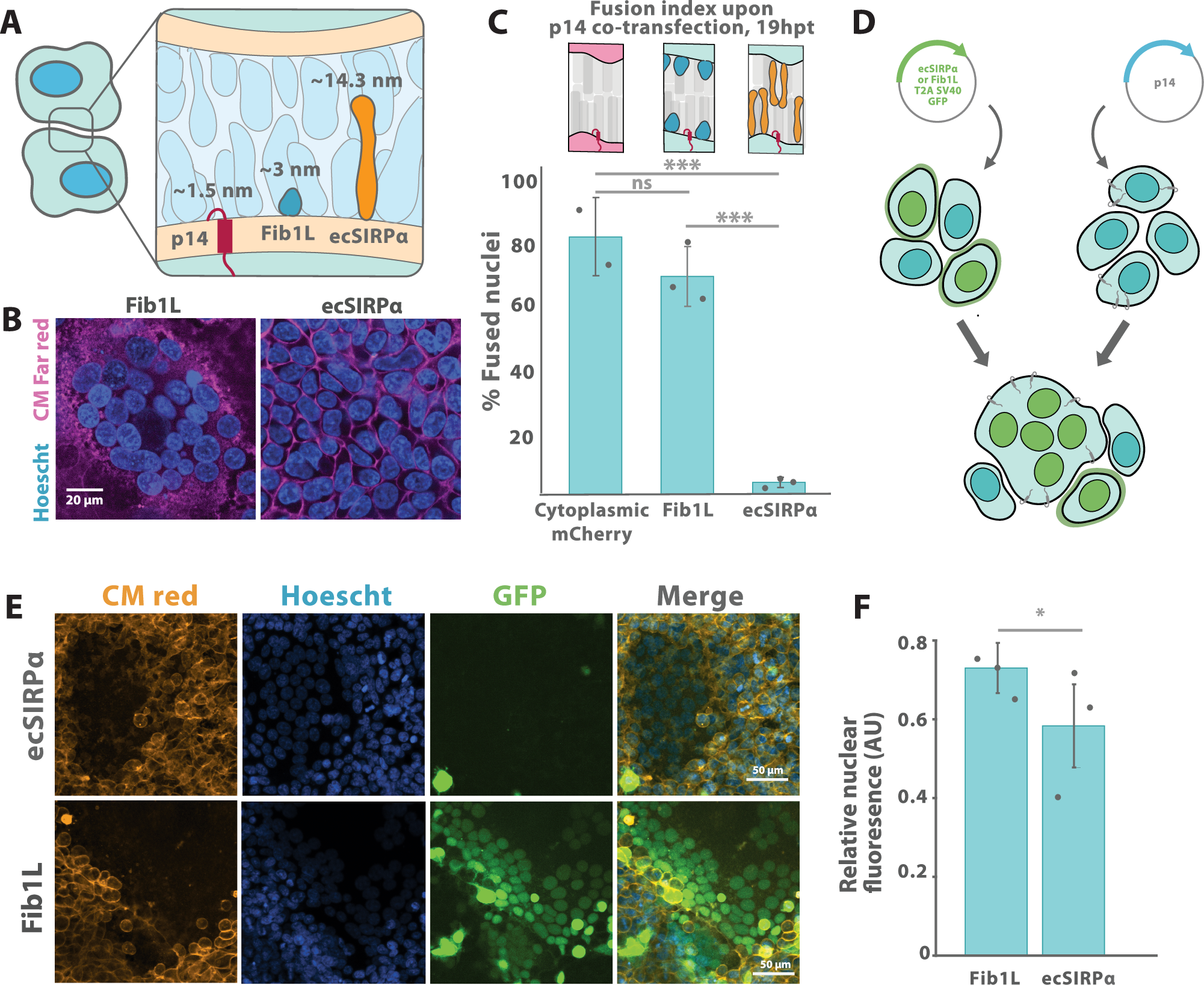
A The FAST protein p14 has been estimated to be 1.5 nm in height, considerably shorter than the bystanders used here. B HEK293 cells were co-transfected with p14 and Fibcon1L, SIRPɑ ectodomain, or cytoplasmic mCherry control. C For each condition, the fraction of all nuclei found in syncytia was calculated and averaged over three biologically and technically independent replicates. ecSIRPα was significantly less fusogenic than both F1L and mCherry control (p = 0.004 and 0.001, respectively, by two-sample t test with Bonferroni correction), while F1L was not significantly different from mCherry control (p = 0.849). Error bars reflect SEM. D The rate of fusion of individual transfected cells was assessed by designing nuclear reporter constructs consisting of an ectodomain and a polycistronic fluorescent protein with an NLS. E The NLS-GFP spread between all nuclei within a particular syncytium following fusion for both constructs. F The mean nuclear fluorescence was calculated within syncytia, divided by the average nuclear fluorescence per image to normalize for transfection efficiency, and compared between constructs. The propensity of cells expressing ecSIRPα to be fused into syncytia was less than that of cells expressing Fib1L (p = 0.0214 by two-tailed t test). Error bars reflect SEM over three biologically independent replicates.