Fig. 4: Structural determinants of apoNDM-1 recognition and proteolysis by Prc and DegP.
From: Periplasmic protein quality control at atomic level in live cells

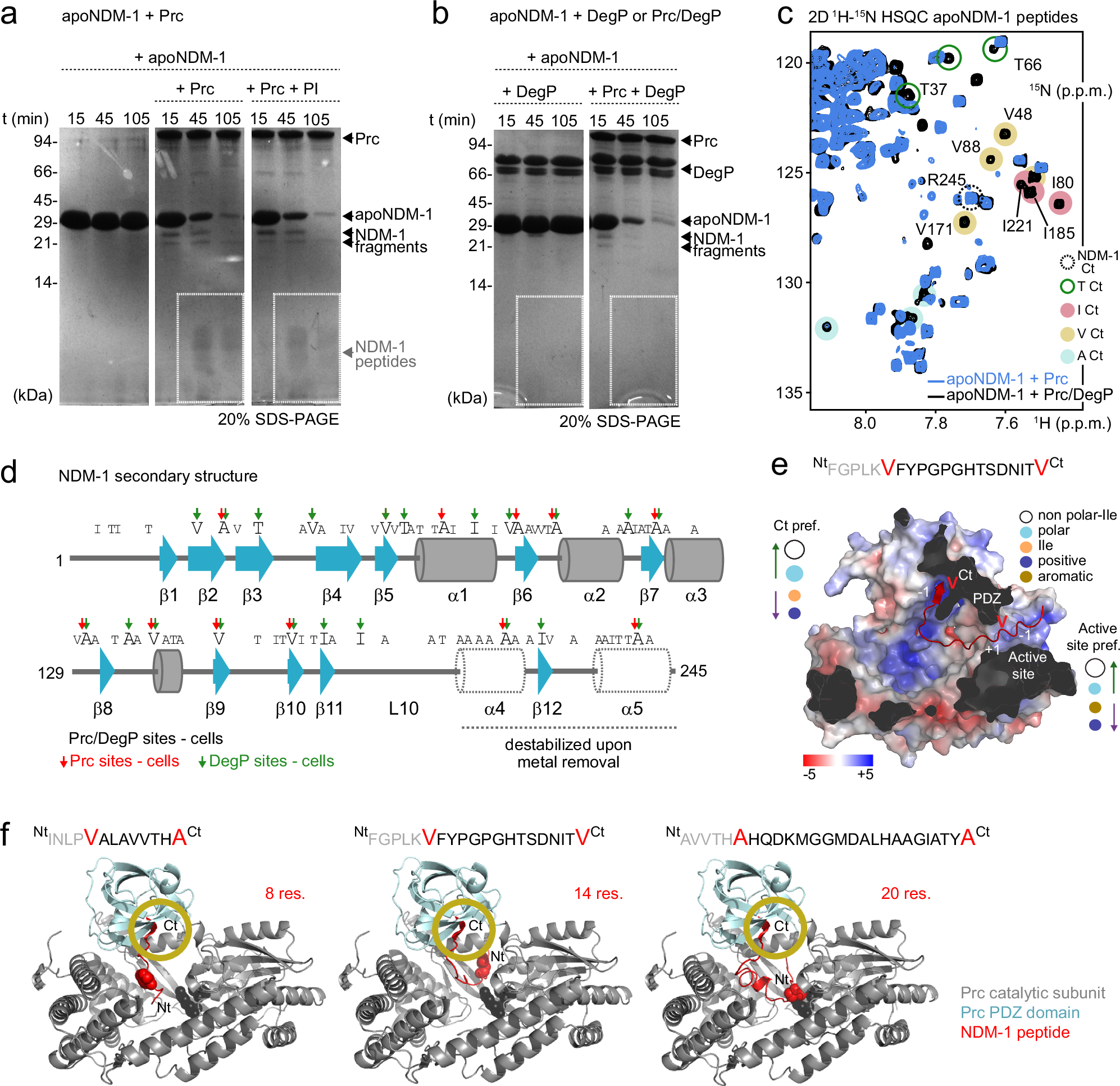
SDS-PAGE analysis of apoNDM-1 degradation in vitro at 37 °C by Prc (a), DegP, or by the concerted action of both proteases (b). White dotted squares highlight the presence of low molecular weight peptides produced by Prc activity that are absent when both Prc and DegP are added together to the reaction mixture. PI indicates that a complete protease inhibitor cocktail was added to confirm that Prc is not inhibited. Similar results were obtained in three independent experiments. c Overlay of 2D 1H-15N HSQC spectra of peptides resulting from the degradation of apoNDM-1 with recombinant Prc (blue) or Prc/DegP (black). Degradation reactions were done at 37 °C for 4 h. C-terminal signals that are absent when DegP is not added to the reaction mixture are indicated. d Mapping of Prc (red arrows) and DegP (green arrows) cleavage sites on apoNDM-1 secondary structure. Both proteases recognize sites in the proximity of β-sheet secondary structure elements. e AlphaFold-2 modeling of Prc bound to the apoNDM-1 generated peptide NtFGPLKVFYPGPGHTSDNITVCt in electrostatic surface. Color circles show the +1 and -1 amino acid side chains preference of Prc for processing apoNDM-1 alanine and valine residues. f AlphaFold-2 modeling of Prc bound to apoNDM-1 generated peptides of different length in cartoon mode. Yellow circles highlight the β-pairing (β-augmentation) between the peptide substrate and the PDZ domain of Prc. The C- and N-terminal sites of the peptides are indicated with Ct and Nt, respectively. We included more amino acid residues towards the N-terminus to show the continuation of the protein backbone.