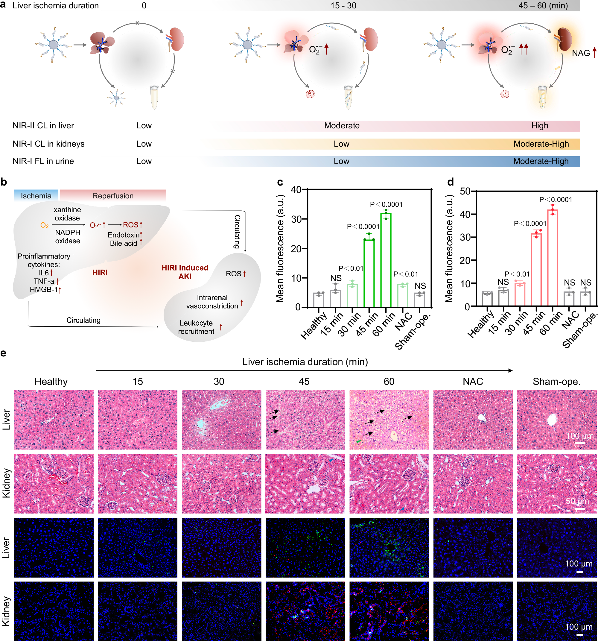
Fig. 7: The correlation of the severity between HIRI and associated AKI.

a Schematic illustration of the correlation between liver ischemia duration and the chemiluminescence signals in the liver and kidneys and fluorescence signals in urine. b Schematic illustration for the pathological mechanisms of HIRI-induced AKI. c Mean fluorescence intensity of anti-caspase-3 in the liver. (n = 3, mean ± s.d.). d Mean fluorescence intensity of FL1R in the kidney after injection of CAR. (n = 3, mean ± s.d.; a.u. means arbitrary units). e Representative photomicroscope images of H&E staining in paraffin-embedded liver and kidney sections and confocal fluorescence microscopy images of liver and kidney from mice subjected to liver ischemia with different duration, followed by 4 h reperfusion. The blue and green signals are from 4’,6-diamidino-2-phenylindole (DAPI) and caspase-3 antibody, respectively. The red signal is from FL1R. Two-tailed Student’s t test. Healthy group versus control and experimental groups (**p < 0.01, ***p < 0.001, ****p < 0.0001). NS: no statistically significant differences. Source data are provided as a Source Data file.