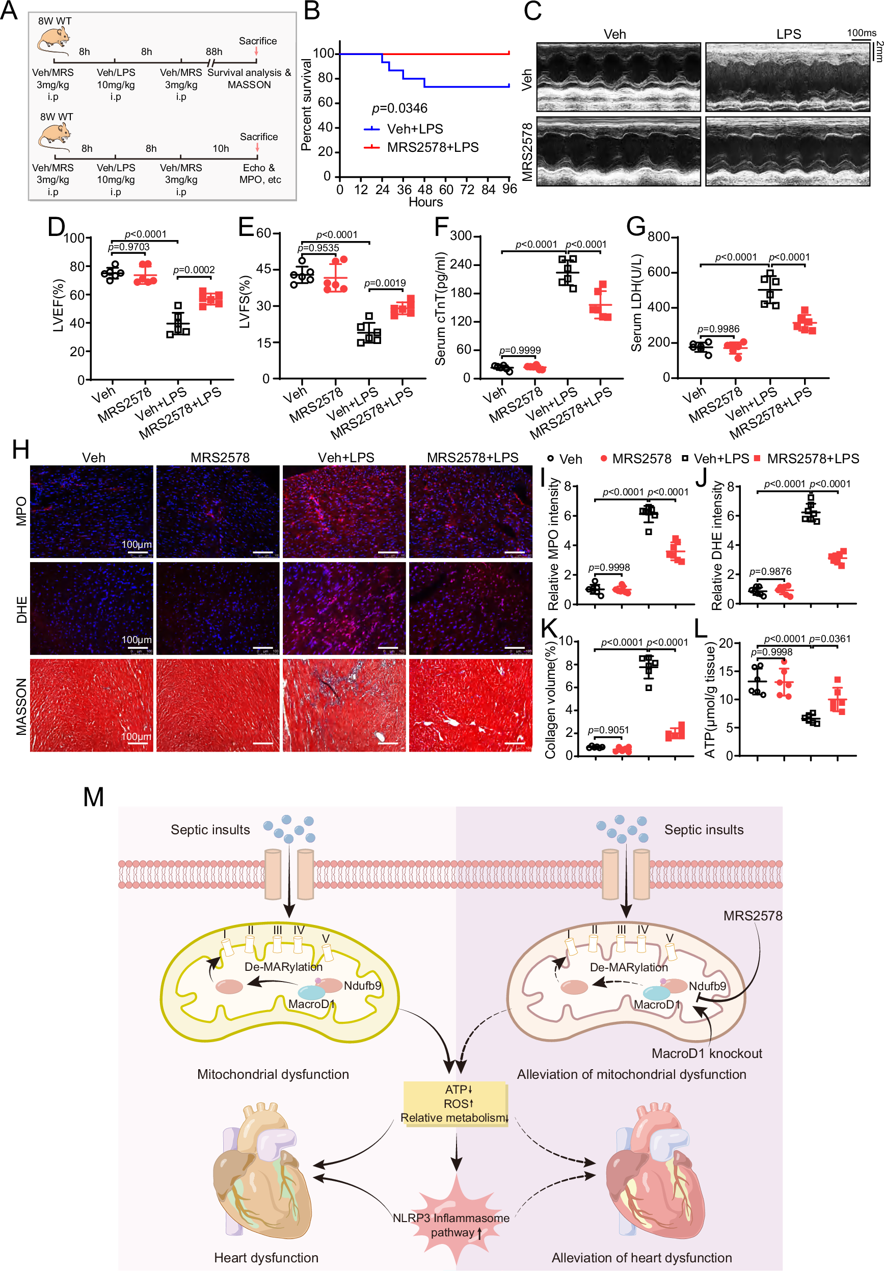
Fig. 8: Pharmacological blockade of MacroD1 alleviates LPS-induced cardiac dysfunction and damage.

A Schematics for the application of the MacroD1 inhibitor in mice subjected to LPS challenge (MRS: MRS2578; Veh: vehicle; Echo: Echocardiography). B Kaplan-Meier survival analysis of wild-type mice with LPS and MRS2578 or vehicle administration (n = 15). C–E Representative echocardiography (C) and echocardiographic analysis (D and E) in mice (LVEF: left ventricular ejection fraction; LVFS: left ventricular fractional shortening; n = 6). F and G, Serum levels of LDH and cTnT in mice (n = 7). H–K Immunofluorescent analysis of Myeloperoxidase (MPO) (H and I; n = 7), dihydroethidium (DHE) (H and J; n = 7), and Masson’s staining analysis (H and K; n = 6) in the heart of mice. L ATP levels in mice hearts (n = 6). M Schematic illustration displaying the action modality by which MacroD1 modulates heart function in sepsis. Under septic insults, cardiomyocyte MacroD1 inhibits mitochondrial complex I activity via de-monoADP-ribosylating (de-MARylation) Ndufb9, leading to aggravating mitochondrial dysfunction, inflammasome activation-coupled cardiomyocyte pyroptosis, and cardiac dysfunction. In contrast, genetic and pharmacological inhibition of MacroD1 preserves cardiac function by enhancing Ndufb9 MARylation-dependent bioenergetic reserve. Data are shown as the mean ± SD. Data analysis was conducted utilizing one-way ANOVA with Tukey’s multiple comparison test. The log-rank test was employed to analyze survival data. Source data are provided as a Source Data file.