Fig. 4: COUP-TFII-driven capillary-to-venule reprogramming enhances T cell infiltration.
From: COUP-TFII-mediated reprogramming of the vascular endothelium counteracts tumor immune evasion

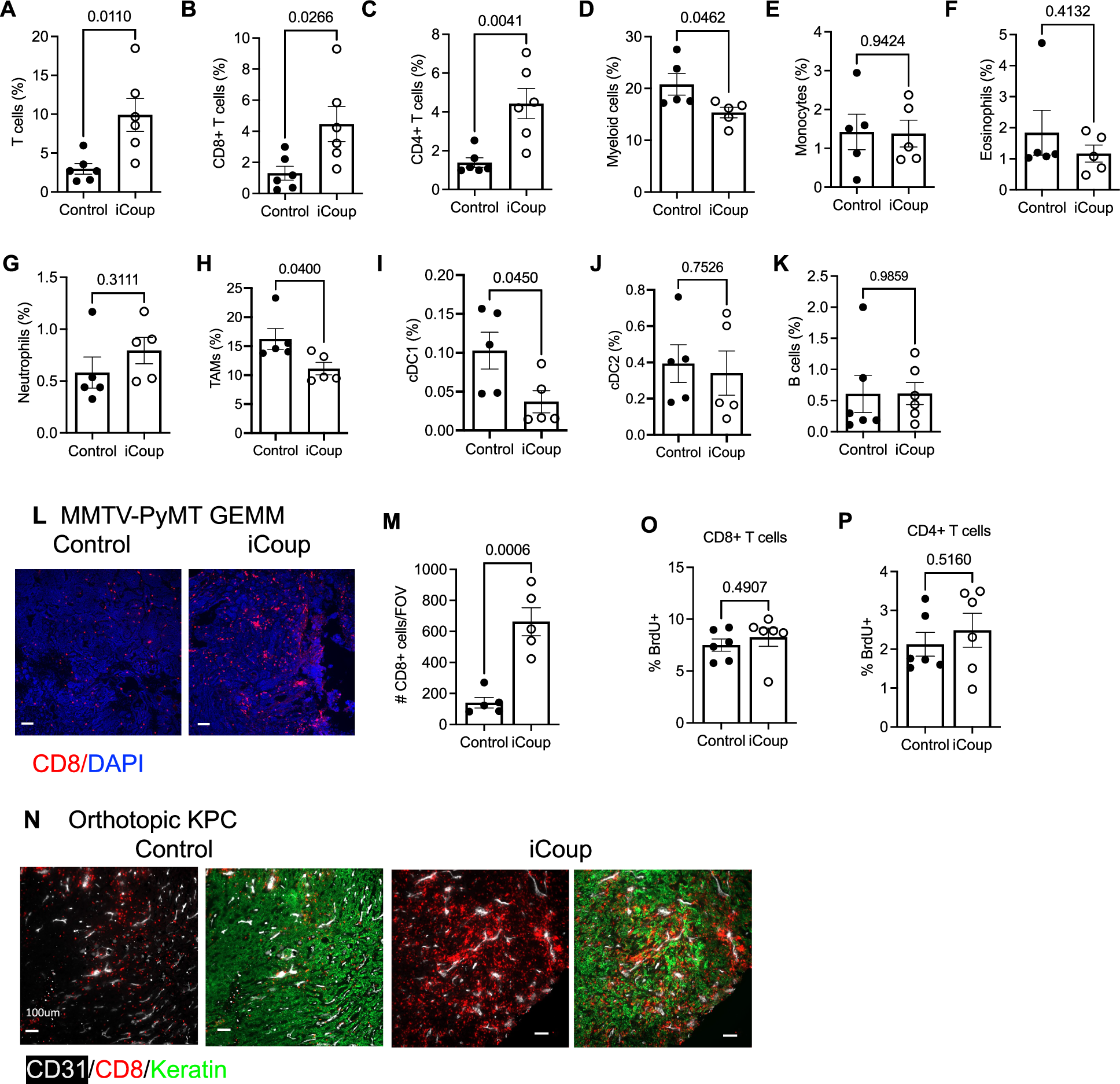
A–C Flow cytometric quantification of the frequency of indicated lymphocytes among cells dissociated from orthotopic PyMT-B6 tumors in iCoup and control mice, based on gating strategies in Supplementary Fig. 2; representative of three independent experiments. (n = 6 biological replicates/group). D–K Flow cytometric quantification of the frequency of indicated leukocytes among cells dissociated from orthotopic PyMT-B6 tumors in iCoup and control mice, based on gating strategies in Supplementary Fig. 2; representative of three independent experiments. (n = 5 biological replicates/group). L, M Representative immunofluorescence imaging (L) and quantification (M) of CD8+ cells in GEMM tumors from 5-month-old MMTV-PyMT-iCoup and control MMTV-PyMT mice. Scale bars represent 100 μm. (n = 5 biological replicates/group). N Representative immunofluorescence imaging of CD8, CD31, and keratin of orthotopic KPC tumors established in control and iCoup mice. Scale bars represent 100 μm. O, P Flow cytometric quantification of BrdU incorporation in tumor-infiltrating CD8+ and CD4 + T cells. Representative of two independent experiments. (n = 6 biological replicates/group). Indicated cell populations are quantified as % of total cells dissociated from the tumor, based on gating strategies from Supplementary Fig. 2. Groups were compared by unpaired two-tailed Student’s t-test. Error bars indicate s.e.m.