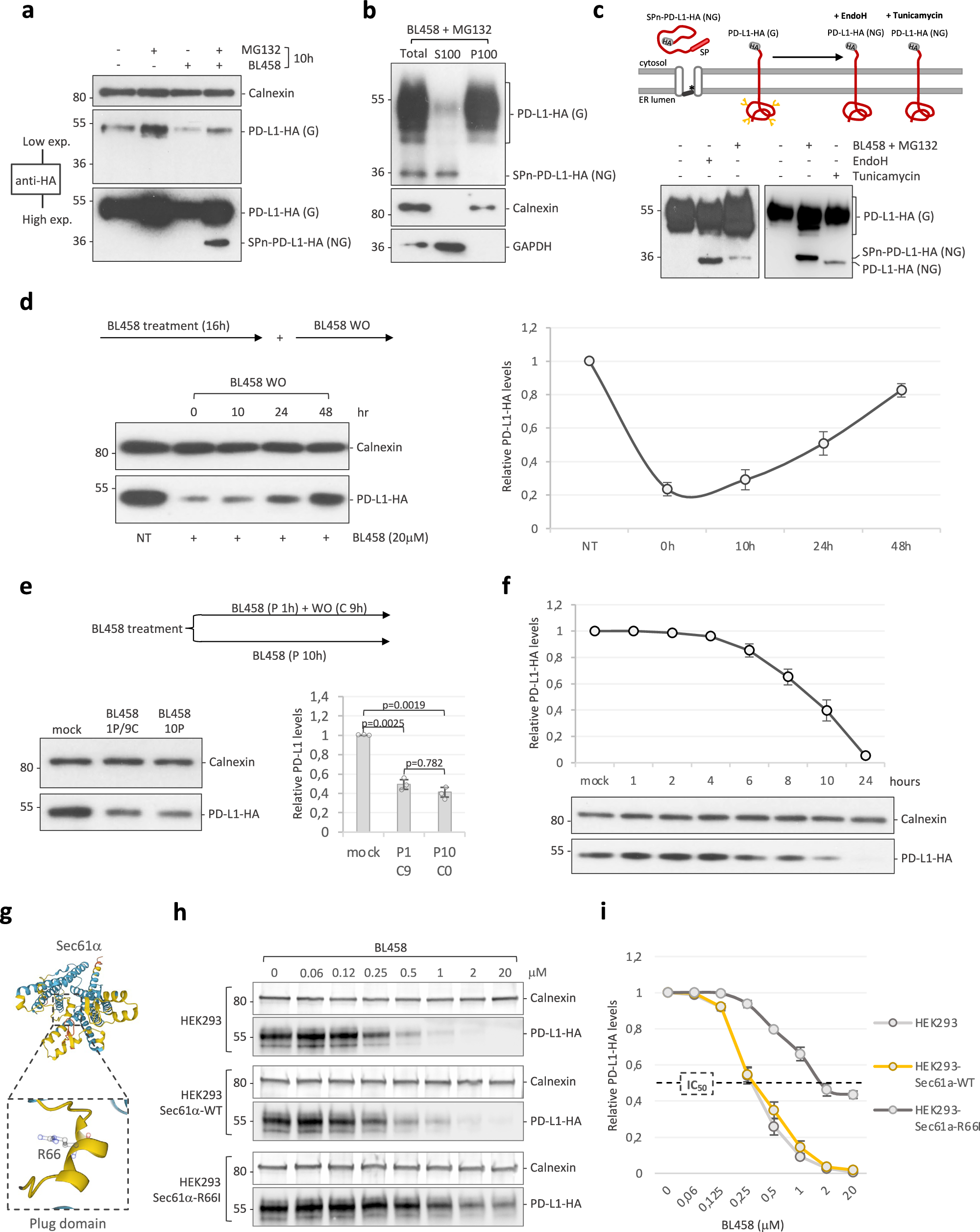
Fig. 3: Prolonged BL458 effect on PD-L1 translocation inhibition and proteasome degradation.

a GB138 cells stably expressing SPnPD-L1-HA were treated with 20 μM BL458 or with 5 μM proteasome inhibitor (MG132) or a combination of them for 10 h, and PD-L1-HA protein levels were analyzed by SDS-PAGE. Calnexin and GAPDH were used as fractionation controls (membrane and cytosolic marker, respectively). Fully- and non-glycosylated forms of PD-L1-HA (FG and NG, respectively) are indicated. b GB138 cells stably expressing SPnPD-L1-HA were grown in a 60 mm plate and treated with 20 μM BL458. After 24 h, proteins of the P100 and S100 fractions were separated and analyzed by SDS-PAGE. Glycosylated and non-glycosylated forms of PD-L1-HA (G and NG, respectively) are indicated. c Schematic view of expected PD-L1 forms before and after EndoH digestion, Tunicamycin treatment (10 μg/ml for 6 h), or after translocation inhibition (upper scheme). GB138 cells were transiently transfected with SPn-PD-L1-HA for 24 h and treated with the combination of BL458 (20μM) and MG132 (5 μM) for 8 h. After this incubation, cells were lysed, and an aliquot of mock cells was digested with EndoH or treated with tunicamycin before being analyzed by western blotting, together with non-digested mock cells and BL458 + MG132 treated ones (d) Cells as in (a) were treated with BL458 (20 μM), and after 16 h, cells were washed 3 times before being incubated with fresh media for an additional 10, 24, or 48 h (washout or WO). PD-L1-HA protein levels were analyzed by SDS-PAGE. e Cells as in (a) were treated with 20 μM of BL458 for 1 or 10 h of pulse (P) followed by 9 or 0 h of chase (C), and PD-L1-HA levels were analyzed by SDS-PAGE. f Cells, as in (a), were subjected to a time-course treatment with 20 μM BL458, and PD-L1-HA protein levels were analyzed by SDS-PAGE. g Electron microscopy picture of the Sec61 protein-conducting channel in the “non-inserting” state (5A6U.pdb). The plug domain with the relative R66I mutation is highlighted in the dashed zoomed square. h Naïve HEK293 cells or reconstituted with Sec61α-WT or its mutant Sec61α-R66I were transiently transfected with SPn-PD-L1-HA and treated with increasing concentration of BL458 compound for 16 hours. PD-L1-HA protein level was analyzed by SDS-PAGE. i The histogram reports the quantification of PD-L1-HA protein level upon BL458 titration. IC50 threshold is shown as a dashed line. Data are presented as mean values +/− SD. N = 3 independent experiments.