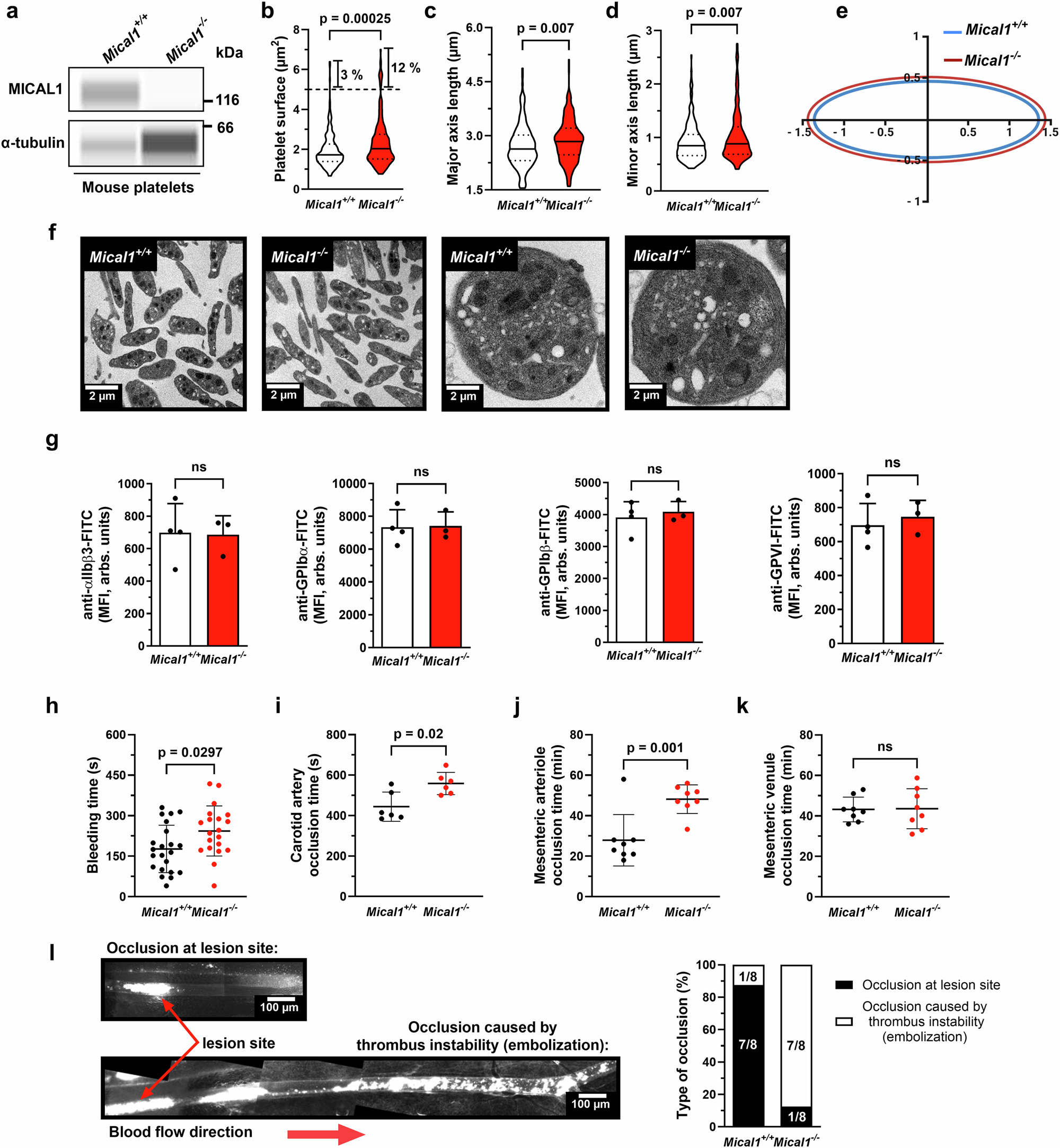
Fig. 3: MICAL1 contributes to hemostasis and thrombosis under high shear.

a Mical1 expression in Mical1+/+ and Mical1−/− platelets analyzed by Wes (α-tubulin as loading control). Source data are provided. b–e Platelet ultrastructure assessed by transmission electron microscopy in two independent experiments. b Platelet surface area, c major axis, and d minor axis were measured (N = 200 platelets per genotype). Violin plots show median (central line) and interquartile range (25th–75th percentiles, upper and lower lines). Two-tailed unpaired Student’s t tests: b t = 3.693, df = 398; ct = 2.706, df = 398; d t = 2.699, df = 398. e Schematic of platelet axes (Created with BioRender.com). f Representative images of Mical1+/+ and Mical1–/− platelets. Scale bars: 2 µm (top), 0.2 µm (bottom). g Surface expression of αIIbβ3, GPIbα, GPIbβ, and GPVI by flow cytometry (mean fluorescence intensity ± SD; Mical1+/+: N = 4; Mical1−/−: N = 3). Two-tailed unpaired Student’s t tests: αIIbβ3, t = 0.1012; GPIbα, t = 0.09656; GPIbβ, t = 0.5239; GPVI, t = 0.5602; df = 5. h Tail bleeding time (mean ± SD, N = 22); two-tailed Mann–Whitney test: U = 134. i Time to carotid artery occlusion after FeCl3 injury (mean ± SD, N = 6); paired Student’s t test: t = 3.429, df = 5. Time to occlusion in mesenteric arterioles (j) and venules (k) following FeCl3 injury (mean ± SD, N = 8); unpaired t-tests: (j) t = 3.947, (k) t = 0.08440; df = 14, p = 0.93. l Type of occlusion in mesenteric arterioles (lesion site vs. distant embolic occlusion). Left: representative reconstructions. Scale bars: 100 µm. Right: percentage distribution (N = 8). ns not significant.