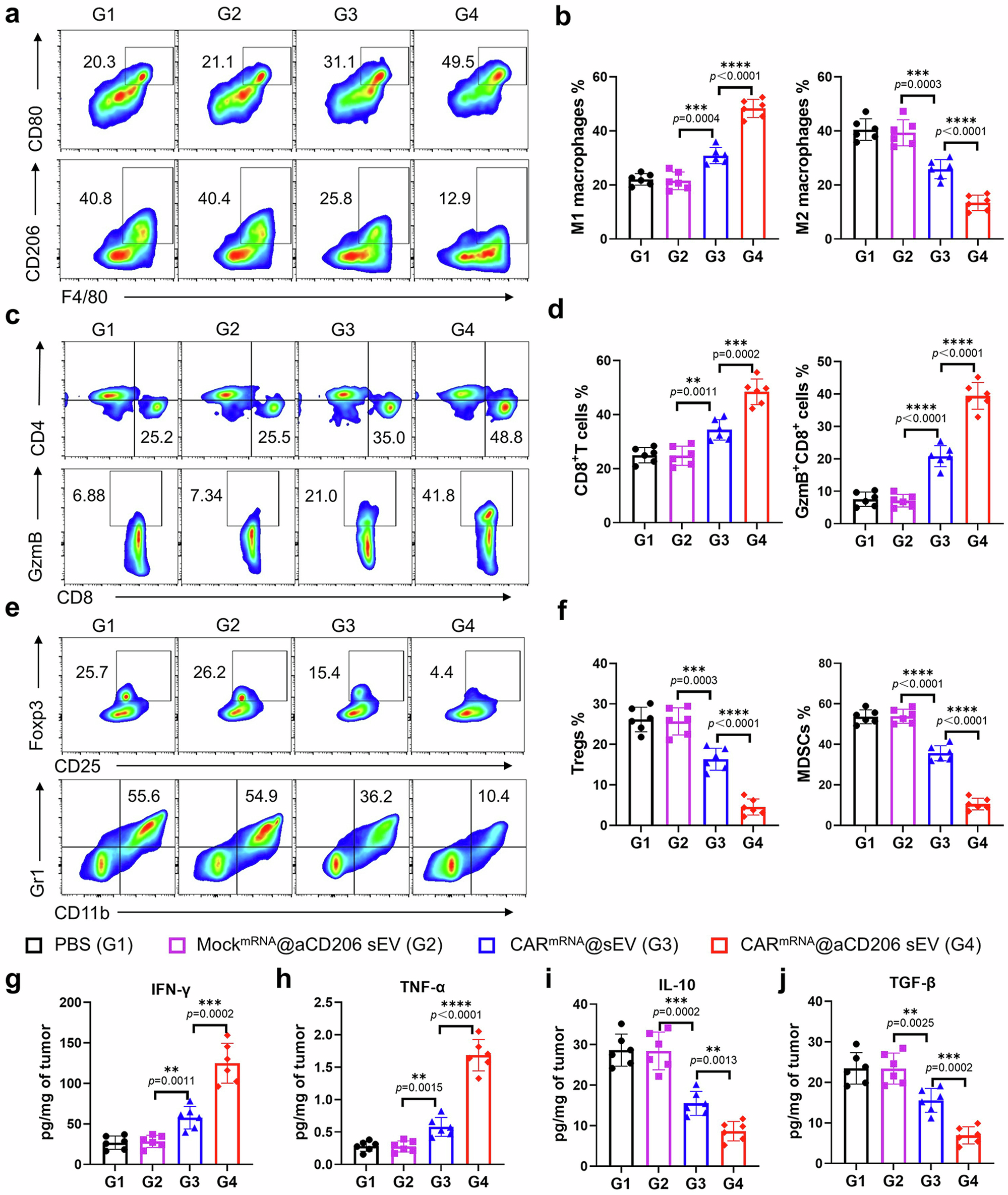
Fig. 7: Tumor microenvironment reprogramming mediated by CARmRNA@aCD206 sEVs in vivo.

a, b Representative flow cytometry plots and statistical analysis of M1 macrophages (CD45+CD11b+F4/80+CD80+) and M2 macrophages (CD45+CD11b+F4/80+CD206+) in the tumor microenvironment (n = 6 mice). G1: PBS, G2: MockmRNA@aCD206 sEV, G3: CARmRNA@sEV, G4: CARmRNA@aCD206 sEV. c, d Representative flow cytometry plots and statistical analysis of tumor-infiltrating CD8+ T cells (CD45+CD3+CD8+) and activated CD8+ T cells (CD45+CD3+CD8+GzmB+) in the tumor microenvironment (n = 6 mice). G1: PBS, G2: MockmRNA@aCD206 sEV, G3: CARmRNA@sEV, G4: CARmRNA@aCD206 sEV. e, f Representative flow cytometry plots and statistical analysis of Treg cells (CD45+CD3+CD4+CD25+FOXP3+) and MDSCs (CD45+CD11b+Gr1+) infiltrating in the tumor microenvironment (n = 6 mice). G1: PBS, G2: MockmRNA@aCD206 sEV, G3: CARmRNA@sEV, G4: CARmRNA@aCD206 sEV. Cytokine concentrations of g IFN-γ, h TNF-α, i IL-10 and j TGF-β in tumor tissues of each group, as quantified by ELISA kits (n = 6 independent experiments). G1: PBS, G2: MockmRNA@aCD206 sEV, G3: CARmRNA@sEV, G4: CARmRNA@aCD206 sEV. For (a–j), the dosage of sEVs used was 2 × 109 mRNA copies/kg. GzmB: Granzyme B. Data are presented as mean ± SD. Data were analyzed using one-way ANOVA with Tukey’s test in (b, d, f) and (g–j). **p ≤ 0.01, ***p ≤ 0.001, ****p ≤ 0.0001. Source data are provided as a Source Data file.