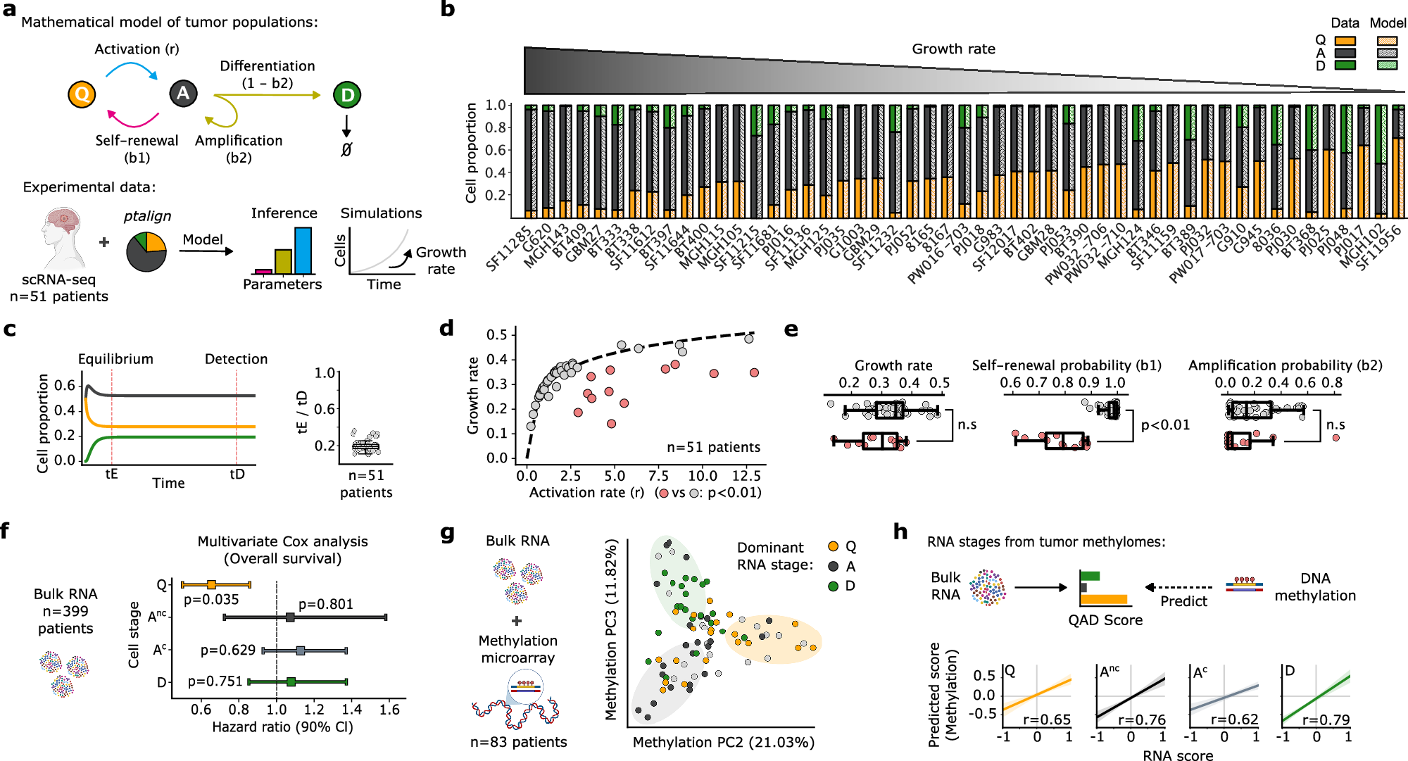
Fig. 3: ASA informs GBM growth dynamics, prognosis, and DNA methylation-based stratification.
From: Cross-species comparison reveals therapeutic vulnerabilities halting glioblastoma progression

a, b Application of v-SVZ population models19,58 to GBM QAD-stage structure by ptalign, inferring descriptive parameters (a) and simulating growth to quantify growth rate among n = 51 primary scRNA-seq GBMs (b). c Left: Model simulated cell stages over time for the example tumor in (a). QAD populations reach steady-state equilibrium (tE) and grow until detection (tD, at 1011 cells). Right: tE/tD ratios across tumors in (b). d, e Model simulated activation- and inferred growth rates for n = 51 primary GBMs. The dotted line shows a logarithmic fit of growth rate among GBMs (d). Tumors with high-residuals are shown in red, with the group-wise difference in growth rate and other model parameters shown in (e). Statistical significance was assessed by a two-sided t-test, precisely 0.11 and 0.36 for Growth rate and Amplification probability, respectively. f Predicted hazards with 90% confidence interval from a Cox model of n = 399 bulk GBMs from TCGA40 and Wu et al.24, with age and sex covariates of overall survival by GBM-QAD signature scores. P-value from multivariate Cox model with BH-correction. g PCA embedding of variable methylation sites for n = 83 GBMs from (f) with matched RNA and methylome measurements. Tumors are colored by their dominant RNA stage; gray circles have no clear dominant stage. Localized stage-enrichments are underscored with ellipses. h Linear regression over ElasticNet predictions on a (n = 28 GBMs) holdout set, with 90% confidence interval of RNA QAD-scores predicted from methylomes in (g). Models were trained on a (n = 55) GBM cohort. Pearson correlations (r) are indicated. Anc: active non-cycling; Ac: active cycling. Box plots (c, e) span the 25th to 75th percentile, with the median indicated. Whiskers extend to 1.5 times the interquartile range. Source data are provided as a Source Data file.