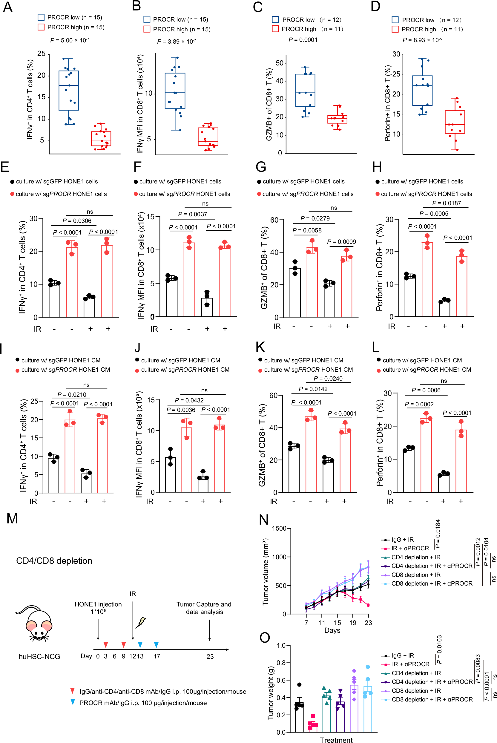
Fig. 2: PROCR blockade potentiate anti-tumour immunity by promoting Th1 differentiation and CD8+ T cells function.
From: PROCR diminishes the efficacy of radiation by impairing T-cell-mediated antitumour immunity

Proportion of Th1 (A), IFNγ MFI of CD8+ T cells (B), proportion of GZMB+ cells (C) and perforin+ cells in CD8+ T cells (D) in independent human NPC specimens were evaluated by flow cytometry. PROCR high versus low was determined by the median value of mean fluorescence intensity (MFI) of CD45-EPCAM+ tumour cells. Sample sizes included 15 patients in the PROCR low group and 15 patients in the PROCR high group for (A, B); and 12 patients in the PROCR low group and 11 patients in the PROCR high group for (C, D). The boxplots in A–D indicate the median (centre), 25th, and 75th percentiles (box boundaries), and minimum and maximum (the whiskers). Proportion of Th1 cells (E) and IFNγ MFI of CD8+ T cells (F), proportion of GZMB+ cells (G) and perforin+ cells (H) in human NPC specimens after coculture with irradiated PROCR-knockout (sgPROCR) and parental (sgGFP) HONE1 cells. Proportion of Th1 cells (I) and IFNγ MFI of CD8+ T cells (J), proportion of GZMB+ cells (K) and perforin+ cells (L) in human NPC specimens after coculture with culture medium (CM) from irradiated PROCR-knockout (sgPROCR) and parental (sgGFP) HONE1 cells. M–O HONE1 cells were inoculated into huHSC-NCG mice (1 × 106 HONE1 cells/mouse, 5 mice per group). CD4+ or CD8+ T cells were depleted with anti-human CD4 or anti-human CD8 antibody, respectively. 12 days after inoculation, mice were treated with irradiation, with or without αPROCR. Tumour growth curves were monitored, and tumour volumes and weights were compared at the indicated time points. n = 3 independent experiments (E-L). Data are shown as mean ± SD (E–L) or mean ± SEM (N, O). P values were calculated using two-tailed unpaired t test (A–D), one-way ANOVA (E–L, O) or two-way ANOVA (N). Source data are provided as a Source Data file.