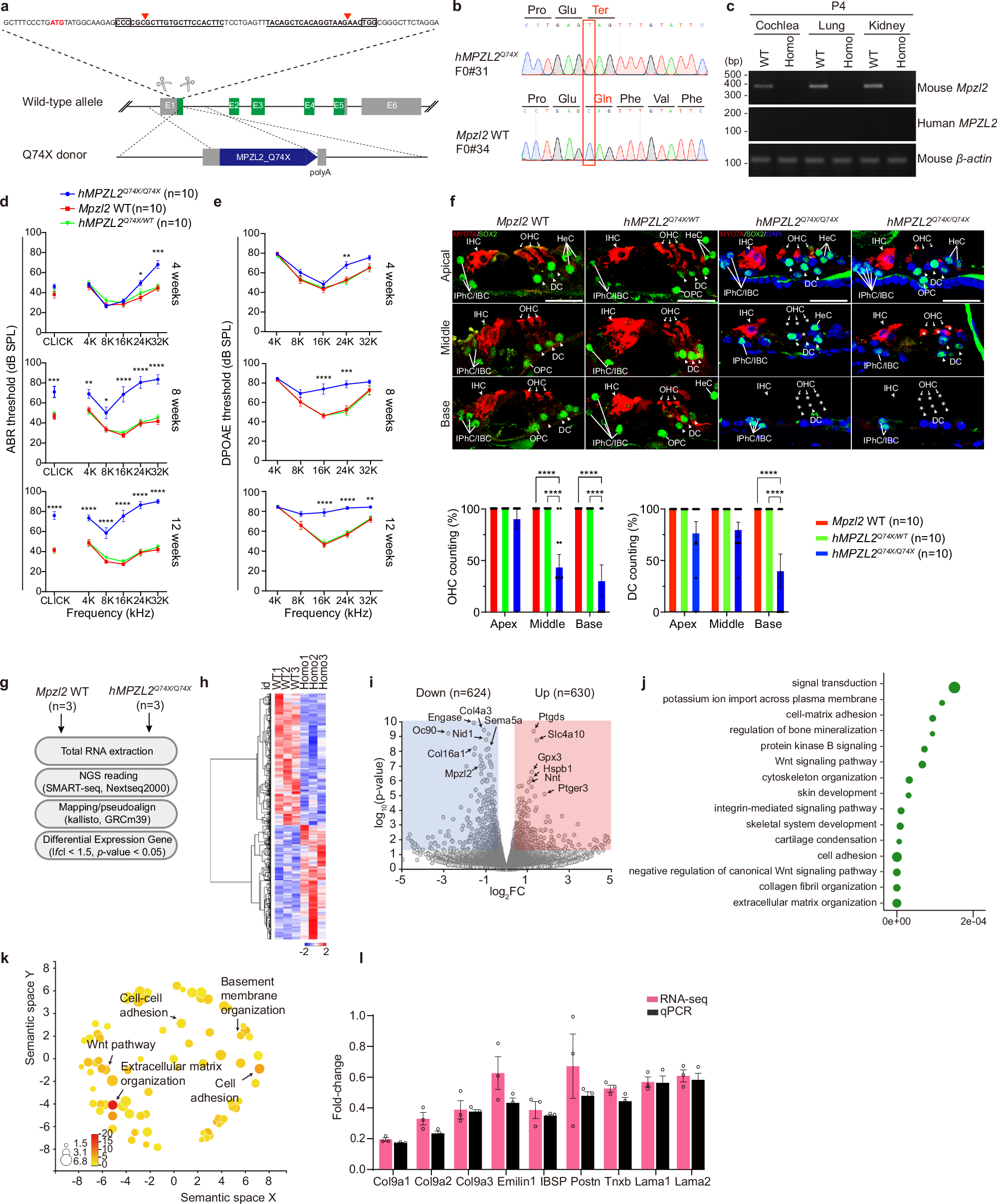
Fig. 2: Generation and characterization of humanized mouse models.

a Targeting strategy for the humanized MPZL2 mouse model (hMPZL2Q74X) using the CRISPR/Cas9 system. b Sequence verification of hMPZL2Q74X mice and Mpzl2 WT mice using Sanger sequencing. c RT-PCR analysis to detect MPZL2 and Mpzl2 expression in P4 hMPZL2Q74X/Q74X and Mpzl2 WT mice. d, e Comparison of ABR and DPOAE thresholds among Mpzl2 WT (red, n = 10), hMPZL2Q74X/WT (green, n = 10), and hMPZL2Q74X/Q74X (blue, n = 10) mice at 4, 8, and 12 weeks of age. Data are presented as the mean ± SEM. Statistical significance was determined using one-way ANOVA with Bonferroni’s multiple comparisons test. Significance levels are indicated as *P < 0.05, **P < 0.01, ***P < 0.001, and ****P < 0.0001. f Representative section images (10 μm) from 12-week-old Mpzl2 WT mice (n = 1), hMPZL2Q74X/WT mice (n = 1), and hMPZL2Q74X/Q74X mice (n = 2), immunolabeled with Myosin VIIa (HCs, red) and anti-Sox2 (SCs, green) of the organ of Corti in 12 weeks of age. Arrowheads indicate IHCs and DCs, white arrows point to OHCs, and the white line marks SCs. Asterisks indicate loss of OHCs and DCs. Scale bar, 25 μm. Data are shown as the mean ± SEM. Statistical significance was determined using one-way ANOVA with Bonferroni’s multiple comparisons tests, and significance levels are indicated as ****P < 0.0001. g Schematic diagram of the RNA-sequencing analysis (n = 3). h Heatmap analysis of DEGs (upregulation, red; downregulation, blue). i Volcano plot of DEGs (upregulation, red; downregulation, blue), (n = 3, statistical significance was evaluated using a two-sided test (P < 0.05)). j Gene ontology (GO) enrichment analysis in biological processes (BP). k Top 20 GO BP terms associated with cell adhesion, basement membrane organization, and ECM organization. l Quantitative RT-PCR assay in triplicate to validate the DEGs of interest (n = 3, biological replicates): COL9A1/2/3, EMILIN1, IBSP, POSTN, TNXB, LAMA1/2. Statistical significance was determined using one way ANOVA with Kruskal–Wallis test. Data are presented as the mean ± SEM. Source data for all relevant panels are provided within the Source Data file.