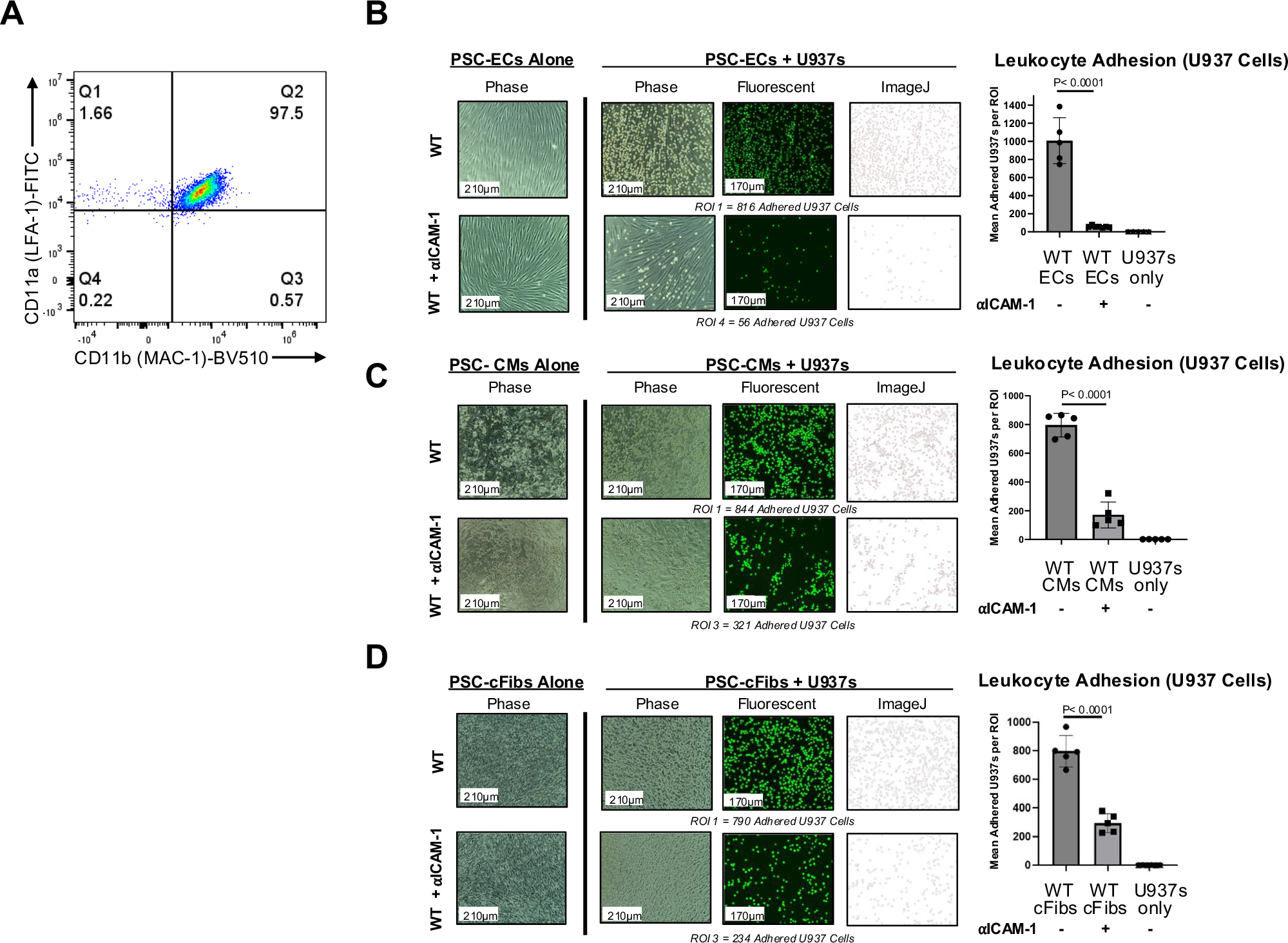
Fig. 1: Adhesion Assay with Antibody Blocking of ICAM-1 in Pluripotent Stem Cell (PSC)-Derived Cardiovascular Cells.
From: Diminished immune cell adhesion in hypoimmune ICAM-1 knockout human pluripotent stem cells

A The U937 monocytic cell line was stained with LFA-1 (CD11a/CD18) and MAC-1 (CD11b/CD18) alpha chain antibodies. Data representative of 3 independent experiments. Analysis was performed via FlowJo v10 software. B Wild Type (WT) PSCs (H9 embryonic stem cell line) were differentiated into high-purity endothelial cells (ECs) ( > 85% CD31+CD144+), stimulated with TNFα (10 ng/ml) and IFNγ (50 ng/ml) for 48 h, followed by incubation with anti-human ICAM-1 blocking antibody (αICAM-1) (0.5 mg/ul) for 1 h at 37 °C, and washed. U937 cells (labeled with fluorescent Calcein AM dye) were then incubated on the ECs for 20 min to allow binding, washed to remove any unbound U937 cells, and imaged. Image analysis via ImageJ (version 1.54 g) showed binding of U937 cells to target PSC-derived ECs, (C) PSC-derived cardiomyocytes (CMs), and (D) PSC-derived cardiac fibroblasts (cFibs) following antibody blocking compared to unblocked controls. ROI Region of interest. Each data point shown in the bar graphs is representative of the total number of bound U937s per ROI in one experiment. The plots shown are representative of 3 independent experiments. Error bars = standard deviation. Statistical analysis via 2-tailed unpaired t-test performed via Prism 10.2.2. Images were acquired on ECHO Revolve | R4 microscope. Source data are provided as a Source Data file.