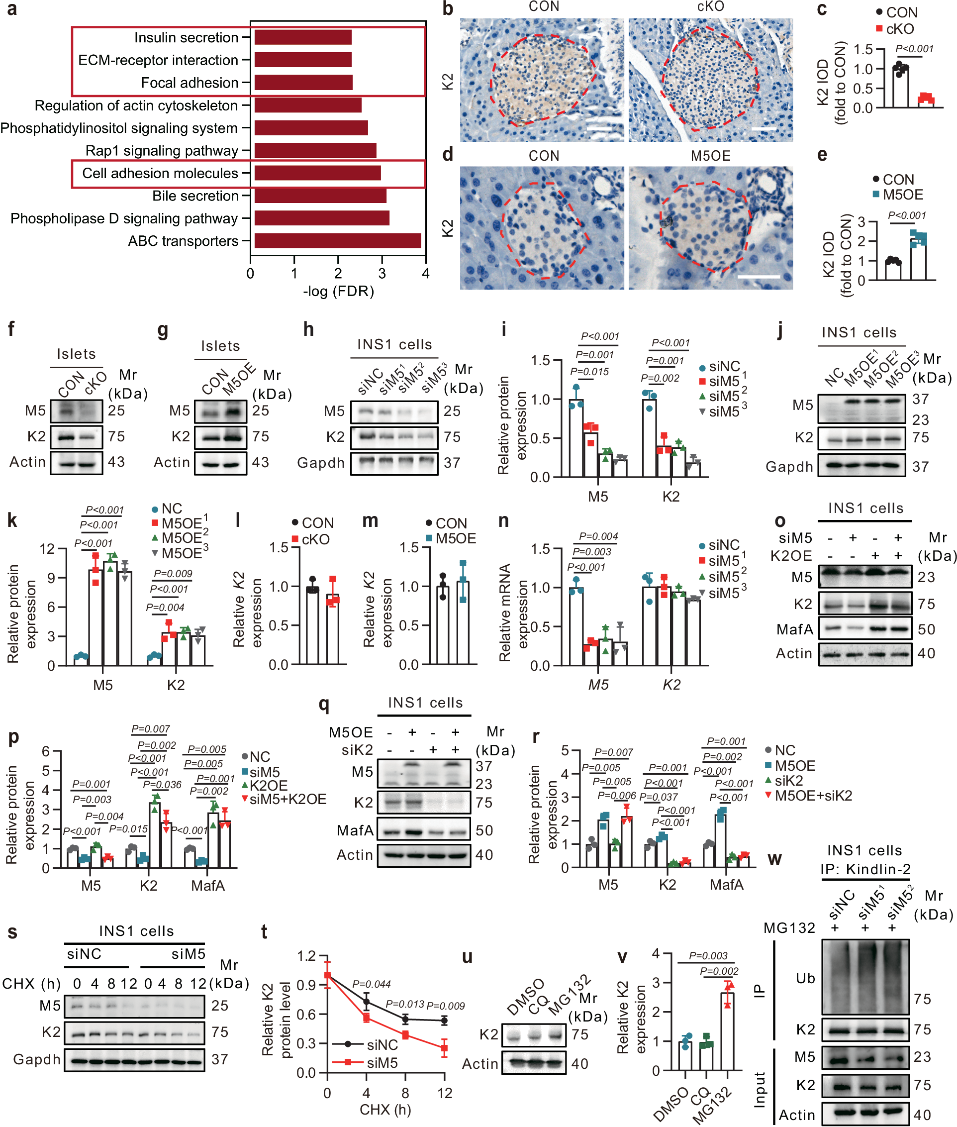
Fig. 3: March5 regulates MafA expression by modulating Kindlin-2 protein levels.
From: March5-mediated Trim28 degradation preserves islet β-cell function in mice

a Enrichment of cell transport and cell adhesion-associated KEGG signaling pathways in islets from cKO mice compared to CON mice. b–e IHC staining for Kindlin-2. Scale bar, 50 μm. Quantitative data (c, e). N = 5 mice per group. f, g Western blot analyses of isolated islets from 12-week-old mice. h, i INS1 cells were co-transfected with plasmids expressing siMarch5 and then subjected to western blot analyses with indicated antibodies. j, k Western blot analyses. INS1 cells were co-transfected with plasmids expressing March5 and then subjected to western blot analyses with indicated antibodies. N = 3 biologically independent samples (f–k). l, m QPCR analyses of total RNA isolated from the primary islets of 10-week-old male mice. N = 3 mice per group. n QPCR analyses of total RNAs isolated from INS cells, after co-transfected with the plasmids of siMarch5. N = 3 biologically independent samples. All mRNA levels were normalized to Gapdh mRNA. o–r INS1 cells were transiently co-transfected with indicated plasmids for 48 h. Cell lysates were subjected to western blot analyses with indicated antibodies. Quantitative data from three independent experiments (p, r). s, t Cycloheximide (CHX) experiments. INS1 cells with and without March5 knockdown were treated with 100 μg/mL CHX for the indicated times, followed by western blot analyses to assess Kindlin-2 expression. Quantitative data from three independent experiments (t). u, v Western blot analyses of MG132 or Chloroquine (CQ) treated INS1 cells. Quantitative data from three independent experiments (v). w March5 knockdown increases endogenous Kindlin-2 ubiquitination in INS1 cells. N = 3 biologically independent samples. were transiently transfected with control siRNAs or siMarch5. At 48 h post-transfection, cells were treated with MG132 (10 μM) for 6 h, followed by immunoprecipitation (IP) and immunoblotting (IB) with the indicated antibodies. Data are expressed as mean ± s.d. Data were analyzed by two-tailed unpaired Student’s t-tests for comparisons between two groups and one-way ANOVA for multiple groups, followed by Tukey’s post hoc test. Source data are provided as a Source Data file.