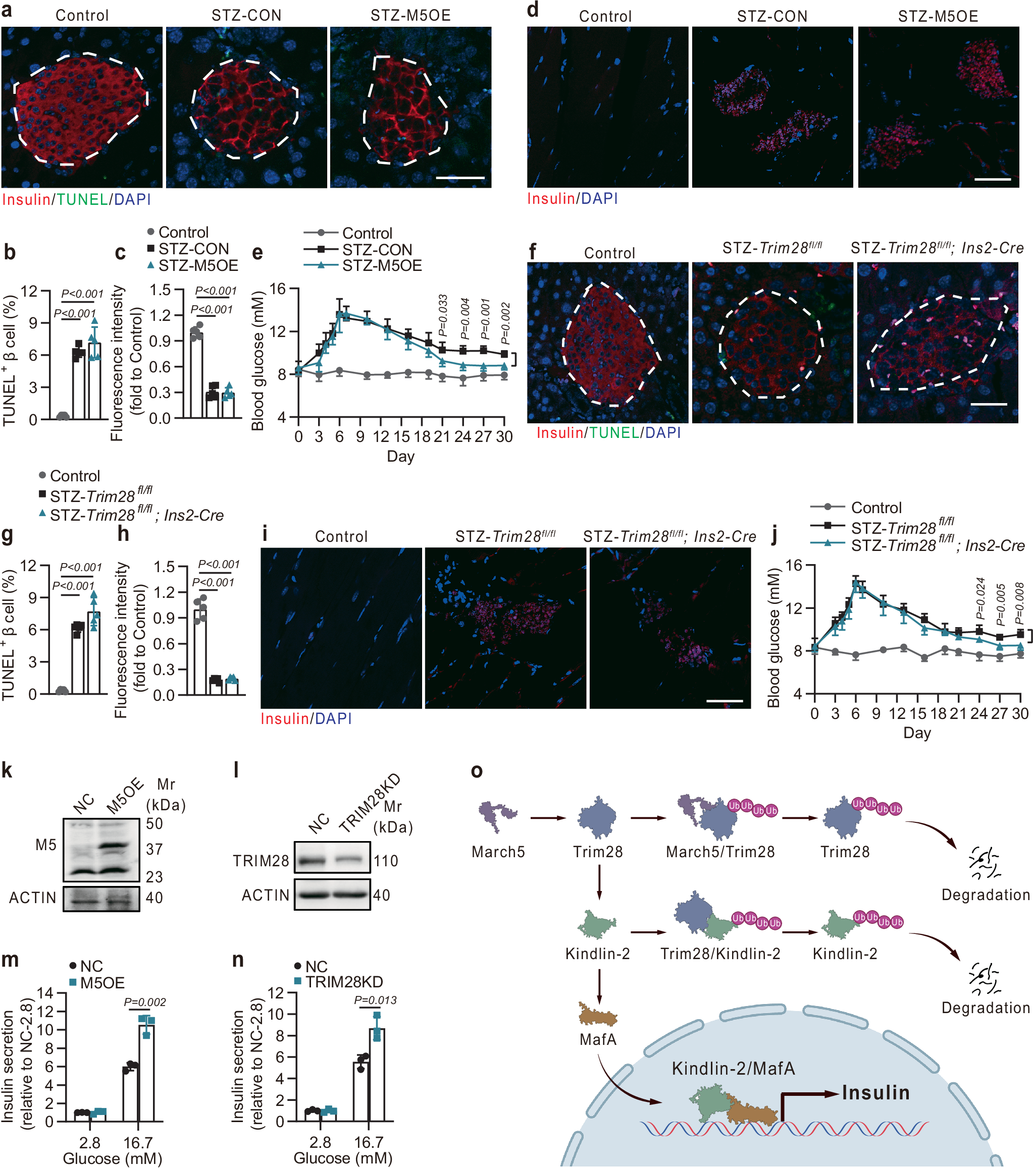
Fig. 7: MARCH5 overexpression or TRIM28 knockdown enhances insulin expression and secretion.
From: March5-mediated Trim28 degradation preserves islet β-cell function in mice

a–c IF staining of insulin and TUNEL in pancreatic sections. Scale bar, 50 μm. Quantitative data (b, c). d IF staining of insulin in mice hindlimb muscle after transplantation with islets derived from CON or M5OE mice. Scale bar, 50 μm. e Fasting blood glucose. N = 5 mice per group (b–e). f–h IF staining of insulin and TUNEL in pancreatic sections. Scale bar, 50 μm. Quantitative data (g, h). i IF staining of insulin in mice hindlimb muscle after transplantation with islets derived from Trim28fl/fl or Trim28fl/fl; Ins2-Cre mice. Scale bar, 50 μm. j Fasting blood glucose. N = 5 mice per group (f–j). k, l WB analyses of MARCH5 or TRIM28 in isolated islets from human donors after infection with lentiviruses overexpressing human MARCH5 (M5OE) or inhibiting human TRIM28 (TRIM28KD), or negative control (NC). m, n In vitro GSIS. Islets isolated from human donors were treated as described in (k, l), followed by exposure to 2.8- or 16.7-mM glucose. Insulin secretion levels in the supernatants were measured by ELISA and normalized to the total DNA content. The relative insulin secretions were normalized to that of NC islets treated with 2.8 mM glucose. N = 3 biologically independent samples (k–n). o Schematic representation of the March5/Trim28/Kindlin-2/MafA pathway, highlighting its potential as a therapeutic target to enhance β-cell function. Cartoon representations of Kindlin-2, MafA, Trim28, and March5 were generated using Cellscape (MIT license, https://github.com/josyr/Cellscape). Data are expressed as mean ± s.d. Data were analyzed by two-tailed unpaired Student’s t-tests for comparisons between two groups and one-way ANOVA for multiple groups, followed by Tukey’s post hoc test. Source data are provided as a Source Data file.