Fig. 3: Liposomal transfer of signal amplification circuit for in situ miRNA detection.
From: Single extracellular vesicle imaging via rolling circle amplification–expansion microscopy

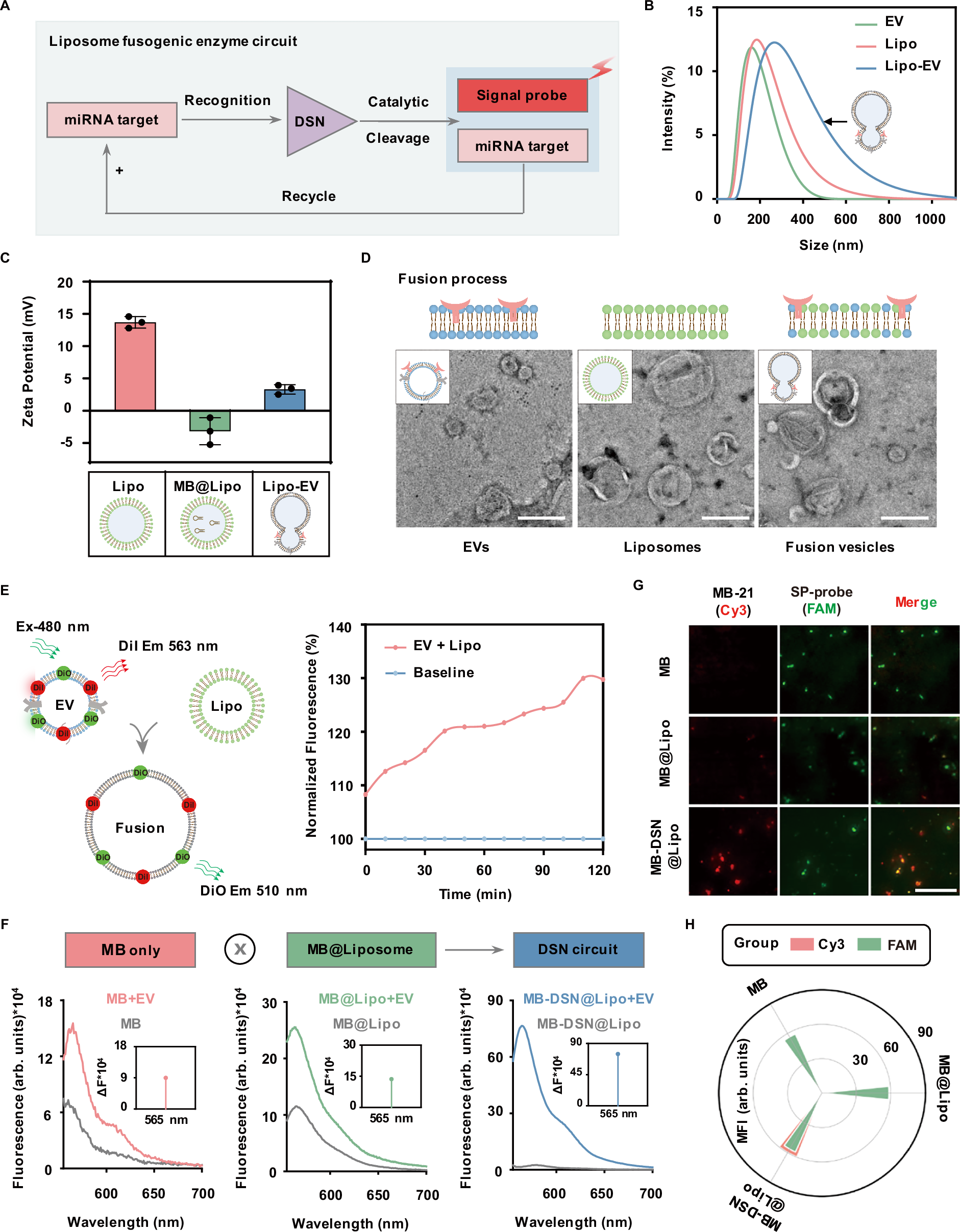
A Schematic of the MB and DSN signal amplification circuit: a target miRNA is recognized by a MB to form a DNA-RNA heteroduplex, the DSN then specifically cleaves the MB DNA strand of this heteroduplex to derepress its fluorescence and releases the previously bound miRNA, allowing this signal amplifcation cycle to repeat. B Size distriution of EVs, liposomes and liposome–EV fusion vesicles; and (C) zeta potential of liposomes, MB-loaded Lipo, and Lipo–EV fusion vesicles (data represent the mean ± SD values; n = 3 biological replicates). Source data are provided as a Source Data file. D TEM images of tumor-derived EVs, liposomes, and Lipo–EV fusion vesicles (scale bars, 200 nm). Representative of 3 biologically independent experiments. E Schematic and time course results from a FRET assay where the fusion of unlabed liposomes with double-labeled EVs increased the distance and energy transfter between DiO and DiI to incresae DiO signal). Time-dependent changes in DiO fluorescence were normalized to the pre-fusion baseline (F0) using the formula: Normalized Fluorescence (%) = (Ft/F0) × 100, where F0 represents the fluorescence intensity derived from non-fusion state. Source data are provided as a Source Data file. F Fluorescence spectra of free MBs and MB-loaded and MB-DSN-loaded liposomes (MB@Lipo and MB-DSN@Lipo) alone and after fusion with A375 cell EVs. Insets: Fluorescence intensity detected at 565 nm after subtracting the background measusreed without target EVs. Source data are provided as a Source Data file. G Representative images of A375 EVs incubated with MBs (top), or fused with MB@Lipo (middle), or MB-DSN@ Lipo (bottom), indicating Cy3 MB-21 signal and FAM RCA/reporter signal (scale bar = 25 μm). Representative of 3 biologically independent experiments. H Rose chart of the semiquantitative Cy3 and FAM singal intensity detected in panel G. Source data are provided as a Source Data file.