Fig. 4: RCA–ExM super-resolution imaging and phenotypic profiling of single EVs.
From: Single extracellular vesicle imaging via rolling circle amplification–expansion microscopy

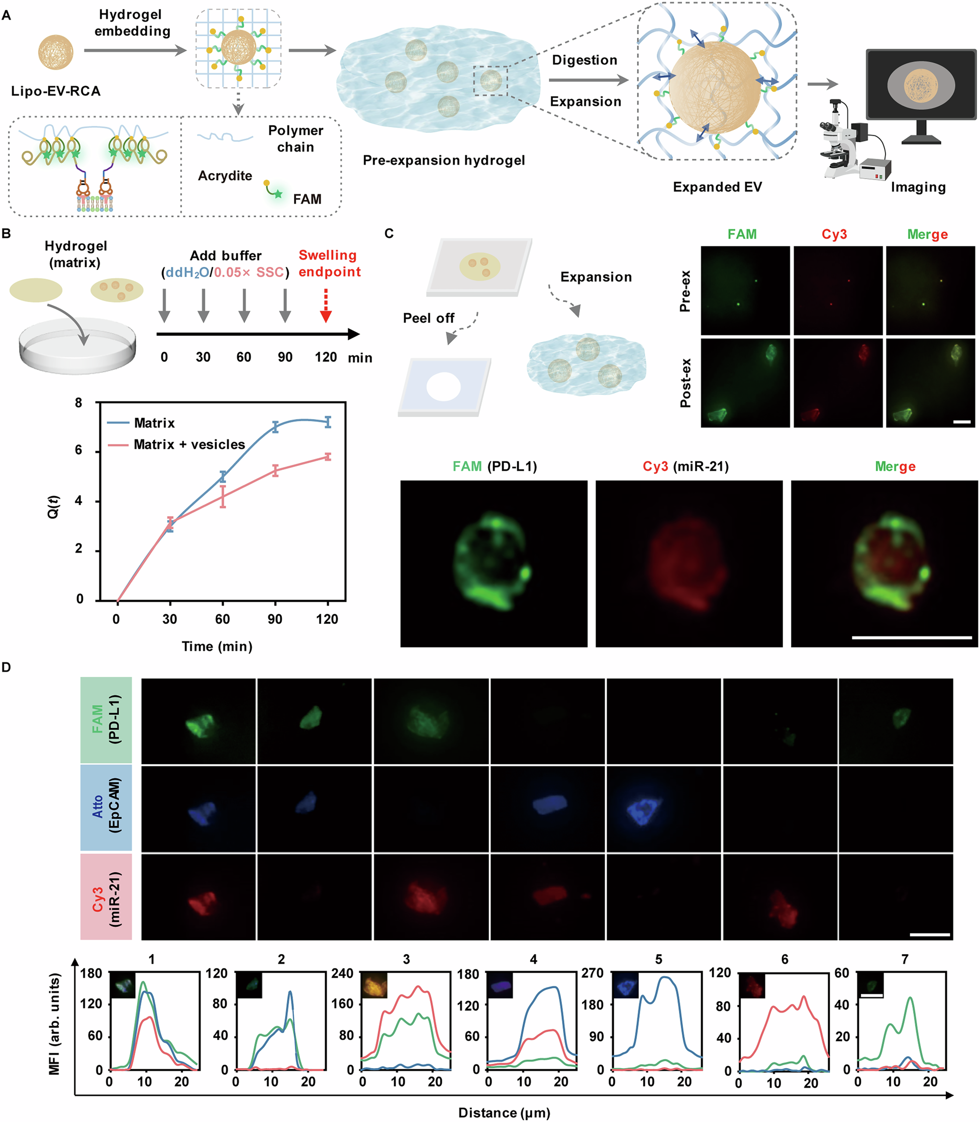
A Schematic of the vesicle embedding and expansion process: acrydite groups (yellow circles) in FAM-labeled (green stars) RCA/reporter complexes (green lines) bound to RCA-Lipo-EVs react with hydrogel monomers (blue lines) embedding them into the hydrogel matrix so that these vesicles expand with the hydrogel matrix to allow single-vesicle analysis by conventional fluorescence microscopy. B Hydrogel swelling process and time-dependent hydrogel swelling ratios Q(t) = D(t)/D0 (where D0 and D(t) are hydrogel diameters at time 0 and time t, respectively). Solid arrows indicate buffer (ddH2O or 0.05 × SSC) replacement steps; dashed arrow marks the swelling endpoint. Data represent mean ± SD values (n = 3 biological replicates). Source data are provided as a Source Data file. C PD-L1 (FAM) and miR-21 (Cy3) signal detected for hydrogel RCA-Lipo-EVs before (pre-ex) and after (post-ex) hydrogel expansion (scale bar = 25 μm), where the enlarged images indicate resolution of membrane PD-L1 and internal miR-21 expression post-expansion. Representative of 3 biologically independent experiments. D RCA-ExM biomarker profiles detected in hydrogel-expanded RCA-Lipo-EVs that were RCA-labeled for PD-L1 (FAM) and EpCAM (Atto) expression and MB/DSN-labeled for miR-21 (Cy3) expression (scale bar = 25 μm). Graphs indicate fluorescent signal alignments detected across the width of these vesicles. Representative of 3 biologically independent experiments. Source data are provided as a Source Data file.