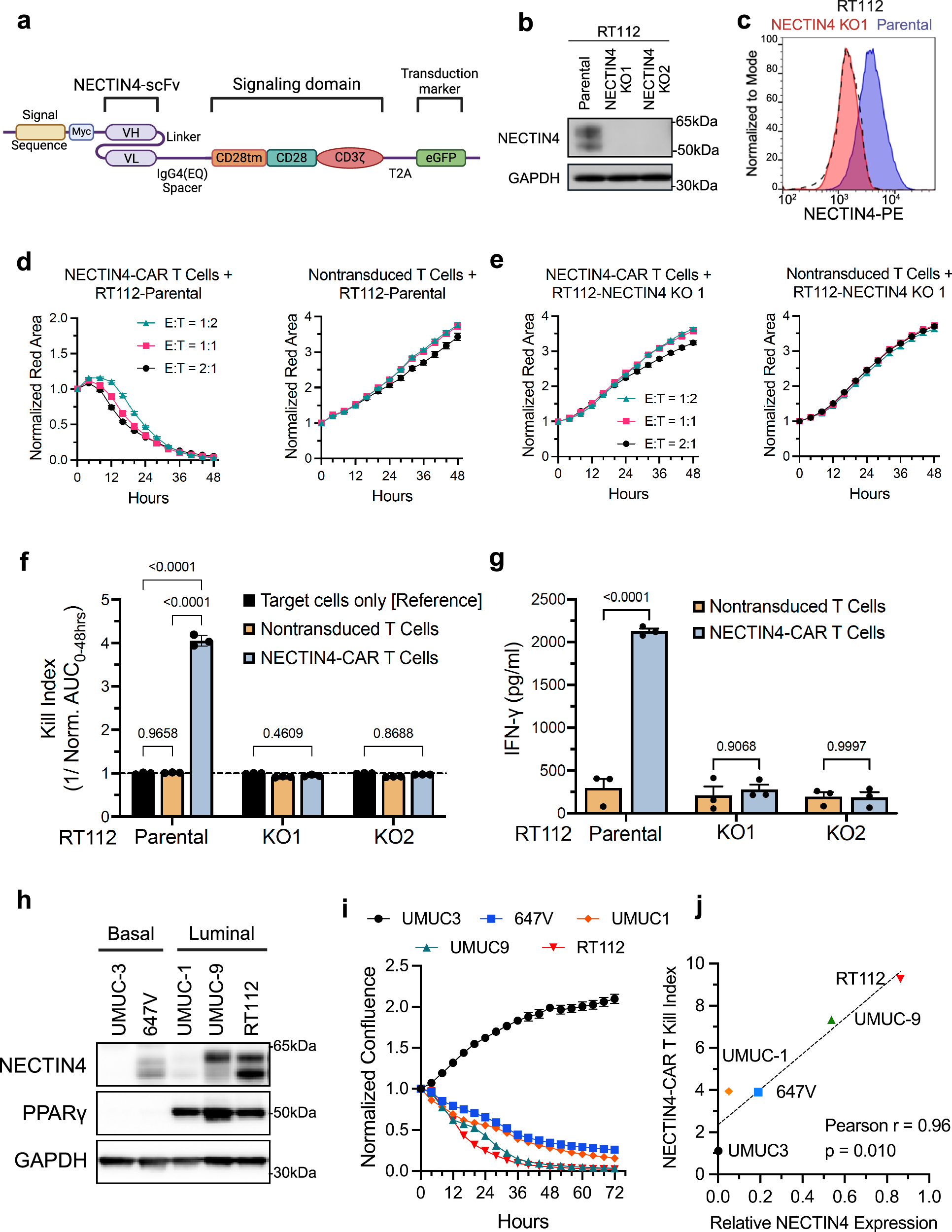
Fig. 1: Development of second-generation CD28 chimeric antigen receptors (CARs) targeting NECTIN4 for CAR T cell therapy.

a Schematic of the lentiviral NECTIN4-CAR construct: signal peptide, Myc tag, scFv targeting NECTIN4, CAR T backbone construct containing an IgG4Fc(EQ) spacer, the CD28 transmembrane domain and the CD28 costimulatory domain with CD3ζ intracellular signaling domain, T2A self-cleavage peptide, GFP transduction marker. scFv single-chain variable fragment, VL variable light chain, VH variable heavy chain, tm transmembrane, GFP green fluorescent protein. Created with BioRender. Chang, K. (2025) https://BioRender.com/k3j6fgi. b Western blot analysis of NECTIN4 expression in whole cell lysates of RT112 parental cells and NECTIN4 knockout (KO) cells. This was repeated n = 3 independent times with similar results. c NECTIN4 surface staining in RT112 parental cells and NECTIN4 knockout (KO) cells. d, e Growth curves of (d) RT112 and (e) NECTIN4 KO target cells with fluorescently labeled nuclei (NucLightRed, NLR) co-cultured with NECTIN4-CAR T cells (left) or non-transduced (NTD) T cells (right) at indicated effector-to-target (E:T) cell ratios. f A kill index [1/area under the curve (AUC)] was calculated as a time-dependent measure of killing efficacy against the indicated tumor target cells at an E:T ratio of 1:2. n = 3 biological replicates. g IFNγ quantification by ELISA from co-cultures of NECTIN4-CAR or NTD T cells with the indicated RT112 cell lines in (b) at a 1:2 ratio at 24 h. n = 3 biological replicates. h Western blots demonstrating NECTIN4 protein expression across luminal and basal human urothelial carcinoma cell lines. This was repeated n = 3 independent times with similar results. i Growth curves of indicated cell lines co-cultured with NECTIN4-CAR T cells at an E:T ratio of 1:1. A representative experiment of n = 3 biologically independent experiments performed in technical triplicates is shown, and error bars represent mean ± SEM. j Scatter plot showing the NECTIN4-CAR T kill index against target cell lines in (h) versus respective expression of NECTIN4. Pearson’s correlation is shown for NECTIN4 expression versus kill index (r = 0.96, P = 0.0097, two-tailed). For panels (d-g) n = 3 biological replicates per conditions were used and data are presented as mean ± SEM. For panels (b,h), GAPDH was used as a protein loading control. For panels (f) and (g), two-way ANOVA with Sidak’s multiple comparison test was used. Source data are provided as a Source Data file.