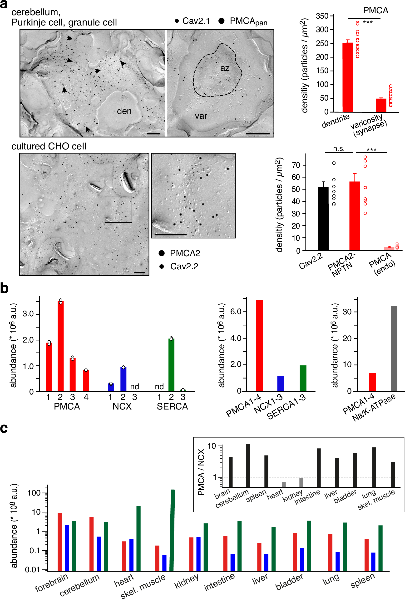
Fig. 2: Expression and surface density of PMCA-NPTN complexes in mouse brain and CHO cell testing system.
From: Ca2+-pumping by PMCA-neuroplastin complexes operates in the kiloHertz-range

a Upper panel: Left, Electron micrographs showing distribution of immunogold particles for Cav2.1 channels (6 nm-gold particles) and PMCA1-4 proteins (12 nm-gold particles) on dendritic shafts of Purkinje cells (den) and in presynaptic varicosities (var) of granule cells in the cerebellum. Dashed line demarks the active zone (az); arrowheads depict clusters of Cav2.1 channels. Scale bars represent 200 nm. Right: Graph denoting the density of PMCAs1-4 in Purkinje cell dendrites and granule cell varicosities (bars are mean ± SEM of the 19 dendrites and 37 varicosities shown). Lower panel: Left, Distribution of Cav2.2 channels (6 nm-gold particles) and PMCA2 protein (12 nm-gold particles) on the plasma membrane of CHO cells that stably express Cav2.2 (α1, β1, α2δ1) and that were transiently transfected with PMCA2 and NPTN. Inset: The framed box on the left at expanded scale. Scale bars represent 200 nm. Right: Graph summarizing surface density for the indicated proteins; values are mean ± SEM of 10 (Cav2.2, PMCA2) and 12 (endo) cells, respectively. Statistical testing between groups of data are indicated by horizontal bars, three stars denote p-values < 0.001, Mann-Whitney U-test (two-sided), n.s. is not significant (exact p-values were 0.0000001 (dendrite vs varicosity), 0.00076 (PMCA-NPTN vs PMCA(endo)). b Molecular abundance of the Ca2+-transporting proteins PMCAs1-4, NCXs1-3 and SERCAs1-3 determined by quantitative mass spectrometry in membrane fractions from pooled whole mouse brains. Bars denote mean values of the duplicate experiments shown. Amounts determined for alpha subunits 1-3 of the Na/K-ATPase were added for comparison. Note that PMCAs are the most abundant Ca2+-transporting system in the brain. n.d. no detected. c Molecular abundance of all transporting subunits of the Ca2+-pumps in plasma membrane and membrane of the sarco-/endoplasmic reticulum, as well as of the Na+/Ca2+-exchanger in the distinct tissues/organs indicated (skel. is skeletal). Abundance scaling is logarithmic; all protein amounts were determined in equivalent amounts of membrane(s). Note that PMCA pumps outnumber the exchangers in all tissues except heart and kidney (inset), and that the brain is the only organ where the amounts of PMCAs exceed that of the SERCAs.