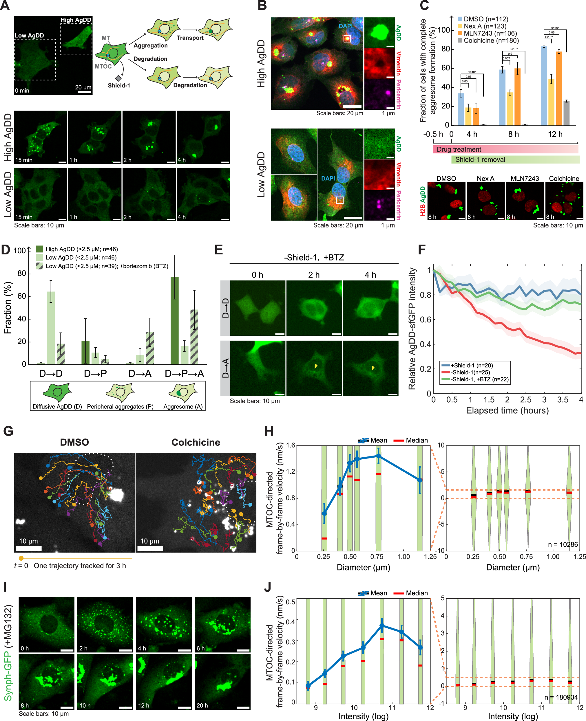
Fig. 1: AgDD aggregates are selectively transported into the aggresome.
From: Episodic transport of protein aggregates achieves a positive size selectivity in aggresome formation

A Schematic and representative live-cell confocal images of AgDD aggresome formation. 10 μM FKBP(F36V) was added to HEK293T cell culture stably expressing AgDD-sfGFP (AgDD) to deplete Shield-1. Representative cells with a high AgDD expression level that formed aggresomes after Shield-1 removal and cells with a low AgDD expression level that did not form detectable aggresomes were selected from the same field-of-view (FOV). B Colocalization analysis of AgDD with aggresome markers in cells with high AgDD and low AgDD levels. AgDD (green)-expressing U2OS cells were fixed and stained with anti-vimentin (red) and anti-pericentrin (magenta) antibodies, 4 h after Shield-1 removal. DNA was stained with DAPI (blue). Experiments were performed once using U2OS cells and once using HEK293T cells, with similar results. C Effects of drug treatment on aggresome formation. HEK293T cells stably expressing AgDD and H2B-mCherry were treated with 20 μM Nexturastat A, 10 μM MLN7243, or 1 μg/mL colchicine for 30 min before Shield-1 removal to induce aggresome formation, and imaged using a confocal microscope. The fraction of cells that had completed aggresome formation, as indicated by the sequestration of all peripheral aggregates into a single perinuclear punctum, was determined at the indicated time points. Error bars represent the standard error of the mean (SEM) over four randomly chosen FOVs; n: number of cells analyzed. P-values were determined by an unpaired two-tailed Student’s t-test as indicated. Below: representative images under each condition with AgDD (green) and H2B (red) channels, 8 h after Shield-1 removal. D Correlation between AgDD aggregation and aggresome formation. AgDD-expressing HEK293T cells were induced by Shield-1 removal with or without 1 μM bortezomib (BTZ) and subjected to time-lapse imaging at 10 min per frame for 4 h. Randomly chosen cells under each condition were classified according to the change of AgDD distribution during the time-lapse. D, diffusive AgDD signal; P, peripheral AgDD aggregates; A, AgDD aggresome. Cells with high (>2.5 μM) and low (<2.5 μM) initial AgDD levels were counted separately. Error bars represent SEM over 4 FOVs; n: number of cells analyzed. Representative images are shown in (E), with aggresomes indicated by arrowheads. F Degradation of diffusive AgDD upon Shield-1 removal. The diffusive AgDD signal was determined in the aggresome-free cells (“D → D” in (D)) during the time-lapse, normalized by the initial AgDD intensity right after Shield-1 removal (t = 0). Line shading represents SEM over n cells analyzed. G Live-cell confocal images of U2OS cells 3 h after Shield-1 removal, overlaid with trajectories of individual AgDD aggregates whose initial positions were marked with filled circles. Cells were treated with 1 μg/mL colchicine or DMSO for 30 min before aggresome induction and imaged once per minute. Nuclear contours were marked with white dashed lines. H The relationship between the MTOC-directed velocity and the diameter of AgDD aggregates. The MTOC-directed velocities of individual aggregates were determined frame-by-frame, and correlated with the aggregate diameter at each time point in a violin plot (n = 10286 velocity-diameter pairs from four cells). Positive velocity values represent movement towards the MTOC. Error bars in the zoom-in plot (left) represent the SEM within each size group. Source data are provided as a Source data file. I Live-cell confocal images of MCF10A cells stably expressing GFP-tagged synphilin 1 (synph-GFP) after treatment with 100 nM MG132. Cells were imaged once per minute. J The relationship between the MTOC-directed velocity and the intensity of synph-GFP aggregates. The MTOC-directed velocities of individual aggregates were determined frame-by-frame, and correlated with the aggregate intensity at each time point in a violin plot as in (H) (n = 180934 velocity-intensity pairs from 16 cells). Source data are provided as a Source data file.