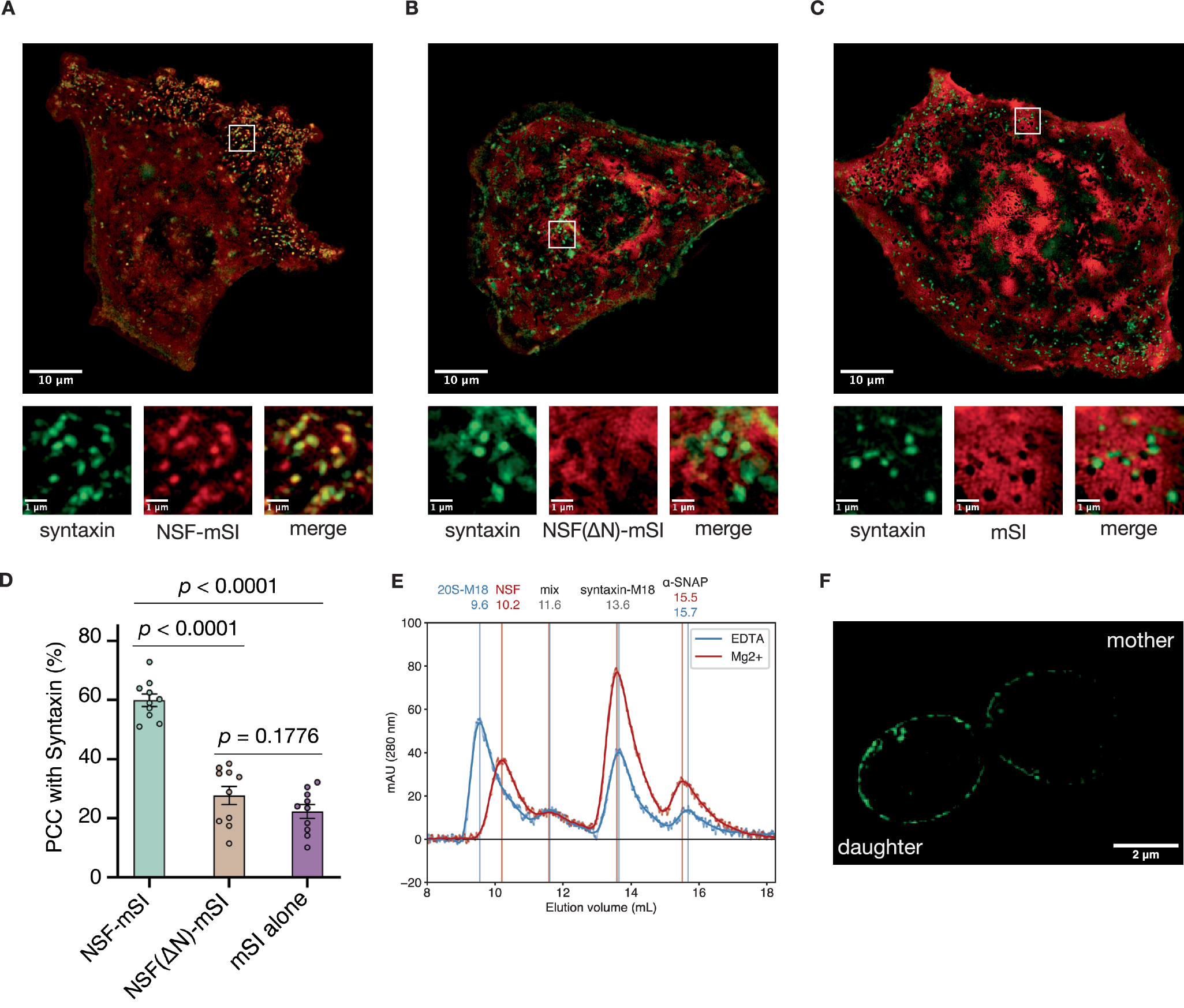
Fig. 1: NSF colocalizes to syntaxin nanodomains in an N-domain dependent manner and disassembles syntaxin oligomers.
From: Structural remodeling of target-SNARE protein complexes by NSF enables synaptic transmission

A Colocalization between syntaxin-GFP nanodomains and NSF-mScarlet-I. NSF often forms clusters overlapping with syntaxin (PCC = 60% ± 2%, mean ± SEM). B Colocalization between syntaxin-GFP nanodomains and NSF(ΔN)-mScarlet-I; disruption of colocalization is evident (PCC = 28% ± 3%, mean ± SEM). C Colocalization between syntaxin-GFP and mScarlet-I alone. No interaction is apparent (PCC = 22% ± 2%, mean ± SEM). D Comparison of NSF-mScarlet-I, NSF(ΔN)-mScarlet-I, and mScarlet-I clustering with syntaxin-GFP nanodomains (M ± SEM, n = 10 images). Statistical significance was established by two-tailed Student’s t-tests. Colocalization between NSF-mScarlet-I and syntaxin-GFP is significantly different than between NSF(ΔN)-mScarlet-I and syntaxin-GFP (p = 8.9002 × 10−8) or between mScarlet-I and syntaxin-GFP (p = 5.2106 × 10−10). Colocalization between NSF(ΔN)-mScarlet-I and syntaxin-GFP and colocalization between mScarlet-I and syntaxin-GFP were not significantly different (p = 0.1776). E To demonstrate disassembly tetrameric syntaxin-1a SNARE complexes by NSF and ɑ-SNAP, and to show the insufficiency of Munc18 alone in disassembly, sx20S was prepared from purified components, split into two pools, resuspended in with a ~20-fold excess of Munc18. Following addition of EDTA or Mg2+, pools were subjected to size-exclusion chromatography (SEC). Raw and filtered SEC profiles of the non-hydrolyzing (EDTA, blue) and hydrolyzing (Mg2+, red) chromatograms at 290 nm are shown. The first peak corresponds to a complex of sx20S-Munc18 under non-hydrolyzing conditions (9.6 mL), or free NSF (10.2 mL) under hydrolyzing conditions. The second peak is consistent with an intermediate species of all proteins (11.6 mL). The third peak corresponds to a complex of syntaxin—Munc18 (13.6 mL), enriched twofold as assessed by integrated area under the curve (IAUC) under hydrolyzing conditions (12.8–14.8 mL; EDTA, 537.5 mAU2; Mg2+, 1058.5 mAU2). The fourth peak is dominated by free ɑ-SNAP, enriched twofold under hydrolyzing conditions (14.8–16.8 mL; EDTA, 224.4 mAU2; Mg2+, 442.7 mAU2). F. Sso1p forms dense clusters in the S. cerevisiae plasma membrane during cell division as assessed by SIM. Sso1p clusters were enriched in the budding daughter cell (left); discrete clusters typically approached sizes near the Nyquist limit of 160 nm (n = 46 cell images).