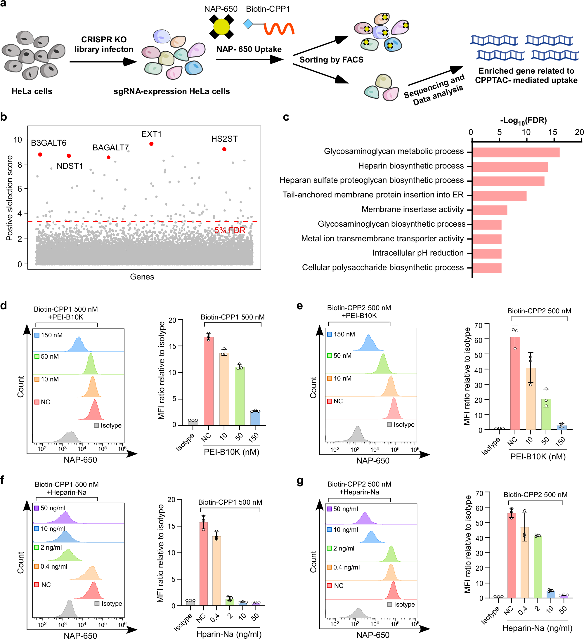
Fig. 2: CPPTACs mediate the internalization of extracellular proteins independently of specific lysosome-targeting receptors (LTRs).

a The schematic of CRISPR KO screen in HeLa cells transduced with a genome-wide CRISPR-Cas9 knockout library targeting 19,686 genes. b Selected gene hits for regulation of NAP-650 internalization by Biotin-CPP1. c Top GO terms enriched in significant hits (<5% FDR) from positive selection. d, e, f, g Flow cytometry analysis of the inhibitory effect of PEI-B10K or Heparin-Na at the indicated concentrations on the cellular uptake of NAP-650 (100 nM) mediated by Biotin-CPP1 (500 nM) (d, f) or Biotin-CPP2 (e, g) in HeLa cells. Mean fluorescence intensity of NAP-650 relative to the untreated group was quantified (n = 3 biological replicates, means ± SD). Source data are provided as a Source Data file.