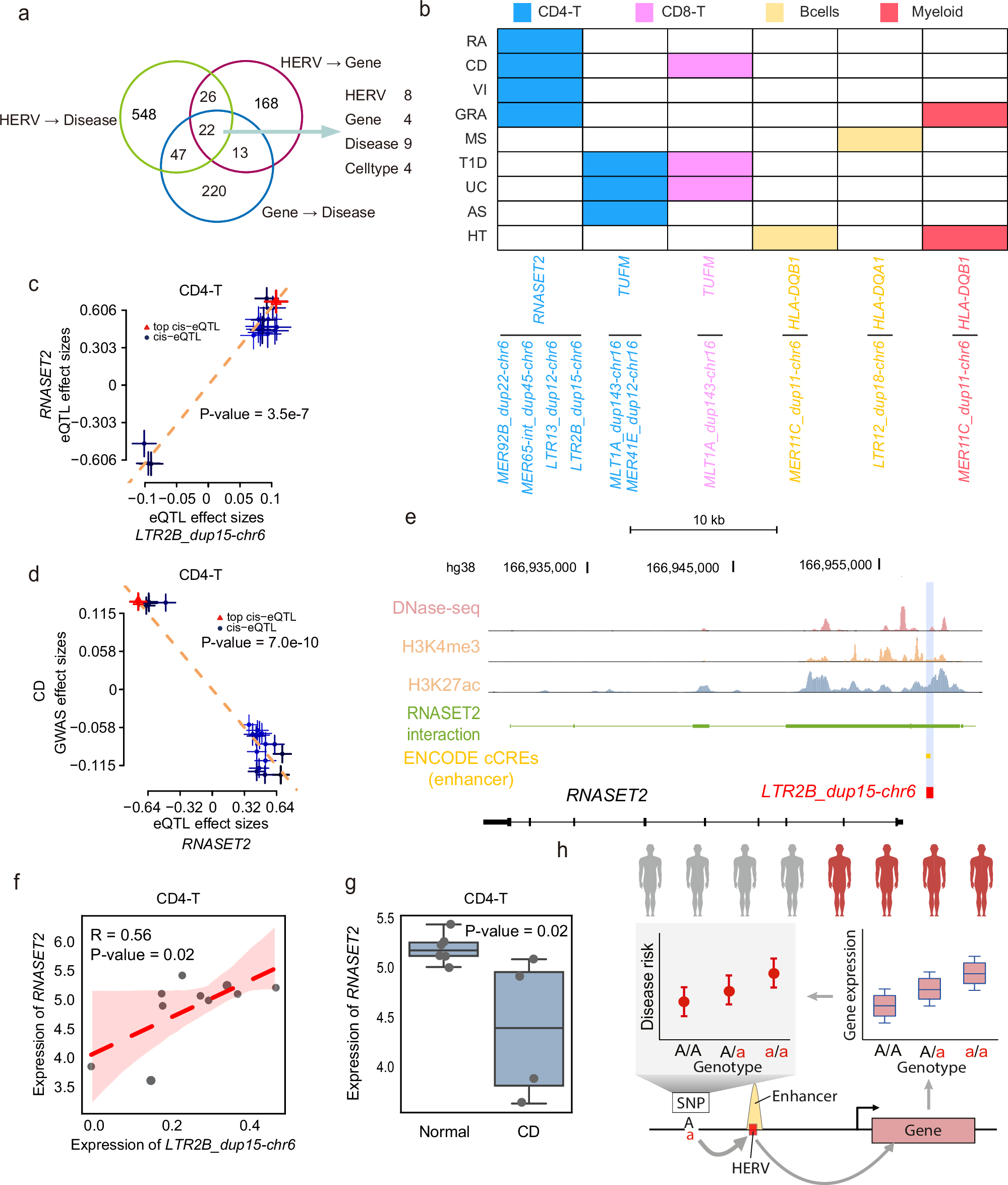
Fig. 6: Pleiotropic associations and regulation between HERVs and the expression of disease-associated genes.

a Venn plot showing overlapped pleiotropic associations among HERV-Gene, HERV-Disease and Gene-Disease. b Heatmap showing overlapped associations in (a). c Effect sizes of variants from LTR2B_dup15-chr6 eQTL plotted against those for variants from the RNASET2 eQTL in CD4-T cells. P-value is derived from SMR analyses. Multiple testing correction was performed using the Benjamini–Hochberg false discovery rate (FDR) method (threshold = 0.05) implemented via the p.adjust function in R (n = 19). The dashed lines represent the estimate of effect size at the top cis-eQTL. Error bars are the standard errors of SNP effects. d Effect sizes of variants from RNASET2 eQTL plotted against those from the CD GWAS in CD4-T cells. P-value is derived from SMR analyses. Multiple testing correction was performed using the Benjamini–Hochberg false discovery rate (FDR) method (threshold = 0.05) implemented via the p.adjust function in R (n = 20). The dashed lines represent the estimate of effect size at the top cis-eQTL. Error bars are the standard errors of SNP effects. e Chromatin conformation data of RNASET2 and LTR2B_dup15-chr6 with significant pleiotropic association. H3K27ac, H3K4me3 ChIP-seq, and DAase-seq data for CD4-T cells were downloaded from ENCODE25. The x-axis denotes the physical position along a segment of chromosome 19 containing the RNASET2 gene and LTR2B_dup15-chr6. RNASET2-interaction genome regions are derived from GeneHancer35, which consists of clustered interactions of GeneHancer regulatory elements and genes. ENCODE cCREs represent the candidate cis-Regulatory Elements derived from ENCODE25. The exon structure of RNASET2 is presented in the bottom horizontal track. f Scatter plot illustrating the Pearson’s correlation between RNASET2 and LTR2B_dup15-chr6 expression in CD4-T cells. The dashed line represents the least-squares linear regression fit centered on the conditional mean response. The shaded area indicates the 95% confidence interval (CI) for the mean predicted response at each x-value, calculated from the regression standard error. Pearson’s correlation coefficient R = 0.52 (two-tailed p-value = 0.02, calculated by two-sided linear regression and Pearson correlation tests). g Boxplots showing the expression of RNASET2 in normal (left, n = 6 biologically independent replicates) and patient (right, n = 4 biologically independent replicates) CD4-T cells from CD single-cell data. Individual points represent expression values per donor. Center lines represent medians, box limits indicate the 25th and 75th percentiles, whiskers extend to 1.5× interquartile range (IQR) from the box edges. Statistical significance was assessed by a two-tailed independent samples t-test. h Schematic illustration of the potential regulatory role of HERVs in diseases. The materials in the pictures were downloaded from “Vecteezy.com” websites.