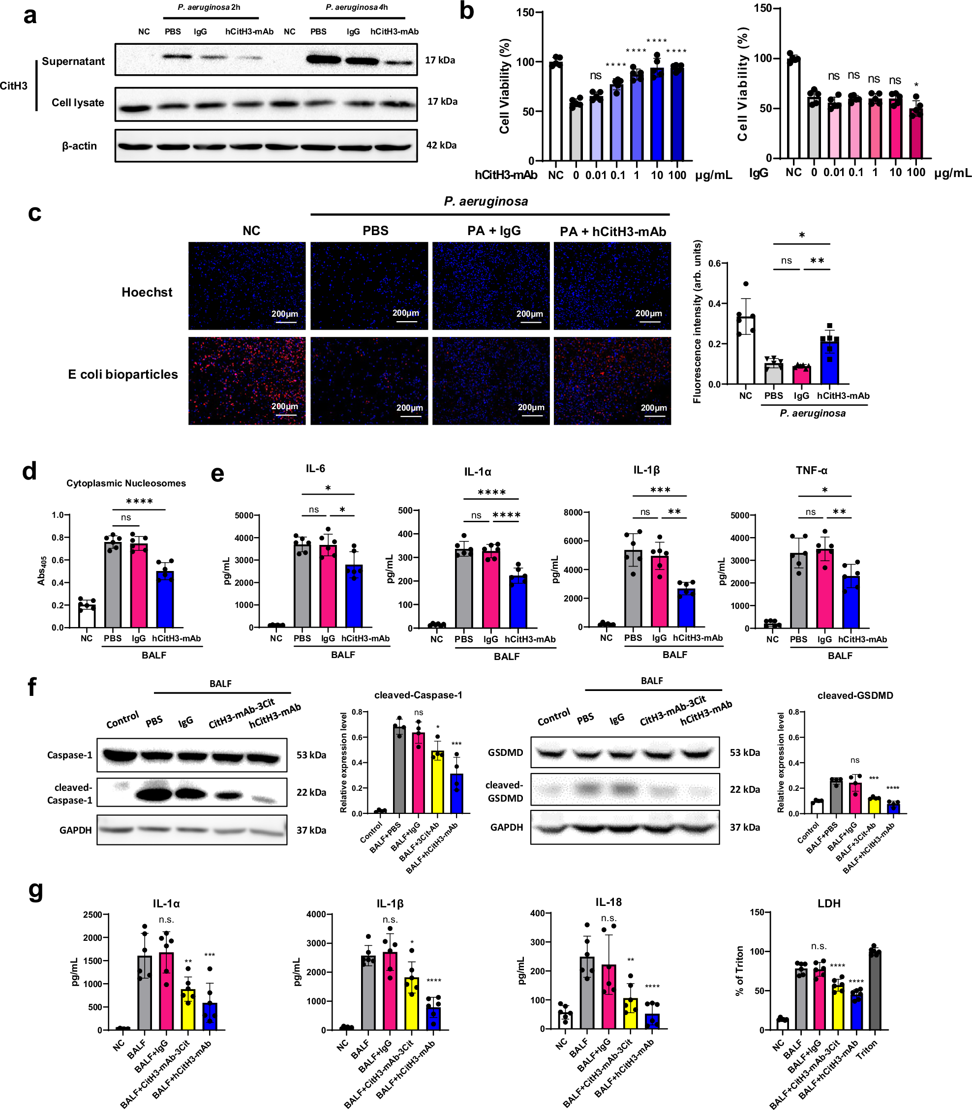
Fig. 6: Bacteria-induced injury to macrophages is mitigated by hCitH3-mAb.
From: A citrullinated histone H3 monoclonal antibody for immune modulation in sepsis

a Immunoblot analysis of CitH3 levels in the supernatant (s.n.) and cell pellets of THP-1 cells pre-treated with hCitH3-mAb or human IgG (1.5 μg/mL), followed by exposure to P. aeruginosa (MOI 100) for 2 or 4 h. Similar results from three independent replicates. b Viability of THP-1 cells treated with P. aeruginosa at MOI 100 for 2 h with increasing doses of hCitH3-mAb or IgG (n = 5). c Phagocytic ability of THP-1 macrophage cells treated with hCitH3-mAb or human IgG (1.5 μg/mL) for 2 h, followed by P. aeruginosa exposure (MOI 100, 1 h) and incubation with pHrodo Red E. coli BioParticles (0.1 mg/mL). In representative images, red fluorescence indicates phagocytic activity, and blue signals represent Hoechst-stained nuclei. Fluorescence was measured at 560/585 nm (n = 6 biological replicates). Statistical analysis was performed using one-way ANOVA with Tukey’s multiple comparisons test. d Cell death in THP-1 macrophages incubated with BALF for 4 h. BALF was collected from P. aeruginosa-induced septic mice pre-treated with either hCitH3-mAb (20 mg/kg) or human IgG (20 mg/kg) (n = 6 per group). BALF was collected in RPMI 1640 medium and filtered through a 0.22 μm filter. BALF was added at 12.5% of the final culture volume. e Levels of IL-6, IL-1α, IL-1β, and TNFα in the supernatant of THP-1 macrophages (n = 6 biological replicates) infected with P. aeruginosa (MOI 100, 2 h). NC indicates the negative control group. BALF was added at 12.5% of the final culture volume. f Western blot analysis of pyroptosis markers, including Caspase-1 and GSDMD cleavage products, in BMDMs treated with BALF as described in (e). hCitH3-mAb treatment was more effective than the commercial CitH3-mAb-3Cit in mitigating BALF-induced pyroptosis in BMDMs (n = 4 biological replicates). Human IgG was used as negative control. g Levels of IL-1α, IL-1β, IL-18, and LDH in the supernatant of BMDM cells treated with BALF. hCitH3-mAb demonstrated greater efficacy than commercial CitH3-mAb-3Cit in reducing BALF-induced pro-inflammatory cytokine release in BMDMs (n = 6 biological replicates).Data are presented as mean ± SD. Statistical analyses were conducted using one-way ANOVA and Dunnett’s test, with comparisons among the BALF-treated group for (d–g), and to the ‘0’ group for (a, b): *p < 0.05, **p < 0.01, ***p < 0.001, ****p < 0.0001.Source data are provided as a Source Data file.