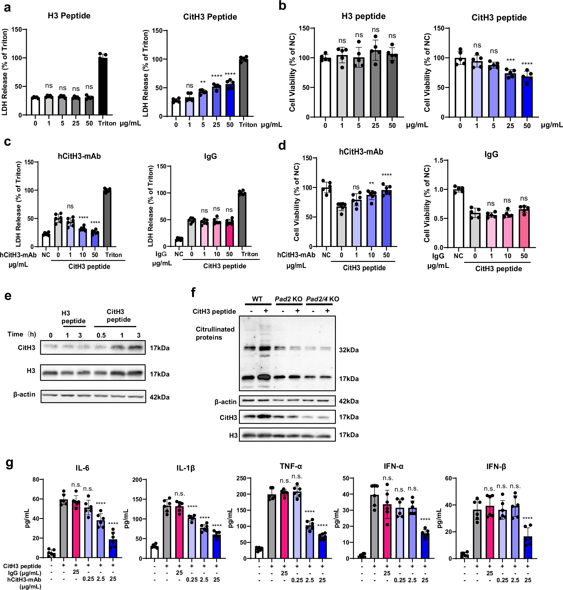
Fig. 8: hCitH3-mAb preserves macrophage integrity and mitigates CitH3-induced cytokine storm.
From: A citrullinated histone H3 monoclonal antibody for immune modulation in sepsis

a LDH release from supernatants of BMDMs treated with increasing doses of CitH3 or unmodified H3 peptides for 24 h at 37 °C, showing CitH3-induced cytotoxicity (n = per group). b Cell viability, assessed using the CCK8 assay, demonstrated significant reduction following CitH3 peptide treatment compared to the H3 peptide (n = 5 per group). c BMDMs treated with 50 µg/mL CitH3 peptide and increasing doses of hCitH3-mAb or human IgG. LDH release was measured to evaluate cytotoxicity (n = per group).d, Viability of BMDMs treated as in (c) was measured using the CCK8 assay. hCitH3-mAb significantly preserved cell viability compared to control IgG (n = per group). e Immunoblot analysis of CitH3 in BMDMs treated with 15 μg/mL CitH3 or H3 peptides. Cells were washed three times prior to collection. And given that the CitH3 peptide is only ~30 amino acids in length, the bands observed at ~17 kDa are interpreted as endogenous cellular CitH3 protein detected at various time points. Similar results from three independent replicates. f Western blot analysis of citrullinated proteins in BMDMs from WT, Pad2⁻/⁻, and Pad2/4⁻/⁻ mice following 1 h treatment with 15 μg/mL CitH3 peptide. CitH3-induced citrullination was PAD2-dependent. Similar results from four independent replicates. g Quantification of IL-6, IL-1β, TNFα, IFN-α, and IFN-β levels in the supernatants of BMDMs treated with 25 μg/mL CitH3 peptide for 24 h (n = 6 per group). hCitH3-mAb effectively reduced CitH3-induced cytokine elevation in a dose-dependent manner, whereas control IgG had no effect. Data are presented as mean ± SD. Statistical analysis: One-way ANOVA followed by Dunnett’s multiple comparisons test was applied throughout. Comparisons were made to the ‘0’ group in (a–d), and the CitH3-treated group in (g), as indicated. Significance thresholds: *p < 0.05, **p < 0.01, ***p < 0.001, ****p < 0.0001.Source data are provided as a Source Data file.