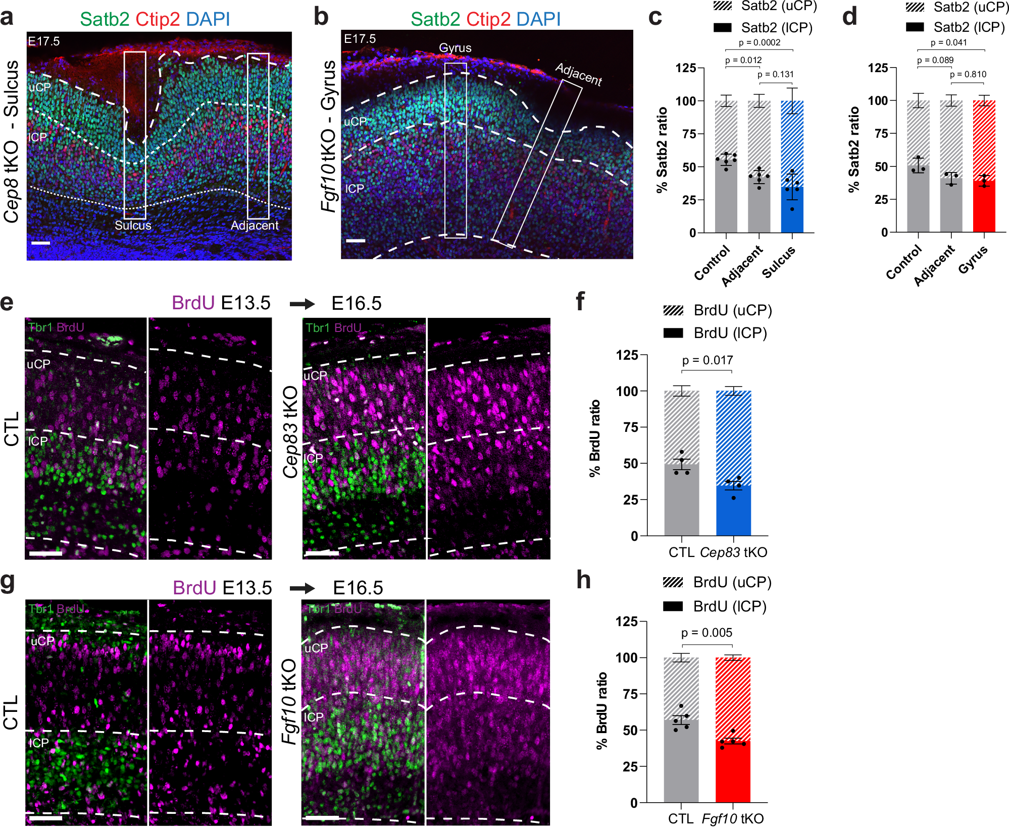
Fig. 8: Increased proportion of upper-layer neurons in the cortical plate of Cep83 and Fgf10 tKO embryos.
From: Cortex folding by combined progenitor expansion and adhesion-controlled neuronal migration

a Sulcus and adjacent region from an E17.5 Cep83 tKO section and b Gyrus and adjacent region from an E17.5 Fgf10 tKO section immunostained with Satb2 (green, upper CP) and Ctip2 (red, lower CP), DAPI (blue). White rectangles depict the ROIs used for quantifications shown in (c, d). Scale bars, 50 μm. c, d Quantification of data shown in (a, b). Proportion of Satb2+ cells in the upper and lower CP (defined by Ctip2 staining) in sulcus region, versus areas adjacent to the sulcus, and similar ROIs in CTL mice. Data are shown as mean ± SEM; Cep83 line: n = 6 embryos from 5 litters. Fgf10 line: n = 3 embryos from 3 litters. one-way ANOVA with Tukey’s post hoc analysis. e BrdU injection was performed at E13.5 and analyzed at E16.5 in CTL and Cep83 tKO embryos. BrdU expression was confirmed by immunostaining coronal sections with BrdU (magenta). The CP was subdivided into uCP and lCP using Tbr1 (green), and the number of BrdU+ neurons in each layer was quantified in (f). Scale bars, 50 μm. f Quantification of the data shown (e). n = 4 embryos from 3 litters. Data are shown as mean ± SEM. two-tailed t test with Welch’s correction. g BrdU injection and analysis in CTL and Fgf10 tKO embryos as described in (e). Scale bars, 50 μm. h Quantification of the data shown in (g). n = 5 sections of 4 embryos from 3 litters. Data are shown as mean ± SEM. two-tailed t test with Welch’s correction.