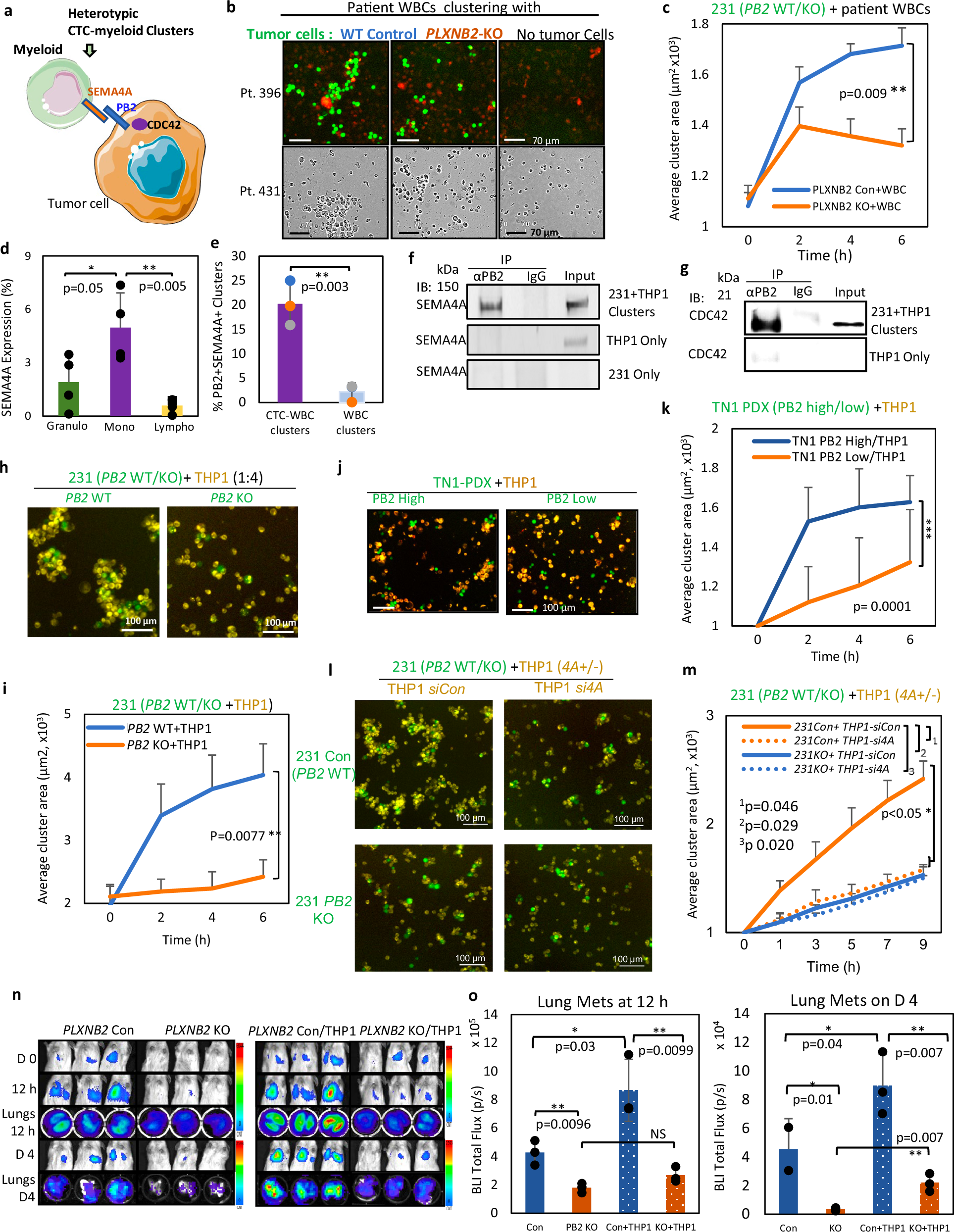
Fig. 5: PLXNB2 binding to SEMA4A on monocytes drives heterotypic clustering.

a Schematic of the interactions between breast cancer cell PLXNB2 and monocyte SEMA4A for heterotypic cluster formation. b Representative images of heterotypic clusters of L2G+ MDA-MB-231 control or PLXNB2 KO cells with WBCs from breast cancer patients (Pt). Top: fluorescent images with WBCs from Pt 396 (minimal Cytotox red-stained dead cells). Bottom: brightfield images with WBCs from Pt 431. An average of 13581 and 11376 WBCs is associated with Con and KO clusters, respectively. c Heterotypic cluster area curves as shown in (b) (n = 5 replicates examined over 4 individual experiments). P-value was calculated using two-sided unpaired t-test. d SEMA4A expression on granulocytes, monocytes, and lymphocytes from four patients with advanced breast cancer. P-values were calculated using one-sided ANOVA. e Percent of heterotypic CTC-WBC clusters vs. WBC clusters that express both PB2 and SEMA4A, n = 4 patient samples. P-value was calculated using two-sided unpaired t-test. f, g Immunoblots of SEMA4A (f) and CDC42 (g) with cell lysates immunoprecipitated with anti-PlexinB2 (αPB2) or IgG isotype. h, i Representative images (h) and cluster area curves (i) of heterotypic clustering of MDA-MB-231 cells (green) and THP1 monocytes (yellow) mixed at a 1:4 ratio, n = 3 technical replicates examined over 3 individual experiments. P-value was calculated using two-sided unpaired t-test. j, k Representative images (j) and cluster size curves (k) of heterotypic clustering with L2G+ TN1 PDX tumor cells (green, sorted by PLXNB2 high and low) and THP1 (yellow), n = 3 technical replicates examined over 3 individual experiments. P-value was calculated using two-sided unpaired t-test. l-m) Representative images (l) and cluster size curves (m) of MDA-MB-231 Con or KO cells clustering with THP1 (transfected with siCon or siSEMA4A), n = 3 technical replicates examined over 3 individual experiments. P values were calculated using one-sided ANOVA.n) BLI images of NSG mice after tail vein injection of pre-clustered MDA-MB-231 cells alone (PLXNB2 Con or KO), and with THP1 cells (PLXNB2 Con/THP1, KO/THP1), n = 3 mice/group. P values were calculated using one-sided ANOVA. o BLI flux of lungs, n = 3 mice/group at each time point. Data are presented as mean values ± SD. Source data are provided as a Source Data file.