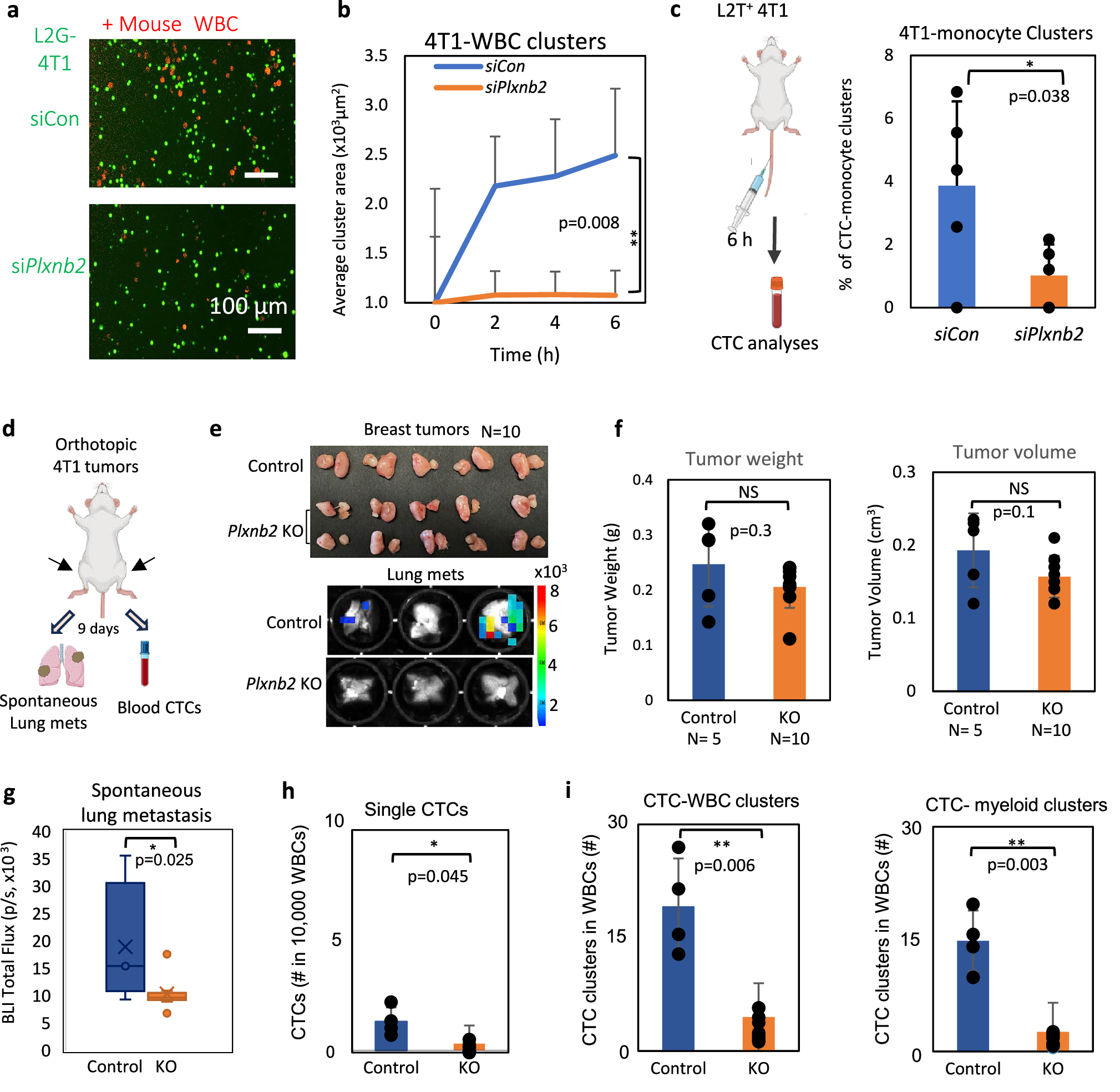
Fig. 6: Mouse Plxnb2 depletion inhibits CTC clustering and spontaneous metastasis of 4T1 tumors in vivo.

a, b Representative images at 6 h clustering (a) and quantification (b) of 4T1 cells transfected with siCon and siPlxnb2 during co-clustering with mouse white blood cells over 6 h; n = 5 technical replicates examined over 3 individual experiments, p = 0.008. c Schematic and quantification of % of heterotypic mouse 4T1 CTC clusters with monocytes at 6 h after tail vein injection of the tumor cells transfected with siRNA control (Con) and siPlxnb2 (>80% knockdown efficiencies by flow). 5 × 105 4T1 tumor cells were injected into Balb-c mice via the tail vein and cardiac blood was collected at 6 h for CTC analysis via flow cytometry (n = 5 mice/group). d–i Schematic of orthotopic 4T1 breast tumor implantations (1.5 × 106 cells) at the L4/R4 mammary fat pads and following metastasis and CTC analyses (d), representative photos of 4T1 tumors (Control and Plxnb2 KO) and ex vivo lung bioluminescence images on Day 9 (e), and quantified tumor weight and volume (f), lung metastasis (total flux of bioluminescence) (g) and CTCs, including single CTCs in live blood cells (h) as well as 4T1-WBC heterotypic clusters and CTC-myeloid clusters (i) among all white blood cells (WBCs), shown as # of events in 10,000 WBCs, n = 5 mice/group. Tumor burden includes both L4/R4 tumors in each mouse and is used to normalize lung metastasis signals in (g). Data are presented as mean values +/-SD, with P values reported from two-sided unpaired t-tests. Source data are provided as a Source Data file.