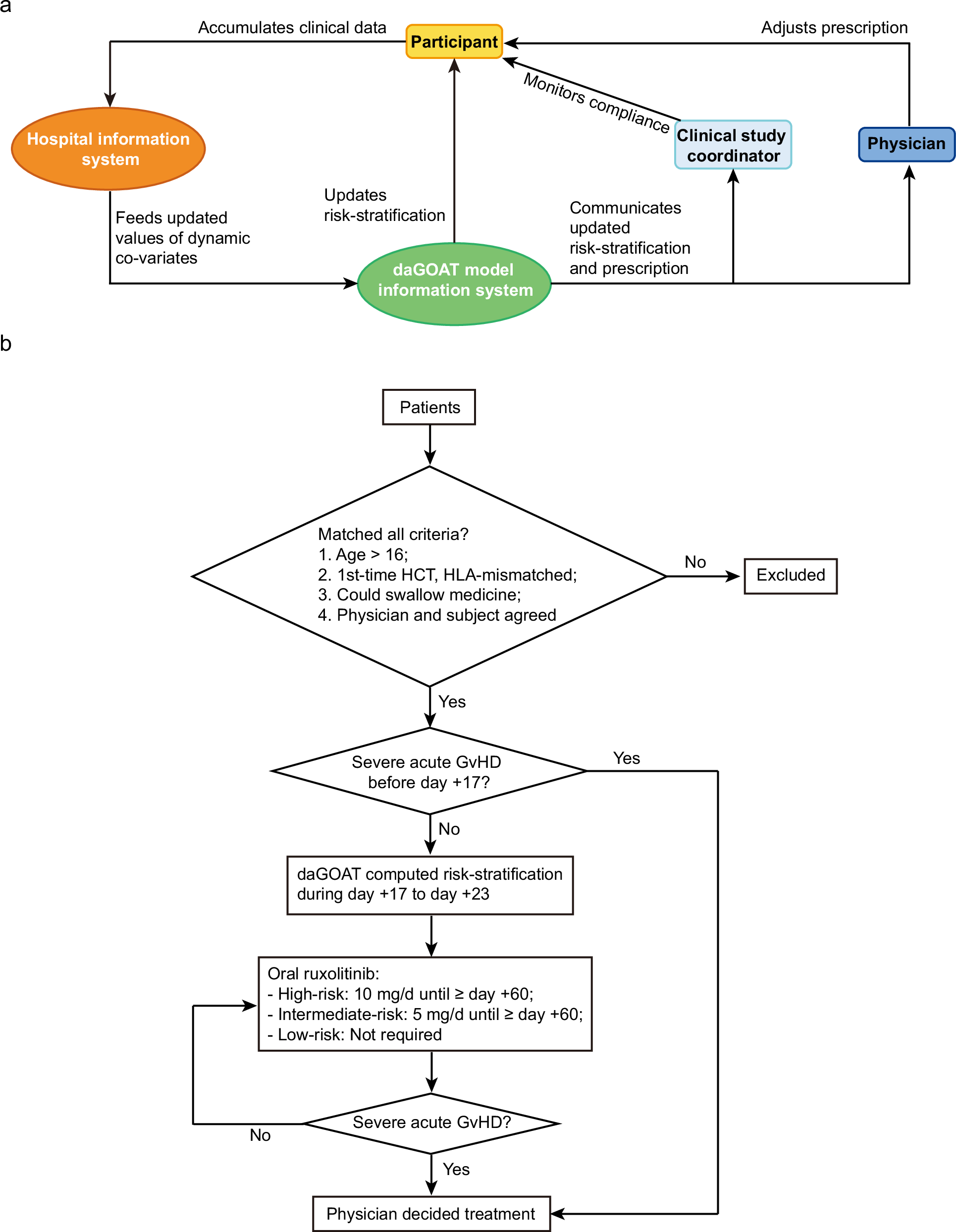
Fig. 2: Deploying daGOAT as an autonomous artificial intelligence agent in the posttransplant care pathway.

a Interactions among the participant, clinician, researcher, hospital information system, and daGOAT. b Work flow of the prospective trial. Acute GvHD, acute graft-versus-host disease; HCT, haematopoietic cell transplant; HLA, human leukocyte antigen.