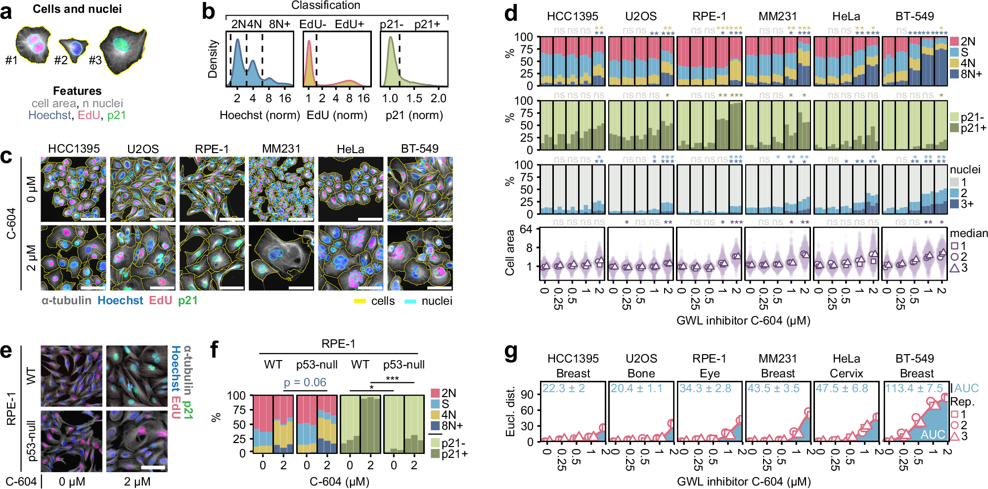
Fig. 2: Characterisation of long-term cellular consequences of GWL inhibition by C-604.

a Representation of the object and feature extraction utilising Cellpose segmentation35. b Demonstration of object classification based on distributions of Hoechst, EdU and p21 intensities. c Representative images of cells treated with C-604 for 72 h. Yellow and cyan outlines indicate segmented cells and nuclei, respectively. d Distributions of cell cycle groups, proportions of quiescent/senescent p21+ cells, frequency of polynucleated cells, and normalised cell areas in cell populations treated with C-604 for 72 h. The results of n = 3 independent experiments are shown for each condition as separate columns. The cell cycle state in the stacked bar plot and indication of statistical significance are colour-coded as indicated by the colour legend below the plots. Between 600 (Experiment 1, MM231, 2 µM C-604) and 43,495 (Experiment 3, HeLa, 0 µM C-604) cells were analysed. Statistical significance was determined using an unpaired two-tailed t-test from n = 3 independently determined proportions (%) or median values (cell area). In the cell cycle analysis, only differences in proportions of 4 N and 8 N+ cells were statistically tested. Parametric statistical testing was justified by the Shapiro-Wilk test of normality (Supplementary Fig. 4c). Determined p-values were adjusted for multiple testing using the Benjamini-Hochberg procedure. The effect size analysis (Cohen’s d) is presented in (Supplementary Fig. 4d). e Representative images of WT and p53-null RPE-1 cells treated with C-604. Images from one of n = 3 independent experiments are shown. f Distributions of cell cycle groups and proportions of p21+ cells in WT and p53-null RPE-1 cells treated with C-604. Between 511 (Experiment 3, RPE-1 p53-null, 2 µM C-604) and 7,754 (Experiment 2, RPE-1 WT, 0 µM C-604) cells were analysed. The results of n = 3 independent experiments are shown for each condition as separate columns. Statistical significance was determined from n = 3 independently determined proportions (%) using an unpaired two-tailed t-test. Parametric statistical testing was justified by the Shapiro-Wilk test of normality (p ≥ 0.15). g Euclidean distances between proportions of cell cycle groups in control and C-604-treated cell populations (d). Points represent the results of n = 3 independent experiments. Mean AUC values ± standard deviations are indicated. AUC – area under the curve, ns – not significant, * p < 0.05, ** p < 0.01, *** p < 0.001. The scale bars in (c, e) represent 50 µm.