Correction to: Nature Communications, https://doi.org/10.1038/s41467-024-51350-5, published online 13 August 2024
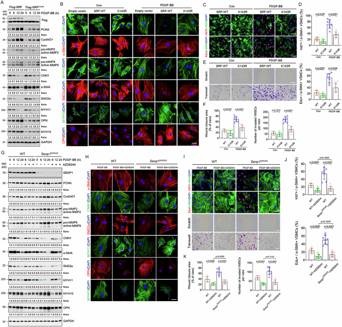
In the version of the article initially published, in Fig. 5h, the “Senp1SMCKO, PDGF-BB + AZD6244”, “CNN1/DAPI” image was incorrect and has now been amended as seen in Fig. 1, below. Additionally, affiliation 2 was incorrect and should have read “State Key Laboratory of Ophthalmology, Zhongshan Ophthalmic Center, Sun Yat-sen University, Guangdong Provincial Key Laboratory of Ophthalmology and Visual Science, Guangzhou, 510060, China”. These corrections have been made to the HTML and PDF versions of the article.
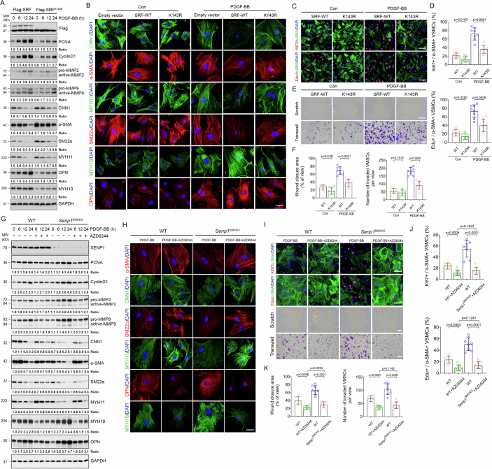
Original Figure

Corrected Figure

Author information
Authors and Affiliations
Corresponding authors
Rights and permissions
Open Access This article is licensed under a Creative Commons Attribution-NonCommercial-NoDerivatives 4.0 International License, which permits any non-commercial use, sharing, distribution and reproduction in any medium or format, as long as you give appropriate credit to the original author(s) and the source, provide a link to the Creative Commons licence, and indicate if you modified the licensed material. You do not have permission under this licence to share adapted material derived from this article or parts of it. The images or other third party material in this article are included in the article’s Creative Commons licence, unless indicated otherwise in a credit line to the material. If material is not included in the article’s Creative Commons licence and your intended use is not permitted by statutory regulation or exceeds the permitted use, you will need to obtain permission directly from the copyright holder. To view a copy of this licence, visit http://creativecommons.org/licenses/by-nc-nd/4.0/.
About this article
Cite this article
Xu, Y., Zhang, H., Chen, Y. et al. Author Correction: SRF SUMOylation modulates smooth muscle phenotypic switch and vascular remodeling. Nat Commun 16, 7686 (2025). https://doi.org/10.1038/s41467-025-62946-w
Published:
Version of record:
DOI: https://doi.org/10.1038/s41467-025-62946-w