Fig. 4: SLC1A5 inhibitor, GPNA, confers reproductive benefits to PCOS-like mice.
From: Androgens drive SLC1A5-dependent metabolic reprogramming in polycystic ovary syndrome

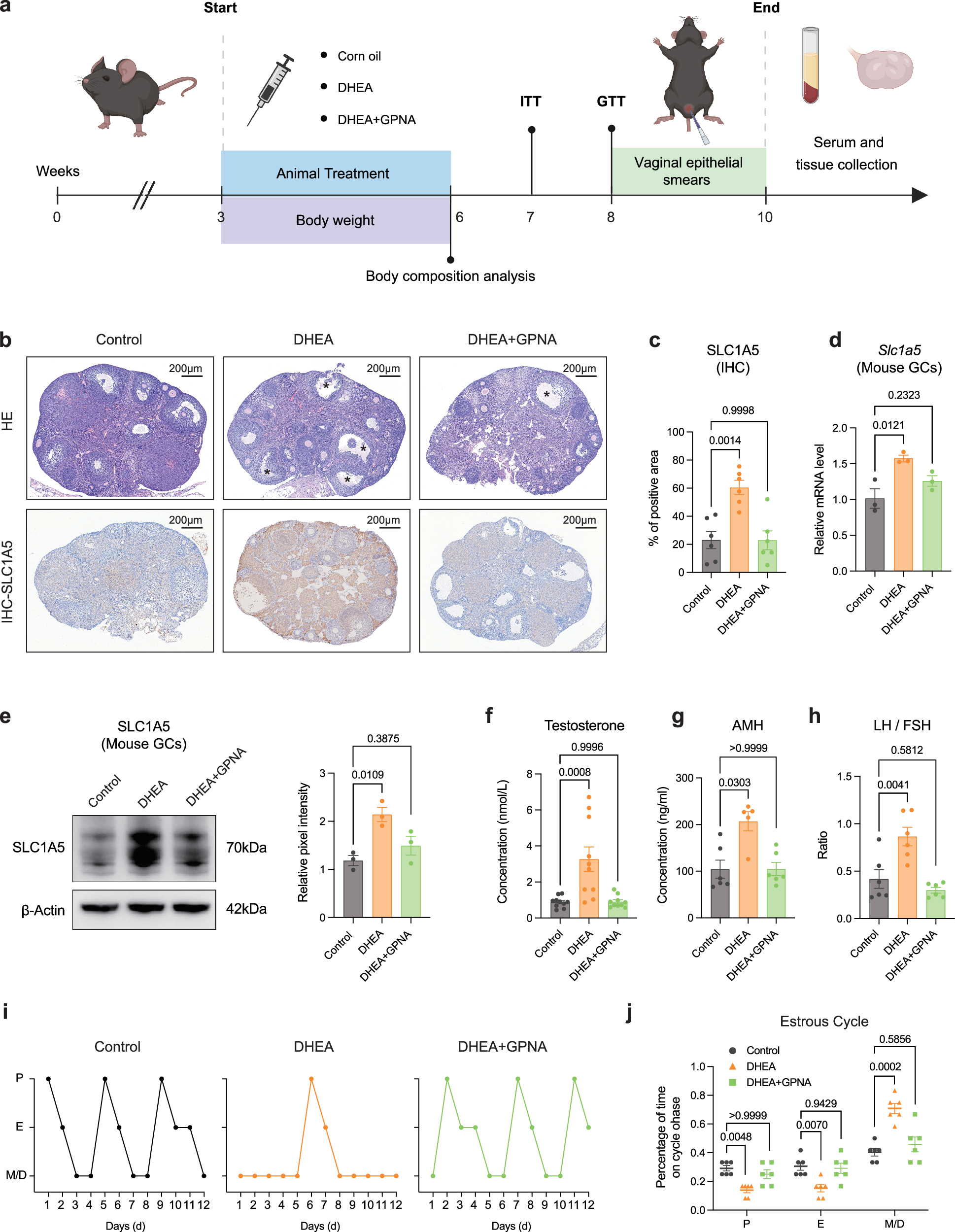
a Schematic diagram of PCOS-like mouse modeling and tissue collection. Created in BioRender. Ye, L. (2025) https://BioRender.com/z45m452. b Representative images of ovarian HE staining and IHC staining of SLC1A5 showing follicular development in Control, DHEA, and DHEA + GPNA mice (scale bar: 200 μm). The experiment was repeated three times independently with similar results. c Percentage of SLC1A5 positive area determined by IHC (n = 6 for each group). d mRNA expression of Slc1a5 in the mouse GCs determined by qPCR (n = 3 for each group). e Western blot analysis of SLC1A5 in mouse GCs (n = 3 for each group). β-Actin was denoted as an internal reference protein. f Serum levels of TT measured using LC-MS (n = 10 for each group). g Serum levels of AMH measured using ELISA (Control n = 6, DHEA n = 5, DHEA + GPNA n = 6). h Serum levels of LH/FSH ratio measured using ELISA (n = 6 for each group). i, j Estrous cycle monitoring conducted over 2 weeks using vaginal cytology (i) and percentage of time on cycle phase (j) in Control, DHEA and DHEA + GPNA mice was (n = 6 for each group). For statistical analysis, one-way ANOVA followed by Tukey’s multiple comparisons test or Kruskal-Wallis test with Dunn’s test was utilized. Data are presented as the mean ± SEM. All tests were two-sided. The biological replicates are used for statistical analysis in (c–h, j). Source data are provided as a Source Data file.