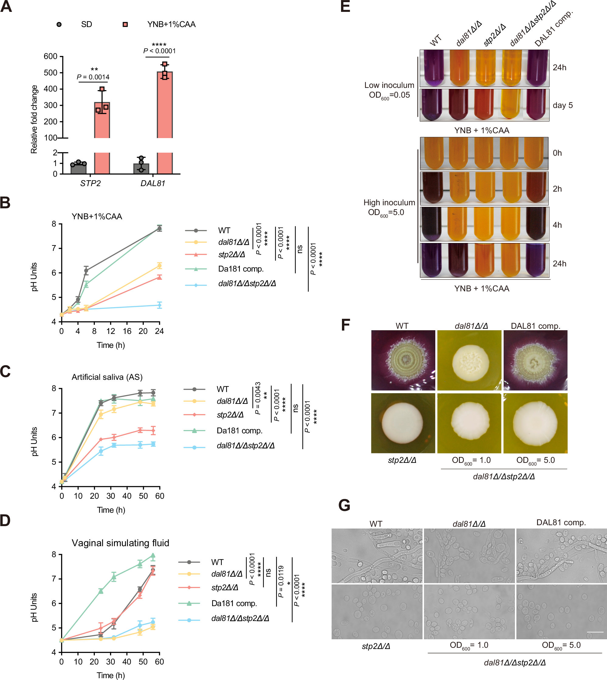
Fig. 2: Fungal cells lacking both DAL81 and STP2 exhibit more severe pH alkalinization defects than either single mutant.

A RT-qPCR analysis revealed that both DAL81 and STP2 were highly induced during pH alkalinization in wild-type cells grown in synthetic dextrose minimal medium (SD) or YNB + 1% CAA medium (initial pH 4.5) for 6 h. B–F The dal81Δ/Δstp2Δ/Δ double mutant showed significant alkalinization defects. Indicated strains were grown in YNB + 1% CAA medium (initial pH 4.3) B, artificial saliva medium (initial pH 4.2) C or vaginal simulating fluid medium (initial pH 4.5) D at 37 °C, with pH measured at indicated time points. E Colorimetric assay. Overnight YPD cultures were washed, diluted to OD600 = 0.05 (top) or 5.0 (bottom) in YNB + 1% CAA (initial pH 4.5) with bromocresol purple, and incubated at 37 °C under aeration. F Representative images. Overnight YPD cultures were washed, resuspended in water at OD600 = 1.0 or 5.0, and 2 μl spotted onto GM-BCP medium (pH 4.0) at 37 °C. G Microscopic morphology of colony center from (F). Scale bar, 10 μm. Data are mean ± SD of three biological replicates. Statistical significance was assessed by an unpaired two-tailed Student’s t-test (A) and one-way ANOVA with Tukey’s test (24 h for B, 56 h for C and D). *P < 0.05, ** P < 0.01, **** P < 0. 0001; ns, not significant. Source data for (A–D) are provided in the Source Data file.