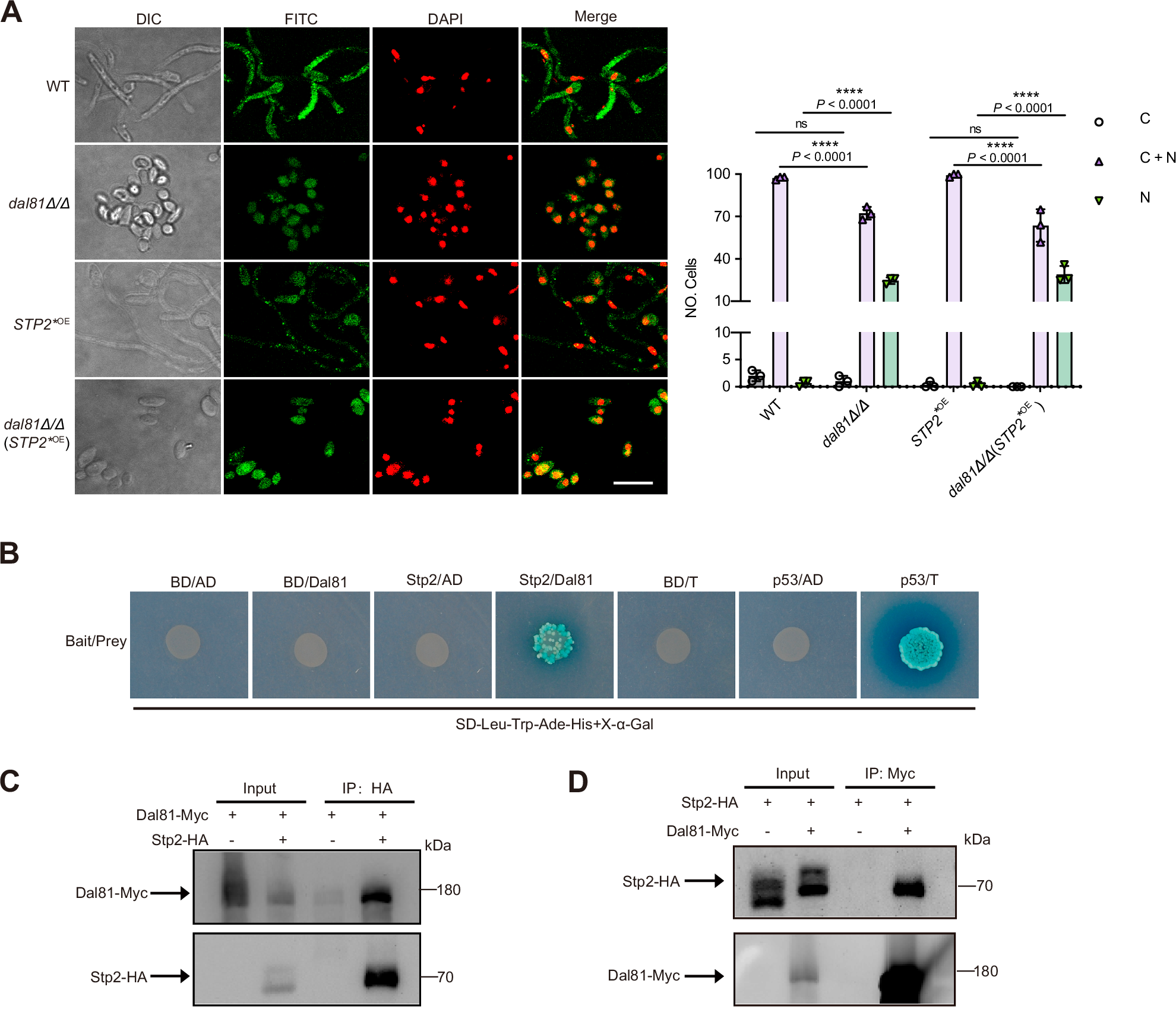
Fig. 4: Dal81 physically interacts with Stp2.

A Dal81 had no effect on the nuclear localization of Stp2. Indirect immunofluorescence of strains under alkalinization conditions. DIC (phase images), FITC (Stp2-HA staining), DAPI (DNA staining), and Merge (Stp2-HA/DNA overlay). Right panel quantifies 100 cells/experiment. “C” (≥90% cytoplasmic), “N” (≥90% nuclear), and “C + N” (mixed). Scale bar, 10 μm (all images same magnification). Data are mean ± SD (three biological replicates). Statistical significance via two-way ANOVA with Tukey’s test. **** P < 0. 0001; ns: not significant. B Yeast two-hybrid analysis of Dal81-Stp2 interaction. Stp2 was fused to the bait vector, Dal81 to the prey vector. Positive control: Interaction of pGADT7-T with pGBKT7-53. Strains were grown on SD medium lacking leucine, tryptophan, adenine, histidine, plus 40 μg/ml X-α-Gal (SD-Leu-Trp-Ade-His+X-α-Gal). C, D Co-immunoprecipitation of Stp2-HA with Dal81-Myc. Strains expressing Stp2-HA or Dal81-Myc were grown in YNB + 1% CAA medium (initial pH4.5). Whole cell extracts were prepared under nondenaturing conditions and were immunoprecipitated with anti-HA (C) or anti-c-Myc (D) beads. Precipitated proteins were separated by SDS-PAGE and probed with anti-Myc or anti-HA monoclonal antibodies. Experiments were independently replicated twice, with consistent results obtained in each repetition. Source data for (A, C, D) are provided as a Source Data file.