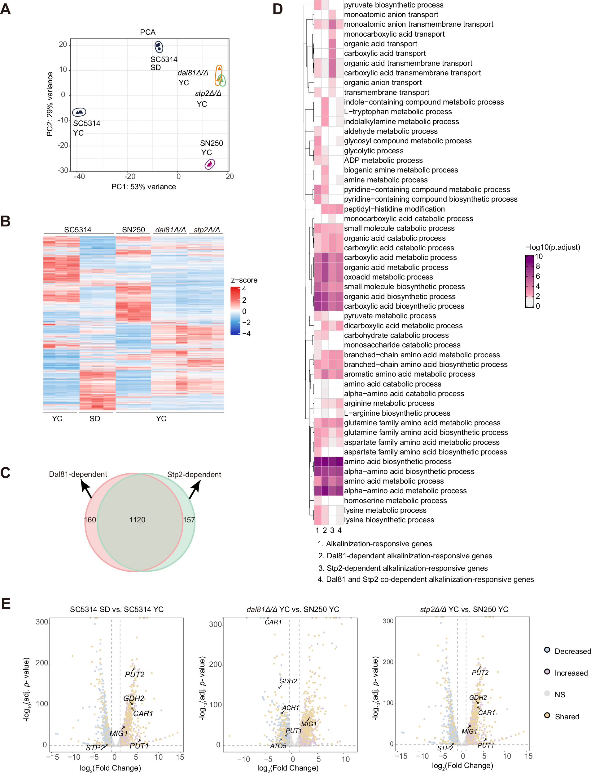
Fig. 6: The transcriptional profiles regulated by Dal81 and Stp2 are highly similar.

A Principal component analysis (PCA) of C. albicans gene expression at 6 h after transferring to SD or YC medium. SD: synthetic dextrose minimal medium; YC: YNB + 1% CAA, initial pH 4.5. B Heat map of gene expression in the indicated strain under different conditions. Each vertical line represents a sample, with gene expression displayed horizontally. Expression values were mean-normalized per gene and shown as z scores relative to the mean. C Venn diagram of alkalinization-responsive gene sets controlled by Dal81 and Stp2, based on RNA-Seq analysis of knockout mutants versus SN250. D Functional enrichment analysis of alkalinization-responsive genes specifically regulated by Dal81, Stp2, or commonly by both. P values were calculated via one-sided Fisher’s exact test with Benjamini-Hochberg correction; terms with FDR-adjusted p < 0.05 are shown as –log10 (p. adjust). GO terms are clustered by Lin’s semantic similarity. E Volcano plots of differentially expressed genes (DEGs). SC5314 in SD vs. YC medium for 6 h, and dal81Δ/Δ or stp2Δ/Δ vs. SN250 in YC medium for 6 h. Vertical dotted lines indicate 2-fold change, and horizontal dotted lines mark adjusted p = 0.05. Statistical significance was determined using DESeq2 (two-sided Wald test with Benjamini-Hochberg correction). Shared DEGs across conditions are highlighted in yellow. Labeled genes were previously reported, with their deletion mutants showing alkalinization defects.